【導讀】圖1所示電路是一款完全隔離的電流傳感電路,自帶隔離電源。 該電路具有極強的魯棒性,可以安裝在檢測電阻附近,以實現精確的測量,最大程度地降低噪聲拾取。 輸出為來自一個Σ-Δ調制器的單路16 MHz位流,由一個DSP通過一個sinc3 數字濾波器進行處理。

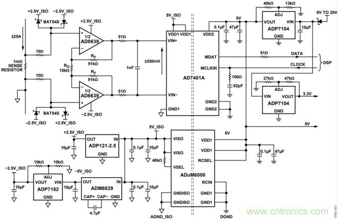
圖1. 隔離式電流檢測電路(簡化原理圖: 未顯示所有連接和去耦)
該電路是太陽能光伏(PV)轉換器交流電流監測的理想選擇,在這種應用中,峰值交流電壓可能高達數百伏特,電流可能在幾mA到25 A之間變化。
電路描述
電路采用一個1mΩ檢測電阻,通過一個雙通道AD8639低失調放大器來測量最高±25 A的峰值電流。放大器的增益設為10,以發揮AD7401AΣ-Δ調制器的滿量程范圍優勢。對于較高的電流,可以通過相應降低AD8639的增益來測量(最高±50 A或±100 A),以確保發揮出AD7401A滿量程輸入范圍的最大優勢。
通過1 mΩ電阻的±25 A電流形成±25 mV的電壓。然后,該電壓由AD8639放大至±250mV,并輸入AD7401A。AD7401A的差分輸入充當傳統三運放儀表放大器配置中的差動放大器。
憑借僅3 μV的典型失調電壓、0.01 μV/°C的漂移以及1.2 μV p-p的噪聲(0.1 Hz至10 Hz),AD8639非常適合必須將直流誤差源降至最低的應用。整個工作溫度范圍內幾乎為零的漂移特性可以給太陽能面板應用帶來極大的好處。許多系統都可以利用AD8639提供的軌到軌輸出擺幅來使信噪比(SNR)達到最大。
在電流測量電流周圍采用一個保護環,以防止任何漏電流進入這個敏感的低電壓區域。BAT54肖特基二極管可以保護AD8639的輸入,使其不受瞬態過壓和ESD的影響。單極點RC濾波器(102 Ω、1 nF)的差模帶寬為1.56 MHz,可以降低AD7401A輸入端的帶寬噪聲。
Σ-Δ調制器需要一個來自外部源的時鐘輸入,如DSP處理器或FPGA。 時鐘頻率的可能范圍為5 MHz至20 MHz,圖1所示電路使用的頻率是16 MHz。調制器極其強大的單位流輸出可以直接由sinc3濾波器處理,其中,可將數據轉換成一個ADC字。
交流和直流信息都可以用AD740x器件來分析,因此,不但可以監控交流性能,而且還可以監控系統中可能存在的任何直流注入。在太陽能應用中,直流注入至關重要,因為如果過多的直流電流注入電網,結果可能使其路徑上的任何變壓器飽和,因此,必須將直流電流限制在低毫安范圍之內。
使用AD740x器件一個關鍵優勢在于,它們可以非常接近實際交流電流路徑,而DSP或FPGA則可能存在一定的距離,甚至位于系統中的另一塊電路板上。這樣,通過最大程度地降低EMI/RFI效應,結果可以提高整個系統的精度。安全性通過20 µm聚酰亞胺薄膜隔離柵來實現。更多有關這些內容的信息以及各種認證可在相關數據手冊中找到。AD7401A工作電壓高達891 V單極性范圍,或565 V雙極性范圍,并橫跨隔離柵,如表1所示。

表1. AD7401A的最大連續工作電壓1
1指隔離柵上的連續電壓幅度。 詳情請參見AD7401A數據手冊。
電源配置
ADuM6000是一款5 V隔離式DC-DC轉換器,通過一個內部625 kHz PWM方式提供跨越隔離柵的5 V直流電源。該電流在隔離柵的隔離端整流和濾波。
AD8639運算放大器電源被調節至±2.5 V,以實現更好的噪聲性能。+2.5 V由低噪聲ADP121低壓差穩壓器提供,后者由+5 V隔離電源驅動。
ADM8829開關電容電壓逆變器由+5 V隔離電源驅動,產生−5 V輸出電壓,后者由ADP7182負線性穩壓器調節至−2.5 V。
原理
AD7401A是一款二階Σ-Δ調制器,片上的數字隔離采用ADI公司的iCoupler®技術,能將模擬輸入信號轉換為高速1位數據流。模擬調制器對模擬輸入信號連續采樣,因而無需外部采樣保持電路。AD7401A采用5 V電源供電,可輸入±250 mV的差分信號(滿量程±320 m)。輸入信息以數據流密度的形式包含在輸出數據流內,該數據流的最高數據速率可到20 MHz。通過適當的數字濾波器重構原始信息。處理器側(非隔離)可采用5 V或3 V電源(VDD2)。
太陽能應用中的電流測量需采用隔離測量技術。AD7401A是ADI公司以交流測量實現此類應用的眾多產品之一。這類隔離基于iCoupler® 技術。
電流互感器是一種替代隔離方法,稱為電流隔離。
本文介紹采用AD7401A和ADuM6000器件,并由ADI公司設計的電流測量模塊的典型性能。
太陽能光伏(PV)逆變器系統應用
太陽能光伏逆變器轉換來自太陽能面板的電能并高效地將其輸送到公用電網中。來自太陽能面板的電能基本上屬于直流源,它會被轉換成交流,并與電網頻率成一定的相位關系,饋送至公用電網上,且效率極高(95%至98%)。轉換可以采用單級,也可以采用多級,如圖2所示。第一級通常為DC-DC轉換,其中太陽能面板的低電壓與高電流輸出轉換為高電壓與低電流。這樣做的目的是為了將電壓提升至與電網峰值電壓兼容的水平。第二級通常將直流電壓和電流轉換為交流電壓和電流,一般使用H-電橋電路。(見ADI文章“借助隔離技術將太陽能光伏發電系統整合于智能電網”)。

圖2. 太陽能光伏逆變器系統
以前的太陽能光伏逆變器只是將電能轉儲到公用電網的模塊。面向新設計的太陽能逆變器側重于安全性、電網整合和成本的降低。為此,太陽能光伏逆變器設計人員正在考慮采用現有太陽能逆變器模塊中未使用的新技術來改善性能,并盡可能降低成本。
在該電路中,DSP控制著DC-DC轉換器和DC-AC轉換器。公用電網一般通過繼電器連接。交流電流測量由AD7401A實現,該器件測量輸出到電網的電流,通常為25A。
太陽能光伏逆變器系統的輸出端可能有隔離變壓器,也可能沒有(出于節省成本的考慮),但是,如果沒有變壓器,則太陽能光伏逆變器必須測量輸出電流的直流分量。該電流稱為直流注入,其值對電路的運行至關重要。過多直流注入到電網,結果可能使直流路徑上的任何變壓器飽和。直流注入電流必須限制在低mA值之內。在該應用中,這兩個任務都能夠完成,由此可以實現成本的節省,因為諸如霍爾效應電流傳感器一類的替代方法可能需要兩個器件:一個用于高電流范圍,一個用于低電流范圍。
AD7401A的失調性能
電流測量模塊中AD7401A的失調在整個溫度范圍內(最高為125°C)進行測量。結果如圖3所示,符合AD7401A數據手冊中的規格。在整個溫度范圍內,在分流電阻中無電流流過的情況下,測得的最大失調變化約為±20 mA(溫度范圍:−40°C至+125°C)。
測試中施加的電壓如下:
• VDD_ISO = 5 V
• VDD_FPGA = 3.3 V
• MCLKIN = 16 MHz(EVAL-CED1Z,采用Altera FPGA,256抽取率)。
• VIN = 6 V @ 62 mA(電流檢測模塊輸入電源電壓)。

圖3. AD7401A模塊失調
線性度性能
分析了模塊在最高±28A的電流條件下的線性度。如圖4所示,校準后可以實現低于±0.2%的線性度。分析中采用了上一節規定的電壓。圖4同時展示了滿量程誤差和絕對誤差分析,定義如下:
滿量程誤差= (V分流 – V計算) / V滿量程
絕對誤差 = ( V分流 – V計算) / V分流
其中
V分流 = 精密分流電阻中的電流(用DVM測量)
V計算 = 來自ADC輸出的計算所得電流(AD7401A)
V滿量程 = 模塊的滿量程電流范圍(28 A)。
使用絕對誤差方法的好處在于,可以在低測量范圍下分析誤差,此時的誤差表現較為突出。對于太陽能應用來說,這是十分重要的,因為可以在低電流范圍中測量直流注入。

圖4. AD7401A線性度性能
SINC3 濾波器性能
AD7401A的額定抽取速率(DR)為256,但也可在其他抽取速率下使用該器件。當DR = 256時,sinc3濾波器的響應如圖5所示,其中,輸出數據速率為62.5 kHz,FFT噪底如圖6所示。

圖5. Sinc3濾波器的響應(抽取速率= 256,輸出數據速率= 62.5 kHz)

圖6. 16K點FFT所示噪底(抽取速率= 256,輸出數據速率= 62.5 kHz)
對于較高的抽取速率,sinc3濾波器響應大幅改善。當DR =1024時,sinc3濾波器的響應如圖7所示,其中,數據速率為15.6 kHz。這時,系統的噪聲性能有所改善,如圖8所示,只是數據速率降低了。

圖7. Sinc3濾波器的響應(抽取速率= 1024,輸出數據速率= 15.6 kHz)

圖8. 16K點FFT所示噪底(抽取速率= 1024,輸出數據速率= 15.6 kHz)
布局考量
設計印刷電路板(PCB)布局時應特別小心,必須符合相關輻射標準。有關電路板布局建議,請參閱AN-0971應用筆記。這種布局的示例如圖9所示。布局的關鍵是確保第3層(浮動層)與第2層(接地層)之間有良好的重疊。這一簡單的重疊可以大幅降低系統中的輻射。圖10所示為PCB布局的俯視圖,圖11為實際電路板照片。

圖9. 4層電路板示例

圖10. 電流測量建議布局

圖11. 電流測量板照片
ADI隔離式ADC和isoPower器件符合太陽能工業的需求,可為電力系統提供新的技術。與當今太陽能逆變器中使用的常規方法相比,使用這種技術可以改善電網集成的性能。
常見變化
AD8638運算放大器是AD8639的單通道版本。AD7401AΣ-Δ調制器系列的其他成員包括集成10 MHz片內時鐘的AD7400。
電路評估與測試
設備要求
• 能在100V下輸出28A電流的直流源,用于仿真源。
• 6.5位DVM和校準分流電阻,用于測量輸入電流
• EVAL-CN0280-EB1Z評估板
• 6 V、200 mA電源
• 7 V、2 A電源
• EVAL-CED1Z轉變器評估和開發板軟件。
• 有關sinc3濾波器的實現示例代碼可在AD7401A數據手冊中找到。
功能框圖
圖12顯示測試設置的功能框圖。

圖12. 測試設置功能框圖
推薦閱讀:


