【導讀】在電路中的電子開關電路可以提供比機械開關更加耐用可靠并且可以實現自動開、關機的功能。下面是一款電源開關電路的設計方案。基于此可以設計出更加一般性的開關電路。
在 電子小幫手電路中的設計原理[1] 中,給出了實現電路電子開關電路分析。
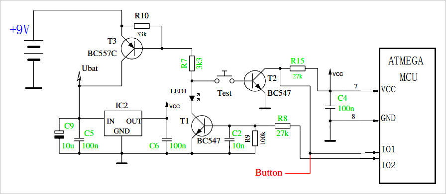
電路的原理圖如下圖所示。

▲ 開關電路簡化后的電路
在電路上電之前。開關"TEST"斷開,單片機也沒有通過VCC加電。此時,T1的基極通過R9(100k)接地,處于截止狀態。T3的基級電阻R7所連接的Test,T1都處于截止狀態,所以T3也處于截止狀態。
電源+9V被T3隔離,沒有加載穩壓芯片IC2上,IC2的輸出VCC保持低電平。

▲ 電路關閉狀態
按動按鈕“TEST”啟動電路,T3的基極通過R7,Test,T2的b-e接地,從而使得T3導通。此時+9V通過T3加到IC2穩壓芯片。IC2輸出VCC是加到單片機上。
單片機工作后,通過IO2輸出高電壓,通過R8使得T1導通。此時即使Test松開,T3的基極也可以通過R7,LED1,T1接地,實現電源自鎖打開。

▲ 按動TEST,啟動電路

▲ 電路啟動后,由MCU提供T1基極電壓,從而維持T3導通
之后,單片機軟件可以來使得IO2端口重新變成低電平,使得T1截止,進而使得T3截止。
可以根據IO1端口,讀取T2的開關狀態,進而判斷用戶是否按動功能鍵。判斷用戶按動Test之后,等到用戶釋放Test之后,便可以將IO2置低電平。
也可以根據軟件功能,實現自動延遲掉電,進而減少對供電電源的消耗。
參考資料
[1]電子小幫手電路中的設計原理: https://zhuoqing.blog.csdn.net/article/details/109238622
免責聲明:本文為轉載文章,轉載此文目的在于傳遞更多信息,版權歸原作者所有。本文所用視頻、圖片、文字如涉及作品版權問題,請聯系小編進行處理。
推薦閱讀:





