【導讀】細胞治療是未來醫學的三大支柱之一,全球流式細胞儀市場正以健康的速度增長。根據市場研究報告,預計2022年全球流式細胞儀的市場將達到70億美元。本次我們通過技術型分銷商Excelpoint世健邀請到行業資深工程師錢工來分享他的實戰經驗——流式細胞分析儀硬件設計方案。
1.概述
流式細胞分析儀是利用流式細胞技術進行單細胞定量分析和分選的醫用體外診斷設備。流式細胞技術是免疫細胞化學技術、流體力學技術、激光光學、電子和計算科學等綜合的高技術產物。流式細胞分析儀主要由光學系統、液路系統、信號檢測系統、數據傳輸分析系統等組成,具有高速、高精度、高準確性等優點,是當代最先進的細胞定量分析儀器。
2.硬件層面的設計考慮及要點
流式細胞分析儀系統集成較復雜,包括流體控制系統(控制樣本移動及廢液排放)、光學系統(光源及光信號接收檢測)、電信號處理系統(光電信號轉換及電信號濾波放大)、環境監測及控制系統(監測溫濕度、壓力等并進行相應控制)、電源管理系統(各電路子模塊供電)、數據處理系統(運行算法分析數據)等。
2.1.基于流式細胞分析儀系統特性,以下是必須考慮的設計要點:
● 高速高精度模擬信號處理
● 溫度控制對于細胞和測量極為重要
● 高精度自動控制(溫度、液位、機械動作等)
2.2.模擬電信號處理系統硬件設計要點
● 流壓轉換的跨阻放大器需要低偏置電流、高輸入阻抗、低噪聲、低失調運算放大器
● 高速、高精度、同步采樣ADC
● 低噪聲且穩定的高PSRR電源
● 低噪聲且動態可調的激光恒流源
2.3.環境監測系統硬件設計要點
● 高精度溫度采集器件
● 穩定高效的加熱/制冷控制器
● 精確的液位測量器件
3.硬件方案設計細化
3.1. 模擬電信號處理系統
3.1.1.主信號鏈硬件方案

激光入射細胞鞘流通道,散射光分別由不同角度的3個PD接收。光電流經過流壓轉換,程控放大,再由ADC采集。由于3路信號同步并且采樣速率高,因此需要選用高速并行ADC,并且由FPGA來控制,實現高速并行同步采集。
主要器件選型表





3.1.2. 低噪聲且動態可調的激光恒流源硬件方案

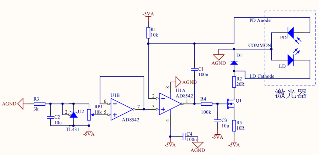
通用運放AD8542加N溝道MOS管構成恒流源,驅動激光管。利用激光器自帶的PD反饋,實時調節恒利源電流,使激光輸出穩定。通過可調電阻RP1還可以手動調節恒流源電流來控制激光功率。
3.2. 環境監測系統
3.2.1. 溫控系統
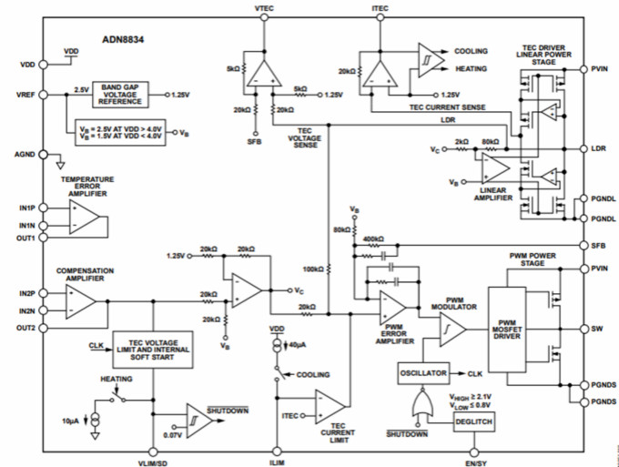
溫控系統分為制冷及加熱兩部分,制冷部件用于存儲試劑,加熱部件用于檢測組件的保溫(恒溫37℃)。基于帕爾貼的特性,加熱制冷都可以應用(只需交換電流方向)。本方案選用ADI公司單芯片方案(ADN8834):
● 內置低內阻H橋
● 內置TEC電壓電流檢測電路
● 可驅動NTC和RTD溫度傳感器
● 內置兩個高性能運放可用于溫度設置
● 可獨立設置TEC制冷和加熱電流限值
● 內置2.5V高精度參考源

恒溫制熱方案

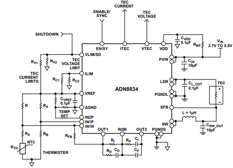
數控溫度可調的制冷方案

內置運放2反向端與輸出端直連構成跟隨器,同相端用DAC控制,用于溫度調節。內置運放1外接NTC用于測溫,運放1輸出端信號給ADC,構成溫度閉環,可以實現數字PID來實時調節制冷溫度。
3.2.2.液位檢測方案
液位檢測方法較多,本方案選用業界較流行的電容傳感方式。選用ADI公司的電容傳感器AD7745:
內置24位Σ-Δ型ADC
精度:4 fF
數據更新率:10 Hz to 90 Hz
I2C數字接口

關于世健——亞太區領先的元器件授權代理商
世健是完整解決方案的供應商,為亞洲電子廠商包括原設備生產商(OEM)、原設計生產商(ODM)和電子制造服務提供商(EMS)提供優質的元器件、工程設計及供應鏈管理服務。世健與供應商及電子廠商緊密協作,為新的科技與趨勢作出定位,并幫助客戶把這些最先進的科技揉合于他們的產品當中。集團分別在新加坡、中國及越南設有研發中心,專業的研發團隊不斷創造新的解決方案,幫助客戶提高成本效益并縮短產品上市時間。世健研發的完整解決方案及參考設計可應用于工業、無線通信及消費電子等領域。世健是新加坡的主板上市公司,總部設于新加坡,擁有約650名員工,業務范圍已擴展至亞太區40多個城市和地區,遍及新加坡、馬來西亞、泰國、越南、中國、印度、印度尼西亞、菲律賓及澳大利亞等十多個國家。世健集團在2020年的年營業額超過11億美元。1993年,世健在香港設立區域總部——世健系統(香港)有限公司,正式開始發展中國業務。目前,世健在中國擁有十多家分公司和辦事處,遍及中國主要大中型城市。憑借專業的研發團隊、頂尖的現場應用支持以及豐富的市場經驗,世健在中國業內享有領先地位。
免責聲明:本文為轉載文章,轉載此文目的在于傳遞更多信息,版權歸原作者所有。本文所用視頻、圖片、文字如涉及作品版權問題,請聯系小編進行處理。
推薦閱讀:



