【導讀】據我們了解,這里面一些電阻是跟環路相關的。不過在設計的時候,我們首先需要保證的不是環路,而是這個電路能不能工作起來,也就是說要給TL431合適的偏置。這個應該很容易理解吧,類似三極管放大,前提也是要給對直流偏置。
據我們了解,這里面一些電阻是跟環路相關的。不過在設計的時候,我們首先需要保證的不是環路,而是這個電路能不能工作起來,也就是說要給TL431合適的偏置。這個應該很容易理解吧,類似三極管放大,前提也是要給對直流偏置。
”
之前有小伙伴讓我們聊聊幾個電阻的取值,就是下圖的Rled,Rbias,R1,Rlower等。那么就寫寫吧,畢竟,這個電路確實用得非常多,實際工作中確實也需要知道這個。
從上一節我們知道,這里面一些電阻是跟環路相關的。不過在設計的時候,我們首先需要保證的不是環路,而是這個電路能不能工作起來,也就是說要給TL431合適的偏置。這個應該很容易理解吧,類似三極管放大,前提也是要給對直流偏置。
TL431工作前提條件
TL431工作主要有下面幾點要求(以TI的TL431C為例):
1、Vka>2.5V,Vka<36V
2、Ika>1mA,Ika<100mA,Iled<50mA
3、I分壓電阻電流>100*Iref
那么這幾個要求咋來的呢?
Ika,Vka可以直接從手冊中看出來
不過手冊中Vka只寫了電壓上限,那么我說的Vka>2.5V怎么來的呢?
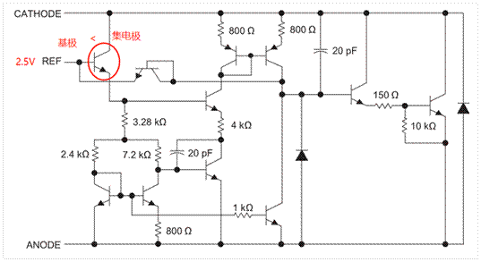
其實可以從TL431內部框圖(規格書中有)中看出來,正常工作時,下面這個管子工作在了放大區,那么圖中所示的三極管的集電極電壓要比基極電壓要大,即Cathode的電壓要比Vref的電壓要高,我們知道工作的時候Vref=2.5V,所以就有了Vka>2.5V。(Vka就是Cathode和Anode之間的電壓)
Ika<100mA好理解,芯片電流大了,必然會發熱,因此必須有個上限,像這種sot23封裝的,電流上限一般也就在這個級別。
Ika>1mA,這是因為TL431工作時要滿足靜態偏置電流,這是其工作的條件。詳細原因在我們前面的章節“TL431穩壓是如何做到和溫度基本無關的”里面有說。
Iled<50mA,Iled指的是光耦的電流,以PC817為例,發光管最大電流為50mA。
那么I分壓電阻電流>100*Iref呢?
一般我們輸出電壓是由分壓比決定的,就是R1/Rlower,輸出電壓的計算公式是Vout=2.5V*(1+R1/RLower),可以看出,這是將Iref忽略掉了。要想能忽略掉Iref,那么就需要Iref<100*Ilower。
首先,看Rlower的大小
根據ILow>100*Iref,一般普通Iref為2uA,因此Ilow>0.2mA。Rlower一頭接GND,另外一頭是Vref電壓,為2.5V,所以Rlower兩端電壓是2.5V,電流是I=2.5V/Rlower>0.2mA,所以Rlower<12.5K。
不過我們需要知道,Rlower越小,那么電流也就越大,功耗越高,很多產品都對靜態功耗有要求,因此Rlower需要盡量選大一點的阻值,所以常規都是10K左右的阻值。如果追求極致的功耗,希望進一步減小偏置電路的功耗,也可以選擇靜態電流小的TL431,比如我看到TI有Iref=0.03uA的低靜態電流ATL431。
其次,R1的取值
選定Rlower后,根據目標輸出電壓Vout,有公式,Vout=2.5V*(1+R1/RLower),就可以計算R1的值了。
Rbias的取值
Rbias的取值是根據條件Ika>1mA來的,偏置電阻Rbias的目的是為了給TL431足夠的靜態電流Ika,Ika=Iled+Irbias(注:Zc這個網絡里面是有電容隔直的,因此靜態電流為0,不用計算該分支的電流),Iled是動態變化的,可能會很小,因此我們只需要保證Rbias的電流Irbias>1mA足夠大,那么就可以保障Ika>1mA。
當光耦的發光二極管導通時,其導通壓降一般在1V~1.2V左右(以下圖PC817為例)。
發光二極管導通壓降就是Rbias的壓降,因此,Rbias兩端電壓范圍也是1V~1.2V。所以Rbias的最小電流是:Irbias=1V/Rbias。
由前面知道,這個電流需要滿足Irbias=1V/Rbias>1mA,因此Rbias>1K。雖說我這里寫的是大于號,不是大于等于。不過一般取1K也就夠了,因為首先LED的導通壓降一般實際是要大于1V的,另外靜態電流1mA本身也是有裕量的,可能因為這兩個原因,我們常見的Rbias也就是1K。
Rled的取值
Rled的取值是根據Ika<100mA,Iled<50mA可以得到Rled的最小值。
由圖可知,TL431的電流等于Rled的電流,即Ika=Irled。下公式中,Vf為光耦發光管的壓降
Ika=( Vout-Vf-Vka)/Rled
在任何情況下,我們都不能讓流過TL431的電流超過100mA,否則可能就燒壞了。TL431導通時,兩端電壓Vka>2.5V,Vf為1V~1.2V。
同時,光耦的LED發光管電流也有上限,以PC817為例,最大允許電流為50mA。當光耦電流為50mA時,顯然TL431沒有超過100mA,所以最終我們保證Led的電流不超過50mA即可。
當Vka=2.5V,Vled=1V時,有最大的Ika,此時Ika(max)=(Vout-3.5V)/Rled<50mA(忽略1mA左右Rbias電流)。假如Vout=12V,得到Rled>170,此電阻值即為Rled的最小值。
那么Rled的最大值如何求呢?
在Led流過最大電流的時候,光耦的電流也能達到最大Ic(max),這個時候光耦要能夠飽和導通,即Vce<0.3V。這是因為,如果我TL431已經將LED調到最大電流了,結果初級側還無法將占空比調到目標值,那么也就失效了。光耦ce的電流與發光管的電流Iled成正比,所以發光管的電流Iled必須要足夠大,滿足:
IRled(max)-IRbias>Ice(max)/CTLmin-----(1)
下面就來求Iled(max),IRbias,Ice(max)
IRled(max):
易知,在TL431的Vka=2.5V時,電阻Rled有最大的電流,表達式為:
IRled(max)=(Vout-Vfmax-2.5V)/Rled-----(2)
Vf為光耦發光管的導通電壓,范圍為1~1.2V左右
Ice (max):
Ice(max)=(Vdd-Vcesat)/Rpullup------(3)
其中Vcesat為飽和壓降。
IRbias:
IRbias=Vfmax/Rbias------(4)
Vf為光耦發光管的導通電壓,范圍為1~1.2V左右
根據上面的公式1~4,得到Rled的最大值為:
當Vout=12V,Vfmax=1.2V,Vdd=5V,Rpullup=4.99K,CTLmin=1,Vce(sat)=0.3V時,可求得:
Rled<3.88KΩ
至此,我們已經求得了Rled的最大值和最小值,即:170Ω<rled<3.88k。< p="" style="padding: 0px; margin: 0px;">
相關電阻是不是取值在這之間就行呢?
當然,是不行的,以上只是考慮了最基本的條件。要知道,這些電阻值還跟功耗相關,如果電阻取值過小,那么功耗可能會高。
另外,從上一節“TL431及光耦傳遞函數的推導”可知,R1,Rbias,RLED,Rpullup還跟環路的傳遞相關。這些電阻的不同的取值,也會影響整個系統的運行。以上電阻的取值范圍,只能說是系統工作的必要條件,但不是充分條件。
小結
以上就是本次的內容,大致說了下幾個電阻的取值范圍來源,不過需要注意,就TL431和光耦的電路,也有幾種不同的結構。
比如有的Rbias是直接拉到Vout,并不是跨接到光耦的LED兩端,也有使用穩壓管提供偏置的。不同的電路,自然有各自的優劣勢,電阻計算公式也有所差異,不過如果理解了計算過程,應該都不是問題。
免責聲明:本文為轉載文章,轉載此文目的在于傳遞更多信息,版權歸原作者所有。本文所用視頻、圖片、文字如涉及作品版權問題,請聯系小編進行處理。
推薦閱讀:
安森美將在2022年德國慕尼黑電子展(Electronica)展示多種創新技術
還沒使用SiC FET?快來看看本文,秒懂SiC FET性能和優勢!
國民技術匯聚11大主題與2款新品添彩ELEXCON 2022



