【導讀】對于許多系統,電源電壓必須按一定的順序施加,以防止電路損壞。過去,這項任務是通過分立電路實現的,但現代熱插拔控制器IC提供了一種替代方案,可以簡化設計并提高電源排序器的性能。
熱插拔控制器IC實現所需的電源電壓順序。
對于許多系統,電源電壓必須按一定的順序施加,以防止電路損壞。過去,這項任務是通過分立電路實現的,但現代熱插拔控制器IC提供了一種替代方案,可以簡化設計并提高電源排序器的性能。
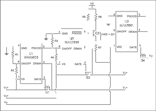
圖1所示電路為各種熱插拔應用提供上電時序,并可擴展以控制許多其他電源電壓組合。此配置顯示三個熱插拔控制器(U1-U3),用于控制 +9V 至 +72V (V1+, V2+),以及一個 -9V 至 -100V (V )范圍內的負電壓3-).

圖1.三個熱插拔控制器控制電源電壓出現在三個右側端子上的順序。
熱插拔控制器U1控制要啟動的序列中的第一個電源電壓。V上電1+ 直到 V 才會開始1+ 高于其預設的欠壓鎖定電平(UVLO),系統溫度低于 125°C。 當滿足這些條件時,U1 啟動序列。它緩慢增強 MOSFET Q1,以限制流向負載的浪涌電流,從而降低負載瞬變。
當V之差1+ 和漏極(引腳 2)小于 U1 的內部閾值,它通過一個上拉電阻置位 PGOOD(引腳 5)。PGOOD用作電源,以打開序列中的下一個控制器(U2)。對每個電源電壓依次重復此過程,直到所有電源都導通。
如果控制器在上電序列期間或完全上電后遇到故障條件,例如輸入電壓低于 UVLO,則從該點開始,熱插拔控制器將關閉。只有在排除故障后,啟動序列才會重新啟動。
正電源的 UVLO 電平通過控制器的 ON/OFF 輸入設置:
![]()
U3 和一個 n 溝道 MOSFET 控制負電源電壓。由于其ON/OFF輸入以負電壓為基準,因此U2的/PGOOD輸出從正序轉換到負時序。置位ON/OFF的電平轉換晶體管(Q3)還可以為此負控制器設置UVLO:
![]()
圖2顯示了V的上電順序1+, V2+ 和 V3- 當電路板插入熱插座時。上電表示電路的插入,電源電壓V1+、V2+和V3-上升并在插座中等待。

圖2.對于在 POWER ON 指示的時刻插入熱插座的電路板,這些波形說明了電源電壓進入電路板的順序。
免責聲明:本文為轉載文章,轉載此文目的在于傳遞更多信息,版權歸原作者所有。本文所用視頻、圖片、文字如涉及作品版權問題,請聯系小編進行處理。
推薦閱讀:
使用虛擬實驗設計預測先進FinFET技術的工藝窗口和器件性能





