【導讀】功放是音頻電子中關鍵的一環。它常用于將輸入信號的功率放大許多倍。在音頻電子中,運算放大器會提高信號的電壓,但無法提供驅動負載的電流。本文我們來講如何用TDA2040功放、2個功率晶體管以及一個4Ω阻抗的揚聲器來打造一個40W的放大器。
功放是音頻電子中關鍵的一環。它常用于將輸入信號的功率放大許多倍。在音頻電子中,運算放大器會提高信號的電壓,但無法提供驅動負載的電流。本文我們來講如何用TDA2040功放、2個功率晶體管以及一個4Ω阻抗的揚聲器來打造一個40W的放大器。
放大器的拓撲結構
在一個放大器的鏈式系統中,功放用于負載前的最后一級。一般來說,音頻放大器系統的拓撲結構如下。

如上圖可見,功率放大器是與負載相連的最后一級。一般情況下,在功率放大器之前,需要使用前置放大器和電壓控制放大器來修正信號。同時,某些情況下還需要用到音調控制,音調控制的電路應放在功率放大器前。
了解你的負載
在音頻放大器系統中,負載和放大器的負載驅動能力是需要考慮的重要參數。而功率放大器的主要負載就是揚聲器。功放輸出取決于負載的阻抗,所以不合適的負載會影響功放的效率和穩定性。

揚聲器既是感性負載也是阻性負載。功放輸出交流電,因此揚聲器的阻抗是功率傳輸的關鍵因素之一。
在音頻電子中,不同的揚聲器功率和阻抗都不相同。市面上的揚聲器大多數是4Ω,8Ω,16Ω以及32Ω的,其中4Ω和8Ω的成本比較低。同時我們需要知道,放大器標注的5W,6W或10W等指的是RMS(有效值)。
簡單40W放大器的構造

上圖為TDA2040,屬于比較常見的音頻功放。它的封裝為Pentawatt,且有5個引腳。引腳圖可以在規格書中找到,如下圖所示。

1:同相輸入端;
2:反相輸入端;
3:負電源;
4:輸出端;
5:正電源。
頂部凸起部分與引腳3即負電源相連。如果要添加散熱器的話也應使用相同的連接方式。從規格書中我們可以發現。

以上參數證明了該IC的性能良好。它提供了對地的短路保護。同樣,熱保護在過載的情況下提供了額外的安全保障。從最后兩條數據中,我們可以看出TDA2040可以在4Ω的負載以及±17V的情況下輸出25W。這個情況下,THD(總諧波失真)為0.5%。同樣配置下,要想獲得30W的輸出,THD應變為10%。
同樣規格書中提供了供電電壓與輸出功率的關系圖。

從圖中可以看出,如果使用大于±15V的電源,我們就可以實現26W以上的輸出。
為了生成額外的電壓,我們還需要兩個功率晶體管NPN和PNP,這里我們用的是BD712和BD711.這兩個三極管都是TO-220C的封裝。
兩者的引腳圖如下。

為了實現完美運作且THD不受影響,我們需要36V的輸入來實現40W的輸出。盡管這個電路只需15V到40V就可以啟動了。
所需元器件
36V電源輸出
4Ω 40W的揚聲器
1.5Ω 0.5W的電阻x 4
100Ω 0.25W的電阻x 4
12Ω電阻 x 1
1Ω 2W的電阻 x 1
470nF電容
100uF電容
TDA2040
散熱器
二極管1N4148 x 2
220nF電容
2200uF電容
4.7uF電容
BD711和BD712
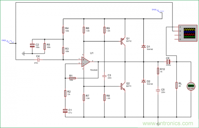
電路圖及原理

40W音頻放大器的電路圖也比較簡單;TDA2040放大信號后提供到了25W的有效值功率。其余的功率放大則由BD711和BD712三極管來實現。輸入電容470nF是隔直流的電容,只允許交流信號通過。還有一項重要因素就是單電源供電。因為放大器是由單電源供電,所以輸入信號需要拔高幾伏,從而使得放大器能在正負峰值上放大信號。電阻R6,R9,R7和R8負責為功率晶體管和功放提供偏置電壓。R10和C5則屬于RC緩沖電路,用于保護放大器免受揚聲器這個感性負載的影響。
測試40W的放大器電路
我們用proteus的仿真工具來檢查電路的輸出;我們可以在虛擬示波器中觀察輸出。

仿真結果如下圖所示

放大器功率的計算
我們可以用一個簡單的公式來計算放大器的功率
放大器功率=V的平方/R
仿真工具中,我們在輸出端接入一個交流電壓表。該電壓表顯示的是交流電峰峰值。

我們輸入的是200Hz的低頻正弦波信號。因為在低頻下,放大器會在負載上輸出更多電流,因此萬用表也能準確檢測到交流電壓。
如上圖所示,電壓為+12.5V,按照上面的公式,且負載為4Ω可得
放大器功率=12.5 x 12.5 / 4 = 39.06(接近40W)
搭建40W放大器需要注意的事
當搭建電路時,功放TDA2040需要與散熱器正確連接。越大的散熱器結果越好。同時使用音頻級的電容能獲取更好的結果。
同時,音頻相關的應用最好使用PCB。但必須了解以下幾個準則。
1.音頻信號布線要盡可能短,從而減少不必要的噪聲耦合。
2.功率晶體管應與合適的散熱器相連。
3.不要使用單一散熱器來固定TDA2040,BD711和BD712。不同的元件使用不同的散熱器,不然會出現短路的情況。
4.一定要注意揚聲器的功率,否則揚聲器很可能會被燒壞。
5.不要去除緩沖電路。在保護功率晶體管和功放上它起著至關重要的作用。
6.不要在放大器上施加放大過后信號,其THD會增加。


