【導讀】NCP1345 是一款高度集成的準諧振反激式控制器,適用于設計高性能離線 USB-PD 和 USB Type-C 電源轉換器。 包含的雙引腳 VCC 架構允許直接連接到輔助繞組,以簡化 VCC 管理,同時減少零件數量并提高性能。
NCP1345 是一款高度集成的準諧振反激式控制器,適用于設計高性能離線 USB-PD 和 USB Type-C 電源轉換器。 包含的雙引腳 VCC 架構允許直接連接到輔助繞組,以簡化 VCC 管理,同時減少零件數量并提高性能。
NCP1345 還具有一個精確的、基于初級側的輸出電流限制電路,以確保恒定的輸出電流限制。
EVB為 65 W、Type C接口PD3.0,通用交流輸入,常用于智能手機、PAD和支持PD3.0或PPS協議的NB適配器,其中從交流電源隔離是必需的,并且成本低,高效率和低待機功耗是必不可少的。
此電源特色是一個簡單的 QR 反激式,利用 onsemi 的 NCP1345 HF PWM 控制器的拓撲結構,NCP4307同步整流控制器,FDMS86180同步 MOSFET 和 NTTFS4C02 開關 MOSFET。
此設計結合onsemi的FUSB15101 PD3.0協議控制器提供PD3.0(5V/3A,9V/3A、12V/3A、15V/3A、20V/3.25A)和PPS功能。
該設計還提出了一個雙輔助電源,以供給PWM控制器, PWM控制器由低輸出電壓下的高壓輔助電壓和由高輸出時的低壓輔助電壓提供電壓。
?場景應用圖
onsemi-EVBUM2819
?展示板照片
onsemi-EVBUM2819
onsemi-EVBUM2819
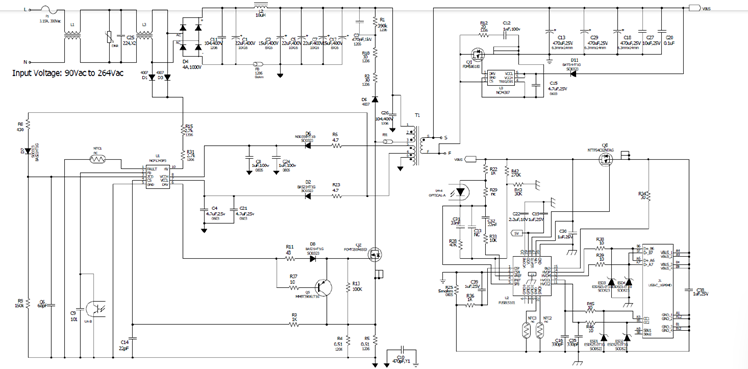
?方案方塊圖
onsemi-EVBUM2819
?核心技術優勢
1. 具有掉電檢測功能的集成高壓啟動電路;
2. 集成 X2 電容器放電能力;
3. 8 V 至 38 V 的寬 VCCL 范圍;
4. 用于連接高壓輔助繞組的 150 V VCCH 引腳;
5. 36.5 V VCC 過壓保護;
6. 基于初級側的恒定輸出電流限制;
7. 繞組短路異常過流故障保護檢測;
8. 內部過溫保護;
9. 谷底開關操作,帶谷底鎖定以實現無噪音;
10. 用于快速減少開關的快速頻率折返頻率;
11. 帶輸出電壓補償的跳躍模式;
12. 最小化空載功耗;
13. 用于降低 EMI 特征的頻率抖動;
14. 閉鎖或自動恢復過載保護;
15. 可調過功率保護;
16. 固定/可調最大頻率箝位;
17. 嚴重故障條件下的故障引腳,與 OTP 兼容的 NTC;
?方案規格
1. 通用交流輸入范圍 (90–264 Vac);
2. 非常低的待機(5 V 和 230 Vac)功耗,無插入電纜;
3. 非常低的紋波和噪聲;
4. 固有的 OVP、SCP 和 OCP 保護;
5. 在 230 V 和滿載時高達 190 kHz 的高工作頻率;
6. 高功率密度 (1.62 W/cm3);
7. 在拔下電纜時快速關閉 FET,并在再次插入電纜時 Vbus 降至 5 V 時打開 FET;
8. 帶谷底開關的準諧振電流模式控制;
9. 谷底鎖定避免了谷底跳躍操作時的可聞噪音;
10. 支持TYPE-C PD3.0 & PPS協議;
11. 自適應輸出 OVP 和 UVP;
12. 開回路保護;
13. PCBA 尺寸:46 毫米 x 46 毫米 x 19 毫米;
免責聲明:本文為轉載文章,轉載此文目的在于傳遞更多信息,版權歸原作者所有。本文所用視頻、圖片、文字如涉及作品版權問題,請聯系小編進行處理。
推薦閱讀:
從收音機到移動智能樂園,看車載信息娛樂系統如何點亮“第三空間”?



