【導讀】不間斷電源 (UPS) 在許多應用中扮演著重要的角色,例如,獨立磁盤冗余陣列 (RAID) 存儲中的數據保護、用于安全操作的汽車遙測系統,以及醫療保健行業的胰島素泵等給藥器械。
不間斷電源 (UPS) 在許多應用中扮演著重要的角色,例如,獨立磁盤冗余陣列 (RAID) 存儲中的數據保護、用于安全操作的汽車遙測系統,以及醫療保健行業的胰島素泵等給藥器械。
然而,設計 UPS 可能具有挑戰性,特別是在空間有限的情況下。此外,對于許多無法承受電能從存儲系統流回電源的應用而言,還需要進行精心設計。
考慮采用集成方法,將多個轉換器和充電電路替換成單個元器件,便可降低此類設計的難度。這種集成方法可簡化電路設計,更易于確保在備用電源運行期間沒有電流流回電源。
本文概述了 UPS 設計難點并介紹了一種傳統解決方案。隨后,本文介紹了一種簡化的集成式替代方法,該方法基于 Analog Devices 的降壓/升壓開關穩壓器。
使用超級電容器作為儲能器
圖 1 顯示了一種傳統的 UPS 設計方法。在此示例中,UPS 為 24 VDC 傳感器供電。該傳感器的電路需要 3.3 V 和 5 V 輸入。當系統電壓可用時,UPS 使用線性穩壓器為超級電容器充電。如果系統電壓下降,電容器中的電能就會通過升壓穩壓器升至所需的供電電壓水平。
圖 1:該 UPS 在系統電壓正常時為超級電容器充電,在系統電壓下降時汲取其中的電能。(圖片來源:Analog Devices)
如果 24 V 電源還用于為傳感器以外的其他電路元件供電,則應并入超級電容器,使其僅為傳感器電路供電,而不為與 24 V 線路相關的其他電子設備供電。當電路處于備用模式時,二極管“D”可防止發生這種情況。
雖然這種系統運轉良好,但可能難以實施,因為它需要使用多個電壓轉換器。此外,如果空間有限,可能也是一項挑戰。圖 2 顯示了另一種替代方法。該方法采用單個備用穩壓器來替代圖 1 所示電路中的多個穩壓器,不僅能節省空間,還能簡化設計。
圖 2:集成式備用穩壓器可使 UPS 的設計更加簡單和緊湊。(圖片來源:Analog Devices)
集成式備用解決方案
圖 2 所示的設計理念可通過 Analog Devices 的 MAX38889 降壓/升壓開關穩壓器來實現。這是一款靈活而緊湊的儲能電容器或電容器組備用穩壓器,可在存儲元件與系統電源軌之間有效地傳輸電能。該器件尺寸為 3 x 3 mm,從 0.5 至 5.5 V 的超級電容器輸入 (VCAP),在 3 A 最大電流 (ISYSMAX) 下可產生 2.5 至 5.5 V 的輸出 (VSYS)(圖 3)。該穩壓器的工作溫度范圍為 -40°C 至 +125°C。
圖 3:對于基于 MAX38889 的 UPS,給定 VSYS 的 ISYSMAX 取決于 VCAP。(圖片來源:Analog Devices)
當主電源接通且其電壓高于系統供電電壓最小閾值時,該穩壓器能以最大 3 A 的峰值電流和 1.5 A 的平均電感電流為超級電容器充電。超級電容器充滿電后,在保持就緒狀態時,靜態電流只有 4 μA。超級電容器在作為備用電源運行前必須達到滿充狀態。
當主電源斷開且超級電容器充滿電時,該穩壓器可防止系統降至設定的系統備用工作電壓 (VBACKUP) 以下。該器件通過使超級電容器放電電壓升至 VSYS(即穩壓系統電壓)來實現此目的。在備用電源運行期間,MAX38889 采用自適應導通時間和限流脈沖頻率調制 (PFM) 控制方案。
穩壓器的外部引腳可控制各種設置,例如最大超級電容器電壓 (VCAPMAX)、VSYS,以及峰值電感充電和放電電流。
MAX38889 具有真關斷功能,可將 SYS 與 CAP 斷開,并在 VCAP 大于 VSYS 時防止 SYS 短路。通過分別使 ENC 和 ENB 引腳保持低電平,可禁用充電和備用功能(圖 4)。
圖 4:通過 MAX38889 的外部引腳可設置最大超級電容器電壓 VCAPMAX、VSYS,以及峰值電感充電和放電電流;備用系統狀態可通過 RDY 標志進行監控。(圖片來源:Analog Devices)
備用系統狀態可通過兩個狀態輸出進行監控:就緒狀態 (RDY) 標志(指示超級電容器的充電時間)和備用狀態 (BKB) 標志(指示備用電源運行狀態)。
超級電容器選型
圖 5 顯示了基于 MAX38889 的 UPS 的簡化應用電路。充電期間,VCAPMAX 由驅動 FBCH 引腳的電阻分壓器決定。在此示例中,電阻值 R1 = 1.82 MΩ、R2 = 402 kΩ 和 R3 = 499 kΩ 可確保 VCAPMAX 設置為 2.7 V。超級電容器以最大 3 A 的峰值和 1.5 A 的平均電感電流充電。放電期間,峰值電感電流為 3 A。
圖 5:圖示為基于 MAX38889 的 UPS 的簡化應用電路。超級電容器以最大 3 A 的峰值和 1.5 A 的平均電感電流充電。放電期間,峰值電感電流為 3 A。(圖片來源:Analog Devices)
在為備用電源運行選擇超級電容器時,需要格外注意。當主電源出現故障時,負載功率由 MAX38889 提供,該器件利用超級電容器作為能量來源,在備用或升壓模式下運行。超級電容器在其最小調節供電電壓下可提供的功率必須大于系統所需的功率。
當 MAX38889 的工作電壓接近 VCAPMAX 時,該器件可為超級電容器提供恒功率負載,導致從中汲取的電流變小。但是,當超級電容器放電(且電壓降低)時,從中汲取的電流就會增加,以維持負載的恒功率。在備用電源運行期間 (TBACKUP),備用模式下所需的能量為連續備用功率的乘積 (VSYS x ISYS)。
使用公式 1 可計算出超級電容器中可用的能量值(以焦耳 [J] 為單位)(CSC):
公式 1
使用公式 2 可計算出完成備用電源運行所需的能量值:
公式 2
其中 ISYS 為備用期間的負載電流。
由于備用事件期間負載所需的能量由超級電容器提供,假設轉換效率 (η) 并給定所需的 TBACKUP,則使用公式 3 可確定所需的 CSC 值(以法拉 [F] 為單位):
公式 3
以圖 5 所示的應用電路為例,假設系統負載為 200 mA,平均效率為 93%,備用時間為 10 s,則所需的超級電容器最小值為:
公式 4
圖 6 顯示了圖 5 所示應用電路的充電和放電曲線。
圖 6:圖 5 所示應用電路的充電和放電曲線。VSYS = 3.6 V,VCAP = 2.7 V,VBACKUP = 3 V。(圖片來源:Analog Devices)
著手使用評估板
MAX38889AEVKIT# 電容器充電器電源管理評估板提供靈活的電路,可評估降壓/升壓備用穩壓器,并測試基于 MAX38889 和超級電容器的 UPS。外部元器件支持各種系統和超級電容器電壓以及充電和放電電流。
該評估板包含三個分流器:ENC(啟用充電)、ENB(啟用備用)和 LOAD(圖 7)。在 ENC 分流器設在位置 1-2 的情況下,當 VSYS 高于充電閾值時啟用充電。在 ENB 分流器設在位置 1-2 的情況下,當 VSYS 降至備用閾值以下時啟用備用。LOAD 可設為位置 1-2 以進入測試模式,其中 4.02 Ω 負載跨接到 VSYS,并接地以模擬放電場景。如果分流器僅連接到一個引腳,該評估板將進入正常工作模式。
圖 7:MAX38889AEVKIT 提供靈活的電路,可評估 MAX38889 降壓/升壓超級電容器備用穩壓器。(圖片來源:Analog Devices)
當主電池提供的電壓超過充電所需的最低系統電壓時,MAX38889 穩壓器以 1.5 A 的平均電流為超級電容器充電,VFBCH = 0.5 V,電阻器 R1 = 499 kΩ、R2 = 402 kΩ、R3 = 1.82 MΩ 時,VCAPMAX = 2.7 V。
EVKIT VBACKUP 由電阻器 R5 (1.21 MΩ) 和 R6 (1.82 MΩ) 設置為 3 V,VFBS = 1.2 V。這表明當主電池斷開且 VFBS 降至 1.2 V 時,MAX38889 會從超級電容器汲取電能并將 VSYS 調節至 VBACKUP。
MAX38889A EVKIT 提供 RDY 測試點來監控超級電容器充電狀態。當 FBCR 引腳電壓超過 0.5 V 的 FBCR 電壓閾值(由 R1、R2 和 R3 設置)時,RDY 測試點為高電平。這意味著當 VCAP 超過 1.5 V 時,RDY 會升高。同樣,在超級電容器提供備用的情況下,當超級電容器提供的電壓低于 1.5 V 時,RDY 標志會降低。
EVKIT 還提供 BKB 測試點來監控系統備用狀態。當系統提供備用電源時,BKB 被拉低;當系統正在充電或處于空閑狀態時,BKB 被拉高。
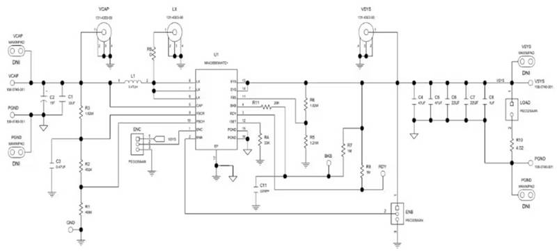
電阻器 (R4) 可設置 ISET 與接地 (GND) 之間的峰值電感器電流。根據以下公式,33 kΩ 的電阻值將峰值電感電流設置為 3 A:峰值充電電流 (ILX_CHG) = 3 A x (33 kΩ/R4)(圖 8)。
圖 8:圖示為 MAX38889 評估板的原理圖;該器件使用 11 F 超級電容器運行,并提供測試點來監控 VCAP、VSYS、RDY 和 BKB。(圖片來源:Analog Devices)
總結
超級電容器可用作 UPS 的儲能元件。傳統的 UPS 拓撲采用多個穩壓器,這些穩壓器需要占用大量空間,因此設計起來很棘手。采用集成式降壓/升壓穩壓器可將多個轉換器和充電電路替換成單個緊湊型元器件,從而降低此類設計的難度。
(作者:Steven Keeping)
免責聲明:本文為轉載文章,轉載此文目的在于傳遞更多信息,版權歸原作者所有。本文所用視頻、圖片、文字如涉及作品版權問題,請聯系小編進行處理。
推薦閱讀:






