【導讀】隨著功率半導體IGBT,SiC MOSFET技術的發展和系統設計的優化,電平位移驅動電路應用場景越來越廣,電壓從600V拓展到了1200V。英飛凌1200V電平位移型頸驅動芯片電流可達+/-2.3A,可驅動中功率IGBT,包括Easy系列模塊。目標10kW+應用,如商用HVAC、熱泵、伺服驅動器、工業變頻器、泵和風機。本文就來介紹一個設計案例,采用電平位移驅動器碳化硅SiC MOSFET 5kW交錯調制圖騰柱PFC評估板。
隨著功率半導體IGBT,SiC MOSFET技術的發展和系統設計的優化,電平位移驅動電路應用場景越來越廣,電壓從600V拓展到了1200V。英飛凌1200V電平位移型頸驅動芯片電流可達+/-2.3A,可驅動中功率IGBT,包括Easy系列模塊。目標10kW+應用,如商用HVAC、熱泵、伺服驅動器、工業變頻器、泵和風機。本文就來介紹一個設計案例,采用電平位移驅動器碳化硅SiC MOSFET 5kW交錯調制圖騰柱PFC評估板。
從設計上看,這是一個很好的工業應用案例,涉及自舉電路用在中功率驅動和工頻50Hz的驅動中的應用。
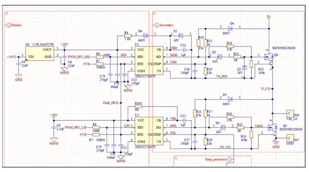
評估板的型號為EVAL-1EDSIC-PFC-5KW,是采用交錯圖騰柱實現PFC的完整方案,三個半橋橋臂結構,見下圖,兩個高頻橋臂的功率開關采用650V 22mΩ的碳化硅MOSFET IMBG65R022M1H,一個低頻橋臂采用10 mΩ600V的CoolMOS? S7 IPQC60R010S7。
CoolMOS? S7是高壓SJ MOSFET,其針對RDS(on)優化,用于低頻開關。非常適合固態斷路器和繼電器、PLC、電池保護以及大功率電源中的有源橋式整流。
Si和SIC MOSFET驅動都采用基于SOI技術電平位移驅動芯片。
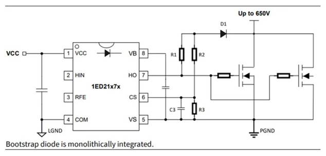
其中SiC MOSFET的驅動采用電平位移驅動芯片1ED21271S65F,它是4A 650V的大電流高壓側柵極驅動器,帶過電流保護(OCP)、多功能RCIN/故障/使能(RFE)和集成自舉二極管(BSD),DSO-8封裝。
CoolMOS? S7的驅動采用基于SOI技術電平位移驅動芯片2ED2182S06F,它是2.5A 650V高速大電流半橋柵極驅動器IC,集成自舉二極管,DSO-8封裝。
5kW交錯調制圖騰柱PFC的設計,在230VAC半負載條件下,實現效率為98.7%,尺寸為218mm x 170mm x 60mm,即功率密度達到36W/in3。
所用器件:
■ EiceDRIVER? 1ED21271S65F驅動CoolSiC? MOSFET
■ CoolSiC? MOSFET IMBG65R022M1H
■ EiceDRIVER? 2ED2182S06F驅動CoolMOS?
■ CoolMOS? S7 SJ MOSFET 600V IPQC60R010S7
■ 控制器MCU: XMC? 4200 Arm? Cortex?-M4
■ 輔助電源:ICE2QR2280G
SIC MOSFET驅動
1ED21271S65F是2025年3月推出的最新產品,電壓為650V、輸出能力+/-4A的高邊柵極驅動器,與其他產品相比,提供了一種更穩健、更具性價比的解決方案。
設計采用英飛凌的絕緣體上硅(SOI)技術,1ED21x7x系列具有出色的可靠性和抗噪能力,能夠在負瞬態電壓高達-100V時芯片不壞。
可用于高壓側或低壓側高壓、大電流、高速功率管驅動,即驅動Si/SiC功率MOSFET和IGBT,擊穿電壓高達650V,輸出電流為+/-4A,傳播延遲小于 100ns。
1ED21x7x系列非常適合驅動多個開關并聯應用,例如輕型電動汽車中,基于1ED21x7x大電流柵極驅動器的設計,可在一個三相系統中節省多個 NPN/PNP管和外部自舉二極管。
在圖騰柱PFC設計中,電感器過流保護是個設計難點,1ED21x7x提供簡單、易于設計的電感器過流保護。
1ED21x7x的CS管腳功能強大,可以實現過流保護和短路I和短路II的保護。
短路I:指發生在功率開關開通之前,已經處于短路狀態。
短路II:短路發生在功率開關導通狀態,這是更難保護的。
過流保護:1ED21x7x系列有兩個CS保護閾值可以選,0.25V和1.8V。0.25V設置通常與分流電阻一起使用,以實現過流檢測,低壓選項,可以盡量減少分流電阻上的壓降造成的損耗。對于褪飽和檢測,要選用1.8V,因為它具有更好的抗噪能力。
由于1ED21x7x系列集成了自舉二極管,外圍電路就顯得更簡單,下圖的實際電路外接了一個600V高速二極管Db和一個5.1Ω電阻,自舉電容為1uf。這是為什么呢?
在《驅動電路設計(五)——驅動器的自舉電源穩態設計》中強調了自舉電路會有電壓損失,造成上管驅動電壓低于下管電壓,而SiC的RDS(ON)會隨著驅動電壓降低而明顯增大,這是要在設計中避免的。
自舉電壓的損失主要貢獻是自舉電路中的自舉電路中的阻抗,VRboot由下面公式決定,選擇更小的外接電阻能降低自舉電壓的損失,外接5.1歐姆相比驅動內置的等效電阻35歐姆來說小得多,零點幾伏的改善對SiC MOSFET的靜態損耗降低是非常有價值的。
CoolMOS?驅動
EiceDRIVER? 2ED2182S06F驅動CoolMOS? S7 SJ MOSFET 600V IPQC60R010S7時,就直接采用集成自舉二極管,自舉電容為33uf+100nf。
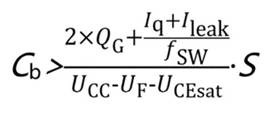
由于低頻橋臂工作在工頻50Hz,按照《驅動電路設計(四)---驅動器的自舉電源綜述》中的設計公式,進行計算。由于頻率只有50Hz,驅動器的靜態電流被放大了。它的效應要比IPQC60R010S7的QG大一個量級,所以算出來的電容值就比較大,取33uf。
■ QG為功率開關的柵極電荷 318nC (IPQC60R010S7)
■ Iq為相關驅動器的靜態電流170uA(數據表中Quiescent VBS supply current)
■ Ileak為自舉電容的漏電流(只與電解電容有關,忽略)
■ fSW為功率管的開關頻率50Hz
■ UCC為驅動電源電壓
■ UF為自舉二極管的正向電壓
■ UCEsat為下橋臂功率管的電壓降
■ S為余量系數
通過以上內容,可以看到不能抄作業的自舉電路設計的兩個案例,結合之前系列文章中的知識點,讀者可以做驗證性的設計。
英飛凌新開發了一些功能強大的電平位移驅動電路,把應用場景拓展了,在合理的系統絕緣分配后,可以更積極采用電平位移驅動電路、自舉電路來優化系統設計,降低系統成本。
(作者:陳子穎,鄭姿清)
免責聲明:本文為轉載文章,轉載此文目的在于傳遞更多信息,版權歸原作者所有。本文所用視頻、圖片、文字如涉及作品版權問題,請聯系小編進行處理。
推薦閱讀:






