【導讀】UC3842 是電路中較為常用的電路芯片,能夠對電路中的電流進行控制,UC3842在開關電源中被大量應用。本文對UC3842 的過載保護和設計技巧方面進行了詳細的闡述和分析。
過載和短路保護

圖1 UC3842開關電源的典型電路
用UC3842做的開關電源的典型電路見圖1。過載和短路保護,一般是通過在開關管的源極串一個電阻(R4),把電流信號送到3842的第3腳來實現保護。當電源過載時,3842保護動作,使占空比減小,輸出電壓降低,3842的供電電壓Vaux也跟著降低,當低到3842不能工作時,整個電路關閉,然后靠R1、R2開始下一次啟動過程。這被稱為“打嗝”式(hiccup)保護。
在這種保護狀態下,電源只工作幾個開關周期,然后進入很長時間(幾百ms到幾s)的啟動過程,平均功率很低,即使長時間輸出短路也不會導致電源的損壞。由于漏感等原因,有的開關電源在每個開關周期有很大的開關尖峰,即使在占空比很小時,輔助電壓Vaux也不能降到足夠低,所以一般在輔助電源的整流二極管上串一個電阻(R3),它和C1形成RC濾波,濾掉開通瞬間的尖峰。仔細調整這個電阻的數值,一般都可以達到滿意的保護。使用這個電路,必須注意選取比較低的輔助電壓Vaux,對3842一般為13~15V,使電路容易保護。
圖1是使用最廣泛的電路,然而它的保護電路仍有幾個問題:
1、在批量生產時,由于元器件的差異,總會有一些電源不能很好保護,這時需要個別調整R3的數值,給生產造成麻煩;
2、在輸出電壓較低時,如3.3V、5V,由于輸出電流大,過載時輸出電壓下降不大,也很難調整R3到一個理想的數值;
3、在正激應用時,輔助電壓Vaux雖然也跟隨輸出變化,但跟輸入電壓HV的關系更大,也很難調整R3到一個理想的數值。
這時如果采用輔助電路來實現保護關斷,會達到更好的效果。輔助關斷電路的實現原理:在過載或短路時,輸出電壓降低,電壓反饋的光耦不再導通,輔助關斷電路當檢測到光耦不再導通時,延遲一段時間就動作,關閉電源。
[page]
常見電路技巧

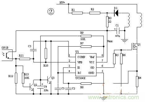
圖2采取拉低第1腳的方法關閉電源。

圖3采用斷開振蕩回路的方法。

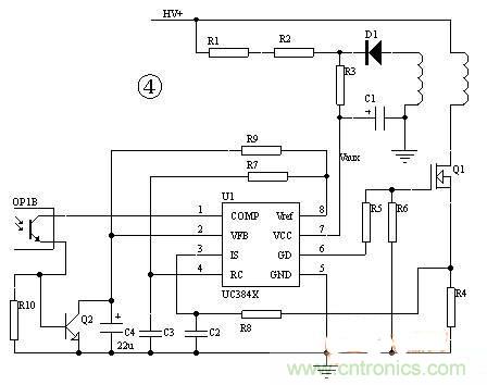
圖4采取抬高第2腳,進而使第1腳降低的方法。
圖2、3、4是常見的電路。圖2采取拉低第1腳的方法關閉電源。在這3個電路里R3電阻即使不要,仍能很好保護。注意電路中C4的作用,電源正常啟動,光耦是不通的,因此靠C4來使保護電路延遲一段時間動作。在過載或短路保護時,它也起延時保護的左右。在燈泡、馬達等啟動電流大的場合,C4的取值也要大一點。
本篇文章講解了UC3842的過載保護和短路保護,以及幾種常見電路的技巧。并對這些電路中存在的問題進行了講解,希望大家在閱讀過后能對UC3842在開關電源當中的應用有進一步的理解。
相關閱讀:
實例解析:反激電源中諸多UC3842的錯誤應用
應用、缺陷、改進三方面攻克UC3842保護電路問題
技術指南:基于UC3842彩顯開關電源的優化改進



