【導讀】耳機中最容易開發的是前饋式耳機,優點是穩定性高、缺點是風噪聲。但是反饋式降噪耳機則是降低噪聲的最佳方案。本文主要講解設計反饋式主動降噪耳機的步驟。
設備綜述
同設計前饋式耳機一樣,反饋式耳機也需要特定的設備,其中最重要的就是能夠測量頻率響應和相位響應的音頻測量系統。
適合用來進行這些測量的音頻設備包括Audio Precision、Bruel&Kjaer及 Soundcheck等。搭配不同類型人工耳的人耳仿真器可用來模擬人耳的聲學響應。推薦采用Head Acoustics、Bruel&Kjaer或是 GRAS的產品。
常用于前饋入耳式產品的IEC711耦合器在這項應用中是不需要的。在反饋入耳式系統中,麥克風的擺放會受到空間限制。所以,99%的反饋式耳機一般都是罩耳式(on-ear)或者包耳式(over-ear)設計。當然,目前市場上還是有反饋入耳式設計的。除了仿真人耳和能夠測量增益和相位的音頻測量設備之外,其余的用于前饋式設計的設備已經包含了所有開發反饋式主動降噪耳機的需求。為測定耳機的主動降噪性能,還需要一個雙向式揚聲器系統(最好是雙向同軸揚聲器),以便將主動降噪耳機暴露在噪音場中進行測試。
設計反饋式主動降噪耳機所需的最后一個要素是AS3435評估板(EVB),它包括了所有必要的連接器和前置放大器,滿足了耳機聲學特性量測時的需求。
如何量測反饋式耳機聲學特性?
除了襯墊(cushion)和揚聲器聲腔等機械組件之外,每部主動降噪耳機還需要揚聲器和主動降噪麥克風等電聲組件。這些組件集合在一起,決定了耳機的頻率和相位響應。不同的耳機會有不同的頻率和相位響應,所以需要正確的特性量測來實現各個耳機主動降噪性能的優化,以達到最大的帶寬。
相較于前饋式系統,反饋式系統的主動降噪特性測量是非常簡單的,所需要的就只是量測耳機揚聲器和主動降噪麥克風之間的開環回路。

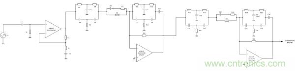
圖 1:反饋式耳機特性測量
測量裝置包括圖1所示的Audio DAQ(數據擷取)系統、人工頭及主動降噪耳機。數據獲取(Data Acquisition)系統的輸出連接至AS3435評估板的輸入,主動降噪耳機的揚聲器需連接至AS3435評估板的耳機放大器輸出,同時,主動降噪麥克風連接至評估板的麥克風輸入。設計所需的麥克風偏壓(bias voltage)由評估板提供,因此麥克風連接無需額外的外部組件。[page]
最后一個重要且必需的連接,是從評估板的QMICx引腳(麥克風前置放大器輸出)連接至DAQ系統的模擬音頻輸入。在測量開始前,AS3435評估板必須進行正確配置。評估板軟件的屏幕截圖如圖2所示。很重要的一點是,要將麥克風前置放大器增益設定為0dB,使其之后能匹配ams的濾波器計算模板。

圖2:反饋系統特性測量時的軟件配置
另外,將耳機多路輸入設定到“未連接”位置也是必需的,有助于避免麥克風信號回饋至揚聲器。當然,這是主動降噪運作期間所需的,而非針對開環回路特性的測量。當評估板得到正確配置后,DAQ系統就會產生一個從20kHz至20Hz的正弦掃頻信號。然后DAQ系統便會測量麥克風前置放大器輸出端的增益和相位響應。該測量包括所有反饋濾波器設計所需的相關信息。
主動降噪濾波器(ANC Filter)計算
反饋電路的主動降噪濾波器計算非常簡單,計算方式如下:

濾波器開發
下一個,可能也是開發環節中最重要的步驟,就是主動降噪濾波器的開發。通過濾波器計算來了解主動降噪耳機的特性,意味著這些信息可以用在主動降噪濾波器的開發上。降噪耳機的聲學特性以及濾波器計算,可用于ANC濾波器的開發。
市面上有許多反饋式主動降噪耳機,但是大部分的設計都只是簡單地反轉反饋信號,因而主動降噪性能極低。所以,重要的是把握濾波器開發過程中的重點,包括了解并懂得系統的限制。有經驗的工程師可以使用Spice仿真工具來設計主動降噪濾波器。這需要很多經驗,尤其是在濾波器拓撲和濾波器計算方面的經驗。圖3為主動降噪濾波器范例。

圖 3: Spice 濾波器仿真范例
圖示為完整的主動降噪信號鏈,包含反向放大器和RC網絡,可以設計主動降噪濾波器的頻率和增益響應。為了讓工程師能夠更方便地設計濾波器,ams開發了濾波器仿真工具,作為AS3435評估軟件的一部分。此仿真工具的屏幕截圖如圖4所示。[page]

圖 4: AS3435濾波器仿真工具
該工具也使用spice仿真器,但配備了圖形用戶接口(GUI),使濾波器的開發變得容易很多,特別是對于那些“未經培訓”的設計工程師而言。它可以幫助設計工程師通過一組預定義的濾波器拓撲定義不同的增益和截止頻率。這個系統不像spice仿真器那么有彈性,讓用戶可以定義濾波器拓撲以及電阻和電容數值,但它是一個很好的起點,將協助設計工程師更加了解主動降噪濾波器設計中可能會遇到的困難。如果增益過高,且仿真出來的濾波器與理論計算出來的理想濾波器之間的相位不匹配度太大(typ. 120°),則耳機會發生震蕩。AS3435濾波器仿真軟件具備穩定性檢查功能,能夠自動顯示理論計算出來的ANC濾波器與仿真出來的ANC濾波器之間的增益和相位的不匹配。
在相位不匹配度高的區域中,濾波器設計工程師必須確保增益盡可能低。震蕩一般發生在高頻,然而在1Hz附近發生也是有可能的。
濾波器驗證和主動降噪測試
當設計工程師發現某個濾波器在整個頻率范圍內都表現穩定時,那么就可以導出此濾波器。該工具整合了物料清單(BOM)輸出功能,物料清單中的阻容器件都是基于E24標準的常用料。另外,由于元件指示符與評估板完全匹配,物料清單中的元器件可以直接被焊接到評估板上。

圖 5: 主動降噪性能測試
主動降噪性能測試包含兩個步驟,且不再需要相位測量。首先將耳機佩戴在人工頭上進行被動衰減的量測。步驟二與步驟一類似,但需要將AS3435打開,對其按照反饋應用進行配置,并根據仿真結果設定麥克風前置放大器的增益。降噪性能可根據兩次測得的數據按照如下公式計算:
相關閱讀:
實用電路匯總:藍牙耳機及其放大電路的設計
DIY:主動降噪前饋耳機設計步驟分享
設計前沿:車載無線射頻耳機系統的設計





