【導讀】大多數用來測量無功元件的簡單電路所能覆蓋的元件值范圍都很有限。本文介紹的電路雖然只是由一些便宜的元器件組成,但它能測量的電容值和電感值可跨越七個數量級。無論是容量范圍約為1pF~10μF的電容器,還是電感值范圍約為200nH~4H的電感器,均可以利用該電路測出其元件值。
但是,要想覆蓋這么大的值域,會稍微有點麻煩,因為要確定被測器件的值,您需要先調節可變電阻器,然后再查看校正曲線上對應的電容值或電感值,而不是直接讀數。
關于該電路的運行,首先請看圖1中所示的基本原理圖。在圖1a中,方波電壓源驅動被測電容器的底部端子。頂部端子電壓為一系列在+5V電源軌上下呈指數衰減的正向和負向脈沖。衰減時間常數自然為R和CTEST的乘積。同樣地,在圖1b中,方波電壓源饋入被測電感器,從而在+5V電源軌上下引起類似的瞬變,此時衰減時間常數則等于LTEST/R。在電壓呈指數衰減的過程中,被占用方波的兩個半周各自的比例由時間常數和振蕩周期之間的關系決定。

圖1:利用變頻方波測量電容器和電感器的基本原理圖。
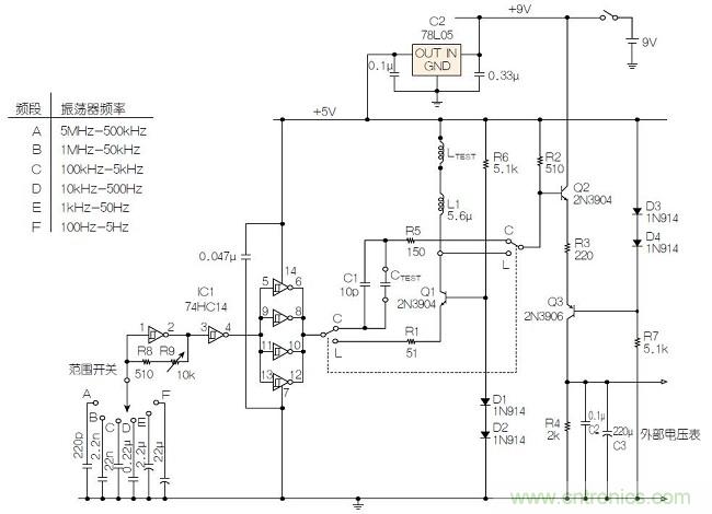
下面請看圖2所示的完整原理圖。IC1布置成一個簡易的施密特觸發器阻容振蕩器和輸出緩沖器,在這段電路中會產生方波。其頻率由可變電阻器R9設定,頻率范圍跨越六個十進位電容器的A段到F段。R9應具備線性電阻分布特性,使振蕩器周期隨順時針軸旋轉而增加。

圖2:電容/電感表完整原理圖。
通過一只雙刀雙擲開關,可以在電容器和電感器測量模式之間進行選擇。依據圖1所示的基本原理圖,直接由IC1輸出的電壓或由Q1產生的電流分別饋入被測電容器或電感器。電阻值為510Ω的電阻器R2作為圖1中電感測量模式下的衰減電阻R,而串聯的R5和R2則形成電容測量模式下的衰減電阻(R5的作用是將Q2基極的電壓偏移維持在足夠低的水平,以避免出現飽和。偏壓電阻器R7以及二極管D3和D4將Q3基極維持在+5V電源軌以下約2VBE的水平。在這個偏壓點下,Q2、R3及Q3形成一個整流跨導塊,跨導塊帶有少量無功電流,而該電流僅能靈敏地感應到來自被測元件且在+5V電源軌上方的正向瞬變。來自Q3的集電極電流脈沖在通過R4時變弱,而由此產生的電壓經C2和C3平衡之后再通過外部電壓表測量。
在方波周期中的某一特定時段內呈指數衰減的瞬變將產生相應的輸出直流電壓,但是占空比與輸出電壓之間的非線性關系并不重要。由于Q2和Q3分別處于高速共集電極和共基極組態,該電路的響應速度很快,并且占空比測量基本上與頻率無關。
利用R9對振蕩周期進行調整之后,輸出電壓可停留在某個固定的參考電平(例如1.00V),從而使呈指數衰減的時間常數與振蕩周期之間形成固定的關聯。
由于衰減時間常數隨著被測元件的無功值呈線性變化,所測電容值或電感值將與振蕩周期呈線性關系,并且因此與R9軸角呈線性關系。通過在R9上應用合適的刻度標記并參照幾個已知的電容值和電感值對電路進行校準,便可繪制出校準圖表,以便用來確定任何元件值。圖3顯示了R9的刻度標記圖,該圖包含在可下載的示例校準包內(見文章末尾)。

圖3:R9刻度標記示例圖。
振蕩器范圍開關將覆蓋六個十進制,但最小周期會受IC1傳輸延遲限制。因此,它能夠從低到高覆蓋A段至F段的六個數量級的電容值或電感值。將被測元件部署到電路中,找到范圍開關的設置以及輸出1.00V電壓時的可變電阻器,最后在每個頻段對應的圖表中查看所測得的值即可。A段的最低可測量值約為10pF或2μH,F段的最高可測量值約為10μF或4H。
若想要對1pF和200nH左右的低元件值進行測量,可以采用另一種方法。小偏置元件C1和L1總是在電容或電感測量模式下形成最小的時間常數,因而當在這些小偏置元件上加入被測器件后,通過對比外部電壓計上電壓讀數的變化,便可針對極低元件值繪制出另一張校準圖表。
測量上述最低元件值范圍的方法是:首先,通過使電容器測試夾開路或使電感器測試夾短路而將被測元件排除在電路外;然后,將振蕩器的頻率設定在A段,并通過R9對振蕩周期進行調整,直到僅靠偏置元件便使電路達到1V的目標電壓值;最后,將被測元件連接到電路中,并觀察電壓計讀數的變化。通過查看校準圖表上的偏置電壓,即可確定小元件值。
以下可下載的文件包含一個刻度盤示例、一些校準圖表示例以及用來生成這些示例的gnuplot數據和腳本文件。采用最小二乘法擬合去除了無功分量中典型的±10%變化后,即可看到測量值與所有頻段下刻度盤讀數的線性關系。不同元器件的校準結果可能有所不同,但是您可以編輯數據文件并生成自己的校準圖表。
推薦閱讀:



