【導讀】 物聯網時代,眾多企業對傳統產品進行智能化改造。合力為科技一直專注于電能計量領域,為智能電器提供電能感知能力的解決方案。
物聯網的英文名稱為“Internet of things”,顧名思義,就是“物物相連的網絡”,它將具備感知、通訊能力的物體相連接,實現物物之間通訊和信息交換。日常用品因為連接而獲得了新的生命,它們甚至將具有學習能力,通過感知用戶的行為而對自身的行為做出相應的調整。
物聯網時代,眾多企業對傳統產品進行智能化改造。合力為科技一直專注于電能計量領域,為智能電器提供電能感知能力的解決方案,之前推出的HLW8012/HLW8032具備小體積、外圍簡單、高可靠性等優點,已廣泛應用于智能插座、充電樁、智能路燈等領域。今再推出2款新型電能計量芯片HLW8112、HLW8110,在性能、功能方面進行了更多的提升。
一、新型電能計量芯片介紹
傳統型電能計量芯片HLW8012/HLW8032,可測量1路電壓、電流、功率、電量,新型電能計量芯片可以測量更全面的電能參數,精度更高。
1、電能計量芯片HLW8112
●動態范圍3000:1時,有功功率誤差<0.1%
●1路電壓檢測,2路電流檢測
●2路有功功率,電量計算
●漏電檢測,過零檢測,過載檢測
●線頻率、相角
●免校準
●工作電壓:3.3V/5V
●內置溫度傳感器
●內置/外置晶振
●2路可配置中斷輸出
●UART/SPI接口
●SSOP16封裝

圖1 HLW8112內部框圖

圖2 HLW8112典型應用電路
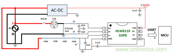
2、電能計量芯片HLW8110
●動態范圍3000:1時,有功功率誤差<0.1%
●1路電壓檢測,1路電流檢測
●1路有功功率,電量計算
●過零檢測,過載檢測
●線頻率、相角
●工作電壓:3.3V/5V
●內置晶振
●免校準
●UART接口
●SOP8封裝

圖3 HLW8110內部框圖

圖4 HLW8110典型應用電路
二、HLW8112/HLW8110新增功能應用
1、漏電保護
家電產品在長期使用后,隨著器件老化,會出現耗電量增加,甚至漏電,造成安全隱患。HLW8112在單通道基礎上增加1路電流檢測通道用于檢測設備漏電狀況。在圖2中,B通道通過電流互感器對負載設備進行漏電檢測,當負載設備發生漏電時,HLW8112通過INT2引腳輸出快速切斷設備電源,保護電器使用者安全。
2、過載保護
家電在使用過程中,因為使用不當或器件老化,可能會出現工作電流、功率超負荷,時間一長,可能會損壞家電、引起火災。HLW8112,HLW8110內部可以設置電流、電壓、功率最大值,當檢測到過載異常時,芯片對相應寄存器進行更新指示。HLW8112還可以配置為通過INT1引腳對過載異常進行指示,響應比HLW8110更及時。
3、免校準
HLW8112,HLW8110自身測量誤差控制在2%以內,若電流、電壓采樣電阻使用1%或者更高,則整機測量誤差會控制在3%左右,若已經符合產品的規格要求,可以免掉全部校準,節省許多設備成本、人工成本、時間成本。
若上述誤差不能達到產品的規格要求,可以將計量模塊作為獨立模塊,進行模塊校準,校準數據可以保存在HLW8112,HLW8110中,后面直接將計量模塊接入整機中即可,免掉了整機校準。
4、過零檢測
過零檢測功能可以為PWM控制開關場合提供更高效、更安全的用電控制。HLW8112,HLW8110具有電流、電壓信號過零檢測功能,還可以通過寄存器配置過零方式,內部檢測結果更新到相應寄存器。HLW8112可以配置為通過INT1引腳對過零檢測結果進行指示,響應比HLW8110更及時。
5、2通道測量
智能插座分單孔插座及多孔排插,每個插孔都必須有1個計量模塊,所以之前的多孔排插計量模塊的元器件多、體積較大,占用MCU的接口資源較多。HLW8112可以同時測量2路電流、1路電壓、2路功率、電量,1個計量模塊可以實現2個插孔的測量,縮小體積、降低成本。

圖5 HLW8112的2通道測量應用電路
6、智慧用電
HLW8112,HLW8110還可以測量電壓驟降、功率因素、線頻率、峰值、相角等電能參數,綜合電流、電壓有效值、有功功率、視在功率等參數,可以建立完整的電器運行狀態模型。比如:根據功率因素、功率異常判斷電器的老化情況、電器故障原因;出現電壓驟降、峰值過大或者線頻率變化較大的狀況時,適當調整電器的工作狀態,使電器始終處于安全用電、高效率用電狀態。
三、HLW8012/HLW8032/HLW8110/HLW8112對比表
合力為科技一直致力于推廣 Meter IC在智能家居、智能家電和與“電”相關等節能產品上的應用和解決方案,脈沖輸出型計量芯片HLW8012和UART串口輸出的HLW8032一直廣泛使用于WIFI插座、智能路燈等物聯網產品上。此次推出的具有漏電檢測功能計量芯片HLW8112,在性能指標上都要優于HLW8012和HLW8032,使用場景更加廣泛,可以應用于智能家電設備、漏電檢測設備、計量電表、WIFI插座、LED照明和充電樁領域。HLW8110是一款8PIN的計量芯片,是HLW8112的簡化版,它只有1路電壓測量和1路電流測量,內置晶振、采用UART通訊方式,特別適合于模具體積小較小的產品開發,比如WIFI插座和PDU等產品上。

機器人展區將驚艷亮相中國機器視覺助力智能制造創新發展大會
從原理上輕松理解阻容降壓
使用低通濾波器傳遞PWM信號可以生成模擬信號
新思科技武漢全球研發中心順利封頂





