- 影響選擇觸摸屏技術的各種因素
- 觸摸屏技術的分類
- 液晶觸摸屏控制中的可編程邏輯
影響選擇觸摸屏技術的各種因素
可以用各種方式實現觸摸屏。除了成本之外,技術方面的選擇取決于以下幾個因素:
性能:性能包括諸如速度、靈敏度、精確度、分辨率、拖動、Z軸、雙/多觸摸方式,視差角度和校準的穩定性。
輸入靈活性:輸入靈活性參數影響著人機交互的方式,諸如手套、手套材料、指甲、觸筆,手寫識別和獲取簽名。
環境:環境因素為溫度、濕度、耐化學性、耐劃傷、防飛濺/液滴、高度、車內安裝、沖擊、振動,斷裂性和防打破的安全性。
電氣和機械性能:電氣和機械性能需要涵蓋功率、浮動接地、靜電放電(ESD)、電磁干擾(EMI),尺寸大小,曲率等
光學:影響技術選擇的光學特性包括透光率、清晰度,色彩純度和反射
觸摸屏技術的類型
根據上面所述的各種因素,主要觸摸屏技術可分為以下幾種類型:
電阻式:從目前的推廣應用來看,電阻式觸摸屏是占主導地位的觸摸技術。它由玻璃面板,銥錫氧化物(ITO)電阻涂層組成,并帶有導電涂層的護板,沿著邊緣有銀色的總線條。兩個層之間用絕緣小點隔開。觸摸屏幕時,護板彎曲與玻璃上的涂膜相接觸(圖1)。

圖1:電阻式觸摸技術。
該控制器可選擇驅動玻璃層和+5V的護板,并讀取源于護板和玻璃層產生的電壓,根據被測量層中的壓降來確定X和Y坐標。該技術需要四線–前面提到的總線條,這被稱為4線電阻式觸摸屏技術。
由于護板的不斷彎曲,造成ITO涂膜中有微小的裂縫。會使4線電阻式觸摸屏技術的線性度和精確度變差,環境變化也會造成精度的漂移。
已經用不斷改進的5,6,7和8線電阻式觸摸屏來消除這些影響。
[page]
聲學脈沖識別(APR)式:APR由一個玻璃顯示器涂層或其他堅硬的基板組成,背面安裝了4個壓電傳感器。該傳感器安裝在可見區域的兩個對角上,通過一根彎曲的電纜連接到控制卡。用戶觸摸屏幕時,手指或者觸筆和玻璃之間的拖動發生了碰撞或摩擦,于是就產生了聲波。波輻射離開接觸點傳向傳感器,按聲波的比例產生電信號。在控制卡中放大這些信號,然后轉換為數字數據流。比較數據與事先存儲的聲音列表來確定觸摸的位置。APR設計成能夠消除環境的影響和外部的聲音,因為這些因素與存儲的聲音列表不匹配。
表面聲波(SAW)式:SAW觸摸屏是由一個針對X和Y軸的有發送和接收的壓電傳感器的玻璃涂層。該控制器發送電信號至發射傳感器,并在玻璃的表面內將信號轉換成超聲波。通過反射器陣列,這些波覆蓋整個觸摸屏。對面的反射器收集和控制這些波至接收傳感器,將他們轉換成電信號。對每個軸重復這個過程。用戶觸摸時吸收了傳播的波的一部分。接收到的對應X和Y坐標的信號與存儲的數字分布圖相比較,從而識別變化并計算出坐標。
電容式:電容式觸摸屏技術可以進一步細分為表面電容式和投射電容式。表面電容式技術是在玻璃面板上涂有相同的導體。圍繞面板邊緣的電極在整個導電層平均分配低電壓,建立一個相同的電場。觸摸時就會從各個角上得到電流。該控制器測量從各個角上獲得的電流比,從而計算出觸摸的位置。
投射電容式觸摸屏由兩個玻璃保護層之間的傳感器網格微細線組成。部件可以放置于用戶安裝的材料后面,包括防暴的厚達18毫米的玻璃。觸摸時,手指和傳感器之間構成了電容。從改變的傳感器柵格的電氣特性就可計算出觸摸位置。
紅外/光學式:高分辨率紅外(IR)技術使用一個圍繞顯示器的小框,上面有表面安裝的LED,對邊有光感受器,紅外透明邊框隱藏在后面。該控制器連續發送LED,以此來構建一個紅外光掃描網格。觸摸時就會阻擋每個軸上的一束或多束紅外光,這樣就可確定相應的X,Y坐標。
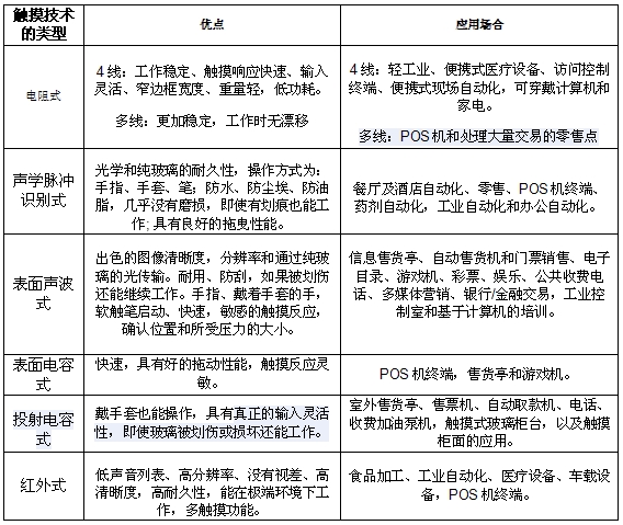
上述主要的觸摸屏技術的突出優點和典型應用總結在表1之中。

表1:不同觸摸技術的優點和應用。
液晶觸摸屏控制中的可編程邏輯
對于觸摸技術的類型、顯示器的類型和顯示器制造商,液晶顯示器的接口往往是不同的。對設備的設計人員而言,常常難以在其產品線上選擇一個顯示控制器芯片以適應所有不同的顯示器。越來越多從事設計配有觸摸屏液晶面板的人機界面(HMI)系統集成的設計人員轉向使用可編程邏輯器件,以實現他們所需的靈活性。現場可編程門陣列(FPGA)技術使得系統架構師一次就能夠確定人機界面控制器的架構,同時能夠擴展到整個產品系列,可采用不同的微控制器、CPU,液晶面板以滿足各種應用。FPGA技術還可以很容易實現高性能的矢量圖形,以及用單芯片與現實世界接口。
萊迪思的LCD-Pro是專門為基于FPGA的高級觸摸屏視頻圖形控制器而設計的,為系統設計者提供單個人機界面結構,加速產品的上市,并大大節省了開發成本。與現有的IP配合在一起,LCD–Pro簡化了設計,設計人員能夠更快的推出新產品,從而適應新興市場的要求,而不需要重新設計平臺。





