中心議題:
- 電池驅動七個白光LED電路的設計
為驅動一個以上的高亮度白光LED,設計工程師需要選擇是串聯連接LED或是并聯連接LED。并聯連接只需在每個LED兩端施加較低的電壓,但需要利用鎮流電阻或電流源來保證每個LED的亮度一致。如果流過每個LED的偏置電流大小不同,則它們的亮度也不同,從而導致整個光源亮度不均勻。然而,利用鎮流電阻或電流源來保證LED的亮度一致將縮短電池的使用壽命。
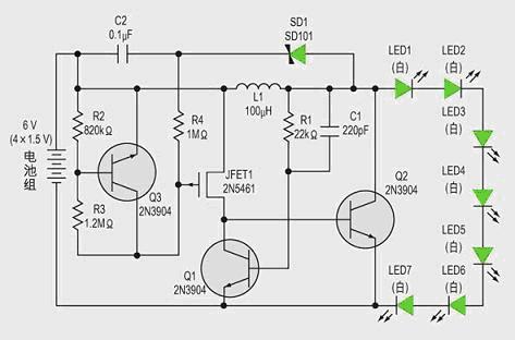
采用串聯連接本質上可以很好保證電流的一致性,但需要給LED串施加較高電壓。為達到適當的照明亮度,普通白光LED需要3.6V偏置電壓和最大20mA的偏置電流。圖1給出了可以調節7個白光LED串亮度的低成本電感型升壓電路。
這個電路可以分成兩個部分:由Q1和Q2組成的升壓電路,以及由Q3和JFET1組成的控制電路。假設Q1截止,當電池電壓略高于Q2的VVB時,Q2基極將流過正電流(iB=(電池電壓VBE)/RJET1)。此時,Q2導通,電感L1接地。

隨著L1上的電流以di/dt的速度增大,能量在L1磁場中保存起來。隨著電流逐漸增大,它也流過Q2的電阻RSAT(SD1和LED串處于截止狀 態)。Q2的集電極電壓足夠高,能使Q1導通。Q1的基極電壓通過由R1和C1組成的前饋網絡連到Q2的集電極。R1也被用來限制Q1的基極電流。
Q1導通后,驅動Q2的基極接地,于是Q2截止,L1的能量隨著磁場減弱被釋放到LED串中。
L1的快速回零動作在LED串上施加了高于26V的正向偏置電壓,使LED發出白光。由于人眼感覺不到LED的高頻閃爍,所以該電路可提供亮度恒定的 照明。當L1放電結束后,Q1返回到截止狀態。
正常工作時,這個自振蕩動作重復進行,直到電池電壓下降到小于Q2的VBE 與JFET1壓降(大約1V)之和,這時Q2不再導通。L1、Q2的 RSAT和Q1、Q2的開關特性也會影響振蕩周期和占空比。電池組(4個堿性電池)的電壓被提高到26V以上,以便向由7個串聯的白光LED組成的LED串提供正向偏置。
流經R4的小直流電流(不到20uA)對Q3進行偏置,以調節JFET1的通道電阻,從而調節電池漏電流以延長電池壽命。JFET1的柵極電壓比電池 組電壓高0.9V左右。這里p-JFET被用作耗盡型器件,當VGS等于零時,p-JFET導通。
ET的源極連接電池端子。設計工程師可通過提高柵極電壓(比電池正電壓更高)來關斷該通道。柵極電壓比電池電壓越高,通道電阻就越大。
因此,當電池組電壓從6V下降到3V時,振蕩頻率下降(JFET1的VGS將略有變化)。此時,LED的亮度略微下降。理想情況下,控制環路將保持 LED電流不變。但人眼對光的靈敏度服從準對數關系,因此在電池組電壓下降到2V左右以前,亮度的小幅度線性下降不易被察覺。
[page]
另一種方案是保持電池的輸出功率(電流與電壓之積)不變。由于存在電池內阻損耗,雖然這樣做可保持LED亮度不變,但將縮短電池壽命,此外電路的復雜 性也將大大提高。總之,這個簡單電路的LED亮度將在整個電池壽命期間變化很小。
可以稍微調節LED串的亮度,比如設計工程師通過稍微改變R2的阻值來針對三極管和LED的制造偏差進行調節,這樣光輸出(單位:流明)可被設為固定 值。
當電池組能量即將耗盡時,可以把發光暗淡的LED串短路,而只連接一個LED,這時只要電池組還有1V的剩余電壓,就可以讓這個LED發出強光。這種 單LED連接方式可以利用廢棄的電池提供最后緊急照明。
從安全方面考慮,當使用堿性電池時所有電池必須匹配。當電池組中能量最少的電池的能量完全耗盡,而其它電池還有足夠能量對能量耗盡的電池形成反向偏壓 時,將導致能量耗盡的電池過熱并泄漏乳狀酸液,從而產生安全問題。
為實現電池匹配,應保證用同一包裝的新電池同時更換全部4個電池。4個AA堿性電池的額定容量為4×1000mAh,這意味著LED可以連續照明約 61個小時。電路原型的測試結果表明其連續照明時間為兩天(48小時)多一點。



