中心議題:
- 利用反相升降壓拓樸調節LED電流
若需控制LED 亮度,就必須具備能夠提供恒定、穩壓電流的驅動器。而要達到此目標,驅動器拓樸必須能產生足夠的輸出電壓來順向偏置LED。那麼當輸入和輸出電壓范圍重疊時,設計人員又該如何選擇呢?轉換器有時可能需要逐漸降低輸入電壓,但有時也可能需要升高輸出電壓。以上情況通常出現在那些具有大范圍"臟" (dirty) 輸入功率來源的應用中,例如車載系統。在這種降壓/升壓的操作中,幾種拓樸可以達到較好的效果,像是SEPIC 或四次切換升降壓拓樸。這些拓樸一般需要大量的元件,設計的材料成本也因而增加。但由於它們可提供正輸出電壓,因此設計人員通常視其為可接受的方案。不過負輸出電壓轉換器也是另一種不該被忽略的替代解決方案。
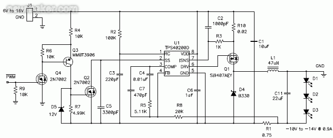
圖1 顯示在恒定電流配置中驅動3 個LED 的反相升降壓電路示意圖。該電路擁有諸多優點。首先,它使用了標準降壓控制器,不但能將成本降到最低,并有助於所有系統級的再利用。如果需要,設計人員也可以輕松改造該電路以利用整合型FET 降壓控制器或同步降壓拓樸來提升效率。這種拓樸使用的功率級元件數目與簡易降壓轉換器相同,因此可將切換穩壓器的元件數降至最低,同時達到相對於其他拓樸的最低總體成本。由於LED 本身的輸出為光線,就系統級而言LED 因受到負電壓而產生偏壓并不會造成影響,跟正電壓的情況不同,也因此使其成為一種值得考慮的電路設計。

圖1:利用負輸出電壓,以升降壓拓樸調節恒定LED電流
LED電流的調節是透過感應感測電阻R1 兩端的電壓并將其用作控制電路的反饋。控制器接地接腳必須為負輸出電壓的參考電壓,以便讓該直接反饋正常運作。如果控制器為系統接地的參考電壓,則需要一個電平移位電路。這種"負接地"對電路構成了一些限制。功率MOSFET、二極體和控制器的額定電壓必須高於輸入與輸出電壓的總和。
其次,從外部連接控制器 (例如致能) 需要將訊號從系統接地到控制器接地進行電平移位,因此需要更多的元件。單就這個原因而言,消除或將不必要的外部控制減至最低是最好的辦法。
最後相較於四次切換的升降壓拓樸,反相升降壓拓樸中的功率裝置會受到額外的電壓和電流壓力,進而降低了相關效率,但該效率與SEPIC相當。即便如此,這種電路還是能夠達到 89%的效率。藉由該電路的完全同步化,效率還可以再提高2%~3%。
[page]
透過軟啟動電容器 C5的短路快速地開/關轉換器,是調節LED亮度一種簡單的方法。圖2顯示了PWM輸入訊號和實際的LED電流。這種PWM亮度調節方法較為有效,因為轉換器關閉并且在SS接腳短路時僅消耗極少的功率。但是這種方法也相對較慢,因為轉換器每次開啟時都必須以一種可控制方式逐漸升高輸出電流,進而在輸出電流上升以前產生一個非線性、有限的停滯時間(dead-time)。同時,這也將開啟時間的最小負載周期降低至10%-20%。在一些不要求高速和100% PWM調節的LED應用中,這種方法或許就已足夠。

圖2:PWM驅動(頂部)高效地控制LED電流(底部)
這種反相升降壓電路為工程師提供了另一種驅動LED的方法。低成本降壓控制器的使用以及較少的元件數量使其成為替代高復雜度拓樸的一種理想方法。




