【導讀】常見隔離拓撲結構和與非隔離拓撲結果是LED照明中經常采用的兩種拓撲,尤其在交流-直流(AC-DC)電源供電的驅動電路中。那么究竟他們會有怎么的區別呢?其設計結果如何?請看本文詳細分析。
由于這兩種拓撲結構有著不同的特點.如果將兩者相比較,會發現非隔離拓撲結構的優勢包括磁性元件尺寸更小、能效更高、元件數量更少、總物 料單成本更低,以及能以機械設計滿足安規等,特別適用于內含驅動器的LED 燈泡及燈管應用,已成為此類LED照明趨勢而大量被采用。而隔離拓撲結構則因安規需求較適用于驅動器與的LED 燈泡及燈管分開結構之照明應用。
NIKO-SEM 提供之LED 驅動器非隔離LED 驅動器系列,採峰值電流採樣加平均電流採樣雙回授控制,因此能改善高功因應用中單一平均電流回授控制中不可調光之缺失,同時快速回授特性可避免輸入電壓變換控制延遲造成LED 過流毀損現象,可適用于多種非隔離LED 驅動高功因與傳統非高功因應用方案。在傳統純電阻峰值電流採樣做法時電感電流全部流經採樣電阻,因為採樣電阻上的峰值電壓每頂到內部參考電壓時皆會立即關閉功率電晶體,因此每個開關週期電感電流峰值都會相同,無法隨輸入電壓正弦波振幅大小變化,功因也就無法有效提昇。
NIKO-SEM 在非隔離高功因降壓驅動應用采用電阻并聯電容的獨特峰值電流採樣方式,使流經電感上的電流能有效隨輸入電壓正弦波振幅大小變化,進而達成高功因的目的。其塬理為 :電容電荷公式中,Q=CV = IT , 其中并聯電容之Q(電荷)值、C(電容量)值以及V(採樣電壓)值皆為定值,電容電流I 會隨導通時間T 的變動而變化,由于輸入電壓正弦波振幅越大時流經電感的電流斜率會變大,會較短導通時間頂到內部參考電壓,所以輸入電壓正弦波振幅越大時,導通時間變越短,而電容電流I 會越大,同時電感電流亦越大,因此具有良好高功因的表現,調整採樣電阻阻值則可隨意改變LED負載電流大小。此外NIKO-SEM 之LED 驅動器提供一COMP 腳專門做輸入電壓以及輸出負載變化補償用,使LED 電流變化率得以控制在5%水準。
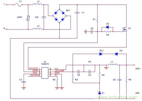
以下圖1 為NIKO-SEM提供之典型全電壓非隔離高功因BUCK架構LED 驅動電路。 在圖1 中,電阻R3、電容C4 為峰值電流採樣元件,串聯于飛輪二極體D1 的電阻R4 為平均電流採樣元件,作為當功率電晶體關閉時LED 負載電流的採樣工作,電阻R4 的每個工作週期電壓經過電阻R5、電容C5 積分成一平坦直流電壓值,當LED 負載電流越大則電阻R5、電容C5 積分的電壓值越高,同時,輸入電壓越高時電阻R5、電容C5 積分的電壓值亦越高,藉此可補償輸入電壓以及輸出負載變化。此電壓值于功率電晶體再度導通時疊加峰值電流採樣電壓,產生峰值電流採樣加平均電流採樣雙回授控制,共同疊加的訊號VLD 以及峰值電流採樣電壓VCS 如圖2 所示。雙回授控制應用時優先設定平均電流採樣電阻R4 阻值,公式為R4 = ILED / 0.25,然后再設定峰值電流採樣電阻R3 阻值,公式為R3 = R4 / K,K=3.75。

圖1 典型全電壓非隔離高功因之BUCK 架構LED 驅動電路

圖2 高功因之BUCK 架構LED 驅動電路電壓電流波形
NIKO-SEM 提供之LED 驅動器系列恆流控制採用固定關斷時間控制模式,因此在高功因應用可工作在CCM 或DCM 模式。在BUCK 應用中操作在CCM 模式比起CRM 模式有峰值電流較小以及高低輸入電壓下頻率變化較小的優點,使得在高輸入電壓時導通損失以及交換損失較小,因此效率較高。此外操作在CCM 模式需要考慮的是高輸入電壓時產生之二極體逆向回復電流IRR 流經功率電晶體與飛輪二極體之間的導通損失,所以在電感感量設計時要考量最高電感電流之波谷電流量要小于0.1A 以下,以避免產生逆向回復電流IRR 損失影響整體效率,同時讓功率電晶體以及飛輪二極體產生溫度較高現象。
NIKO-SEM 提供之LED 驅動器系列在驅動功率電晶體方面採用的是源極驅動方式,搭配專利之IC 電源以交換工作模式,能有效降低IC 電源供電損失以及不需要額外輔助繞組及供電元件即可供應IC 電源正常工作,因此儲能電感可採用價格低的工形電感即可。 在保護功能方面,NIKO-SEM 提供之LED 驅動器有過溫保護、燈管短路保護以及燈管開路保護。燈管開路保護利用積納二極體設定保護電壓直接偵測LED 輸出端電壓,開路動作電壓可設計接近于正常點亮之LED 端電壓,因此LED 輸出端之并聯濾波電容不用採用較高額定電壓,可降低電容成本與體積。
NIKO-SEM 提供之LED 驅動器系列在調光方面,包含有線性調光、脈波調光以及叁端雙向可控硅開關元件(TRIAC)調光,以下圖3 所示,為NIKO-SEM 提供之全電壓TRAIC 調光非隔離高功因BUCK 架構LED 驅動電路方案。

圖3 全電壓TRAIC 調光非隔離高功因之BUCK 架構LED 驅動電路
NIKO-SEM 提供之LED 驅動器系列可支援多種應用方案提供非常高的能效,而且電路簡捷,適合不同的中低功率LED 一般照明應用。NIKO-SEM LED 驅動器產品系列有N3201M 採SOT26 封裝,N3201V 採SOP8 封裝。內含高壓MOSFET 則有N3101V、N3102V 分別內置1A 及2A 高壓MOSFET,採SOP8 封裝適用于8W以下LED 燈泡應用。此外NIKO-SEM 提供之LED 驅動器系列除BUCK 應用外尚可應用在其它非隔離之BOOST 以及BUCK-BOOST 拓樸,在隔離型拓撲則可應用在次級回授穩流(SSR)應用。
相關閱讀:
保護LED免受EOS損傷的兩大防護方案對比
可支持PWM調光功能的新型LED驅動芯片
第四講:如何提高LED壽命?




