【導讀】做技術貴在有經驗,LED照明作為新興行業還有很多技術有待提升和突破,小編搜集了一位有四年LED研發經驗工程師的精華資料供朋友們參考...
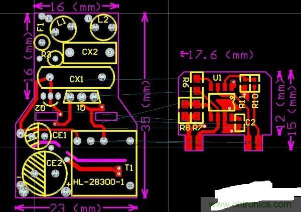
本人做LED也有些年頭了,比較慶幸,剛畢業出來實習,第一家就是做LED的,然后從此就沒離開過這個行業,從LED成品,到LED電源。現在證明我那時并沒有選錯,雖說LED現在競爭激烈,沒多少利潤,但是做LED的工程很吃香,開此貼是為了和大家分享下這幾年的經驗,從電源研發到EMI整改認證到做成品燈。說是分享,大家可以發表不同的意見,畢竟比起做了十幾、二十年的工程來說,我只是班門弄斧。由于剛開年,有很多方案要做,只能抽空寫下。我也要學學源源,靜靜兩位美女的想法,后面跟著幾貼我在繼續,我要求不高,大家給個面子跟個幾貼就行,先說下EMI整改吧,畢竟對剛接觸整改的年輕工程來說,最頭痛的就是輻射整改。先上圖


上PCB,對于emi來說,走線就是靈魂,所以為什么有的人用一級濾波就能過,并且輻射余量很大,有些人加了二級濾波都過不了。由于板子要內置,有尺寸要求,并且還要有可控硅調光功能,所以很頭痛,這就是為什么會超那么多,因為我省了很多EMI元件,說實話,這版PCB我不是很滿意


經過兩個步驟的處理之后,輻射圖為下


上最終整改好的輻射圖






