【導讀】本應用筆記提供了一個4S1P MR-16 LED驅動器的參考設計,該驅動器可以為每串4只白光LED (WLED)提供750mA電流。電路工作于24V電源,采用MAX16820滯回型LED驅動器。方案還包含一路利用MAX5033開關電源構成的24V至5V轉換器,可提供150mA電流,用于Nuventix®脈沖LED冷卻器的供電。
綜述
本參考設計詳細介紹了采用MAX16820滯回型LED驅動器構成的4 LED MR-16驅動電路,另外還提供一路脈沖冷卻器的輔助電源(MAX5033)。
以下給出了電氣輸入要求和輸出能力。
- VIN:24VDC ±5%
- 溫度:+80°C (最大值)環境溫度
- VLED配置:4只LED串聯(16VDC,最大值),750mA
- 輔助輸出電源:5V,150mA (平均)、300mA (峰值)
下面詳細討論該參考設計并分析主要電路框圖和布板考慮。

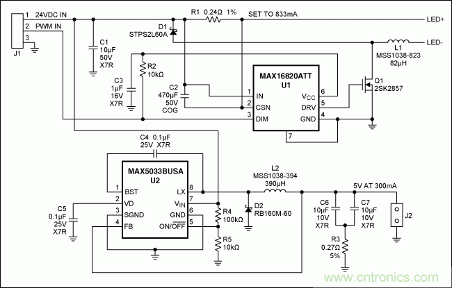
圖1. 驅動電路原理圖

圖2. PCB圖片,該電路板可直接嵌入MR-16組件。

圖3. 修改后的PCB (圖2所示電路板的升級)
設計分析
該參考設計采用24V電源供電,可為每串4只LED提供750mA的電流,并可直接嵌入MR-16組件。MAX16820采用滯回控制架構,調節流過電感和LED的電流。另外,MAX5033通過J2連接器為脈沖冷卻器提供電源。該冷卻器作為電源負載需要峰值為300mA、均值為150mA的負載電流。
電路中的R3電阻(配合輸出陶瓷電容)用于滿足MAX5033的穩定性要求。
提供PWM輸入端,但未經測試。J1的中心引腳直接與MAX16820 DIM輸入連接。
上電過程
1.將4個LED串聯在LED+ (陽極)和LED- (陰極)引腳。
2.J2接入一個300mA負載。
3.J1連接一路24V、1A電源。
4.打開電源。

表1. 材料清單(BOM)
本文來源于Maxim。
推薦閱讀:



