中心論題:
- 單電源供電運算放大器的偏置方法。
- 偏置電路的去耦問題。
- 運算放大器中輸入偏置電流的影響。
- 電路參數及期間的參數選擇。
解決方案:
- SGM8541運算放大器增強電源抑制能力。
- 從偏置電路的中間節點接電容提高電源抑制。
- 設置C2與偏置電路連接點帶寬是1/10信號輸入帶寬旁路掉偏置電路通頻帶內全部噪聲。
- 在偏置電路中使用一個齊納二極管調整偏置電壓提供靜態工作點。
目前在許多手持設備、汽車以及計算機等設備只用單電源供電,但是單電源容易出現不穩定問題,因此需要在電路外圍增加輔助器件以提高穩定性。在電路圖1中展示了單電源供電運算放大器的偏置方法,用電阻RA與電阻RB構成分壓電路,并把正輸入端的電壓設置為Vs/2。輸入信號VIN是通過電容耦合到正輸入端。在該電路中有一些嚴重的局限性。
首先,電路的電源抑制幾乎沒有,電源電壓的任何變化都將直接通過兩個分壓電阻改變偏置電壓Vs/2,但電源抑制的能力是電路非常重要的特性。例如此電路的電源電壓1伏的變化,能引起偏置電路電壓的輸出Vs/2變化0.5伏。該電路的電源抑制僅僅只有6dB,通過選用SGM8541運算放大器可以增強電源抑制能力。
圖1:單電源供電運算放大器的偏置方法。
其次,運算放大器驅動大電流負載時電源經常不穩定,除非電源有很好的調節能力,或有很好的旁路,否則大的電壓波動將回饋到電源線路上。運算放大器的正輸入端的參考點將直接偏離Vs/2,這些信號將直接流入放大器的正輸入端。
表1:適用于圖2的典型器件值。
在應用中要特別注意布局,多個電源旁路電容、星形接地、單獨的印制電源層可以提供比較穩定的電路。
偏置電路的去耦問題
解答這個問題需要改變一下電路。圖2從偏置電路的中間節點接電容C2,用來旁路AC信號,這樣可以提高AC的電源抑制,電阻RIN為Vs/2的基準電壓提供DC的返回通路,并且為AC輸入提供了交流輸入阻抗。
圖2:接電容C2來旁路AC信號,提高AC的電源抑制。
這個偏置電路的-3dB帶寬是通過電阻RA、RB與電容C2構成的并且等于

此偏置電路當頻率在30Hz以內時,沒有電源抑制的能力,因此任何在電源線上低于30Hz的信號,能夠輕易地加到放大器的輸入端。一個通常解決這個問題的方法是增加電容值C2,它的值需要足夠的大,以便能有效地旁路掉偏置電路通頻帶以內的全部噪聲。然而在這里比較合理的方法是,設置C2與偏置電路連接點的帶寬是十分之一的信號輸入帶寬,參見圖2。
表2:電路圖3和4的一些齊納二極管與Rz電阻值的關系
在有些運算放大器中輸入偏置電流比較大是需要考慮的,由于放大器偏置電流的影響,偏置分壓電路的分壓點將偏離Vs/2,影響了放大器的靜態工作點。為了使放大器的靜態工作點盡量靠近Vs/2,需要增加平衡電阻,見電路圖2。在這個電路中運算放大器選用的是SGM8541,該放大器的輸入偏置電流在常溫下只有1-2個皮安,幾乎為零,因此可以不考慮輸入偏置電流帶來的誤差。但如果工作在非常寬的溫度范圍(-20℃-80℃),在放大器的正負輸入端加平衡電阻能很好地阻止輸入帶來的誤差。
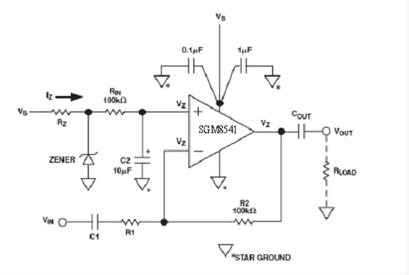
圖3:齊納二級管偏置電路。
設計單電源運算放大器電路,需要考慮輸入偏置電流誤差、電源抑制、增益、以及輸入與輸出線路帶寬等等。然而普通的應用設計是可以通過查表來獲得,見表1。在單電源電壓為15V或12V時偏置分壓的兩個電阻通常選用100kΩ,這樣可以在電源消耗與輸入偏置電流誤差之間合理的折中。5V單電源偏置分壓電阻減小到一個比較低的值,例如42kΩ。還有些在3.3V應用中偏置分壓電阻選在27kΩ左右。
齊納二級管偏置電路
表3:電路參數及期間參數選擇。
雖然電阻偏置電路技術成本很低,并且始終能保持運放輸出控制在Vs/2,但運放的共模抑制能力完全依靠RA/RB與C2構成的RC時間常數。通過使用C2可以提高至少10倍的RC(RC通過R1/C1與RIN/CIN的網路構成)時間常數,這將有助于提高共模抑制比。RA與RB在使用100kΩ,并且電路帶寬沒有降低的時候,C2可以保持相當小的容量。也可以采用其它的方法在單電源中提供偏置電壓,并且有很好的電源抑制與共模抑制。比如在偏置電路中可以使用一個齊納二極管調整偏置電壓,提供靜態工作點。
圖4:利用相同的齊納二極管的反相放大器電路的偏置方法。
在圖3中,電流通過電阻RZ流到齊納二極管,形成偏置工作點。電容CN可以阻止齊納二極管產生的噪聲通過反饋進入運放。要想實現低噪聲電路需要使用一個比10uF還大的CN,并且齊納二極管應該選擇一個工作電壓在Vs/2。電阻RZ必須選擇能夠提供齊納二極管工作在穩定的額定電壓上和保持輸出噪聲電流比較低的水平上。因為運放的輸入電流只有1pA左右,幾乎接近零,所以為了減小輸出噪聲電流,低功耗的齊納二極管是非常理想的選擇。可以選擇250mW的齊納二極管,但為了考慮成本,選擇500mW的齊納二極管也是可以接受。齊納二極管的工作電流會因制造商的不同有些差別,在應用中一般IZ在5mA(250mW)與5uA(500mW)之間比較好。
表4:電路參數及期間參數選擇
在齊納二極管的工作極限范圍之內,采用下面電路(圖3、圖4)將有比較好的電源抑制能力。但這個電路有一些缺陷,因為運放輸出的靜態工作點是齊納二極管的電壓而不是Vs/2。如果電源電壓下降,大信號輸出的波形將會失真(出現不對稱的削頂波形),此時電路還要消耗更多的電能。電阻RIN與R2應該選擇相同的電阻值,防止偏置電流引起更大的失調電壓誤差。
首先,電路的電源抑制幾乎沒有,電源電壓的任何變化都將直接通過兩個分壓電阻改變偏置電壓Vs/2,但電源抑制的能力是電路非常重要的特性。例如此電路的電源電壓1伏的變化,能引起偏置電路電壓的輸出Vs/2變化0.5伏。該電路的電源抑制僅僅只有6dB,通過選用SGM8541運算放大器可以增強電源抑制能力。
圖1:單電源供電運算放大器的偏置方法。
其次,運算放大器驅動大電流負載時電源經常不穩定,除非電源有很好的調節能力,或有很好的旁路,否則大的電壓波動將回饋到電源線路上。運算放大器的正輸入端的參考點將直接偏離Vs/2,這些信號將直接流入放大器的正輸入端。
表1:適用于圖2的典型器件值。
在應用中要特別注意布局,多個電源旁路電容、星形接地、單獨的印制電源層可以提供比較穩定的電路。
偏置電路的去耦問題
解答這個問題需要改變一下電路。圖2從偏置電路的中間節點接電容C2,用來旁路AC信號,這樣可以提高AC的電源抑制,電阻RIN為Vs/2的基準電壓提供DC的返回通路,并且為AC輸入提供了交流輸入阻抗。
圖2:接電容C2來旁路AC信號,提高AC的電源抑制。
這個偏置電路的-3dB帶寬是通過電阻RA、RB與電容C2構成的并且等于

此偏置電路當頻率在30Hz以內時,沒有電源抑制的能力,因此任何在電源線上低于30Hz的信號,能夠輕易地加到放大器的輸入端。一個通常解決這個問題的方法是增加電容值C2,它的值需要足夠的大,以便能有效地旁路掉偏置電路通頻帶以內的全部噪聲。然而在這里比較合理的方法是,設置C2與偏置電路連接點的帶寬是十分之一的信號輸入帶寬,參見圖2。
表2:電路圖3和4的一些齊納二極管與Rz電阻值的關系
在有些運算放大器中輸入偏置電流比較大是需要考慮的,由于放大器偏置電流的影響,偏置分壓電路的分壓點將偏離Vs/2,影響了放大器的靜態工作點。為了使放大器的靜態工作點盡量靠近Vs/2,需要增加平衡電阻,見電路圖2。在這個電路中運算放大器選用的是SGM8541,該放大器的輸入偏置電流在常溫下只有1-2個皮安,幾乎為零,因此可以不考慮輸入偏置電流帶來的誤差。但如果工作在非常寬的溫度范圍(-20℃-80℃),在放大器的正負輸入端加平衡電阻能很好地阻止輸入帶來的誤差。
圖3:齊納二級管偏置電路。
設計單電源運算放大器電路,需要考慮輸入偏置電流誤差、電源抑制、增益、以及輸入與輸出線路帶寬等等。然而普通的應用設計是可以通過查表來獲得,見表1。在單電源電壓為15V或12V時偏置分壓的兩個電阻通常選用100kΩ,這樣可以在電源消耗與輸入偏置電流誤差之間合理的折中。5V單電源偏置分壓電阻減小到一個比較低的值,例如42kΩ。還有些在3.3V應用中偏置分壓電阻選在27kΩ左右。
齊納二級管偏置電路
表3:電路參數及期間參數選擇。
雖然電阻偏置電路技術成本很低,并且始終能保持運放輸出控制在Vs/2,但運放的共模抑制能力完全依靠RA/RB與C2構成的RC時間常數。通過使用C2可以提高至少10倍的RC(RC通過R1/C1與RIN/CIN的網路構成)時間常數,這將有助于提高共模抑制比。RA與RB在使用100kΩ,并且電路帶寬沒有降低的時候,C2可以保持相當小的容量。也可以采用其它的方法在單電源中提供偏置電壓,并且有很好的電源抑制與共模抑制。比如在偏置電路中可以使用一個齊納二極管調整偏置電壓,提供靜態工作點。
圖4:利用相同的齊納二極管的反相放大器電路的偏置方法。
在圖3中,電流通過電阻RZ流到齊納二極管,形成偏置工作點。電容CN可以阻止齊納二極管產生的噪聲通過反饋進入運放。要想實現低噪聲電路需要使用一個比10uF還大的CN,并且齊納二極管應該選擇一個工作電壓在Vs/2。電阻RZ必須選擇能夠提供齊納二極管工作在穩定的額定電壓上和保持輸出噪聲電流比較低的水平上。因為運放的輸入電流只有1pA左右,幾乎接近零,所以為了減小輸出噪聲電流,低功耗的齊納二極管是非常理想的選擇。可以選擇250mW的齊納二極管,但為了考慮成本,選擇500mW的齊納二極管也是可以接受。齊納二極管的工作電流會因制造商的不同有些差別,在應用中一般IZ在5mA(250mW)與5uA(500mW)之間比較好。
表4:電路參數及期間參數選擇
在齊納二極管的工作極限范圍之內,采用下面電路(圖3、圖4)將有比較好的電源抑制能力。但這個電路有一些缺陷,因為運放輸出的靜態工作點是齊納二極管的電壓而不是Vs/2。如果電源電壓下降,大信號輸出的波形將會失真(出現不對稱的削頂波形),此時電路還要消耗更多的電能。電阻RIN與R2應該選擇相同的電阻值,防止偏置電流引起更大的失調電壓誤差。



