- 限制浪涌電流
- 克服NTC中問題的實施方案
- 用負溫度系數電阻 (NTC) 來限制浪涌電流
- 硅控整流器(SCR) 和PFC 升壓電感小輔助繞組的非穩壓電壓源
- 通過多種使用功能的實施來降低系統的復雜性
當歐洲強制要求80W 及以上的電氣負載以高功率因數的方式消耗電路中的電流時,這意味著人類在資源和環境保護方面又向前邁出了一步。當然,許多消費類電子產品也由此受到了影響,其中包括白色家電。由于配置了逆變器用于電動馬達的驅動,所以諸如空調、冰箱、洗衣機和干燥機之類的許多家電的負載非常復雜。一般而言,復雜負載的功率因數都比較低。通過強制校正上述家用電器的功率因數,可更好地利用輸電線路送來的電能,從而節約能源并同時降低電能成本和減少燃燒礦物燃料而產生的二氧化碳排放。當今世界,很多政府監管部門都已經強制要求在白色家電中要具有類似的PFC 功能。
不具備PFC 功能的馬達驅動電路前端非常類似于一個開關模式的電源。在這個電源中有一個大容量電容,它將消除整流電源中的直流。當馬達驅動電路首次通電時,由于大容量電容上沒有電荷,整流電源的輸入端看起來就像是一個短路電路。當通電時,這種情況將產生較大的浪涌電流,以為電容器充電。如果上述浪涌電流未得到控制或限制,那么線路中的電流消耗將迅速飆升,從而超過其正常 RMS 工作電流(請參閱圖 1)。這些過大的電流會對保險絲、焊點和電子組件等機械和電氣元件造成潛在的損壞或應力。

圖 1 典型的 120VAC 浪涌電流曲線圖
大多數的白色家電的馬達制造商都已經選用負溫度系數電阻 (NTC) 來限制浪涌電流。NTC 的工作原理非常簡單。在低溫和初次啟動的情況下,NTC 是一只高阻抗器件,限流能力非常突出。NTC 啟動或進入正常運行工作狀態片刻后,由于功耗的存在,其溫度會升高。隨著溫度的升高,其電阻顯著下降,這樣則為電流提供了一條更為順暢的流經通道。在大多數嵌入式馬達驅動電路中,NTC 放置在大電流路徑中,或是交流側,抑或是橋接整流器之后(請參閱圖 2)。

圖 2 典型的浪涌保護電路
采用 NTC 來限制浪涌的做法存在一些內在的不足之處,這些不足將對嵌入式馬達驅動器件的穩定性產生負面的影響。正如前面所述,NTC 的效率取決于溫度的高低。NTC 的溫度越高,其效率也就越高。NTC 不可用作散熱元件,否則它將無法像預想的那樣工作。由于功率的消耗,而使其他半導體元件所在區域的環境溫度上升。在嵌入式環境中,這一問題更為嚴重。溫度只要升高 10oc,半導體的預期壽命或平均無故障時間 (MTBF) 將縮短 50% 之多,從而大幅降低馬達驅動器件的穩定性。
NTC 存在的另一個主要問題就是其熱堆積 (thermal mass) 或時間響應。如果電源電壓暫時下降或電源電壓長時間嚴重欠壓,而此時大容量電容器又切斷對其的有效充電,那么將會引發問題。當線電壓恢復正常時,NTC 或許還未能獲得足夠的冷卻時間,這樣將使其處于低阻抗狀態。在這種情況下,由于線電壓的恢復而產生比正常情況下更高的浪涌電流,甚至比初次啟動時產生的浪涌電流還要高。此時,電路無任何保護措施。這種超乎尋常的大電流會損壞電路中傳動系元件,如保險絲、焊點、線跡以及路徑中的所有元件。
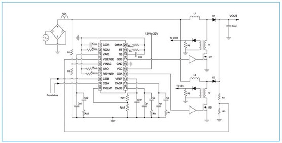
圖 3 顯示了為克服 NTC 中許多惱人問題的實施方案。這種實施方案就是既可選擇固定阻值的電阻,也可選擇 NTC 作為浪涌電阻。這里所闡述的浪涌電路具有兩只額外的硅控整流器 (SCR) 和一個來自 PFC 升壓電感小輔助繞組的非穩壓電壓源。
馬達電路首次通電時,電流首先流經橋接整流器、浪涌電阻,然后流至大容量電容器。在該電容器處,浪涌電阻對電流進行了限制。一段時間之后(時間長短通常取決于 PFC 控制器電路),電流開始流動。電流流動時,PFC 控制器開始開關功率 MOSFET,而 MOSFET 反過來啟動升壓電感中的脈沖電流。然后,這一脈沖電流會在輔助繞組上產生一個浮動非穩壓電壓,這一電壓用于觸發兩只 SCR 的柵極電路。兩只 SCR 以如下方式布置在電路中:提供一條電流通道,這條通道繞過橋接整流電路中的兩只整流器以及浪涌電阻。在電路中無需額外增加串聯元件的情況下,上述所選路徑即可為電流提供一條非常高效的通道。雖然 SCR 的正向壓降 (Vf) 比整流二極管稍大,但是固定阻值電阻或 NTC 等限流組件兩端的壓降已經消除。此外,SCR 散發的熱量可由散熱片予以消除(經由 SCR 的機架),而 NTC 無法做到這一點。這種散熱能力可使器件在更適宜的環境下運行,從而實現更高的系統穩定性和 MTBF 值。
必須選擇輔助繞組的匝數比,以確保產生足夠的電壓來觸發各種規定線電壓極限下 SCR 的柵極電路。由于 PFC 電路的開關頻率一般比線路頻率高許多,所以柵極電路觸發的時間設定通常無關緊要。工作頻率僅為 40 kHz 的 PFC 電路將確保 SCR 的零交叉開關,使其更像橋接中的簡單整流器。
圖 3 顯示了業界首款單芯雙相交錯式 PFC 預調節器——TI UCC28070 的簡化原理圖。交錯雙相相互之間的相位差為 180°,這樣則消除了波紋電流,從而可以使用更小的電磁干擾 (EMI) 濾波器以及外觀更小巧的 PFC 輸出電容器。雙相交錯式拓撲結構、體積更小的元件是嵌入式馬達驅動電路的理想解決方案。交錯式 PFC 可滿足非常高的功率密度要求。

圖 3 PFC 控制器中的浪涌控制功能
由于功耗分散到兩個相位上,所以交錯式 PFC 其他的優點還包括更輕松的散熱管理。因為兩個相位的總電感容量比單級設計要小很多(請參閱圖 4),所以可以使用外觀更小巧的 EMI 濾波器和 PFC 輸出電容器以及更少的磁性材料,從而降低總體系統成本。另外,MOSFET 和二極管額定電流值可至少降低 50%。體積更小的 MOSFET 運行速度自然會更快,這樣則可進一步減少 MOSFET 的開關損耗。最后,通過將每一相位的容量翻番,規模經濟提高了各相位配套器件的購買力。

圖 4 UCC28070 兩相交錯式 PFC
UCC28070 以連續導電模式 (CCM) 運行。同時,也可選用 UCC28060——以轉移模式 (TM) 運行。UCC28060 具備類似的優點,這些優點源于波紋電流的消除,但是同時還提供了一些較低成本的解決方案。最引人矚目的是,由于在轉移模式下運行時,不存在反向恢復條件,所以采用低成本的升壓二極管。在 UCC28070 或其設計中集成浪涌電流限制功能,只需將圖 3 中的浪涌電流組件添加到其中的一個相位電感上即可。
TI 的 PFC 控制器的產品系列包括 UCC28070 或 UCC28060 交錯式 PFC 控制器等器件,這些控制器額外配置了一個功能模塊,其可同時監控 PFC 控制器的輸入端和輸出端。如果功能模塊監測到存在著浪涌電流條件,比如線電壓中出現瞬時損耗,它將限制柵極電路驅動輸出,從而阻止 MOSFET 開關,并關閉 SCR 柵極驅動電路的電源。這樣,浪涌成分就會自然而然的被退回到大電流通道。
總結
當談到白色家電應用的系統集成時,許多設計人員都傾向于電流通道路徑的選擇方案。部分設計人員傾向于走通過多種使用功能的實施來降低系統的復雜性并能夠加速上市時間的器件應用之路。比如,當添加馬達控制算法(如現場型控制)時,TI 推出的C2000 數字信號控制器 (DSC) 就可以取代傳統用于動作控制的微控制器。當采用尺寸更小的電源電子器件時,可以提高效率。C2000 數字信號控制器除了能與各種PFC 拓撲結構兼容外(包括交錯式PFC),它還能同時實施所有必需的三相馬達控制功能、處理系統內部通信、提供用戶界面以及提供所述的浪涌電流限制控制功能。所有這些功能都可在一片 C2000 數字信號處理器 (DSP) 上實現。



