【導讀】DC-DC穩壓電路一直以其高效率、大電流的優勢獨占鰲頭,本文要介紹的是可調DC-DC。可調DC-DC通過調節反饋分壓電阻來調節輸出電壓,要想將其變成數控穩壓電源,光動口不動手是不行的,專家以身試法,將可調DC-DC改變成數控穩壓電源,下面請看詳細步驟解析。

圖1
有時候我們需要動態調節輸出,最簡單的方法就是把電阻換成電位器,通過手動調節的方式,動態調節輸出電壓。
然而,在系統應用中,電源電壓調節必須要實現數字控制,就是我們常說的數控開關穩壓電源。很多新手都懂得使用單片機、DAC、DC-DC電路,當要做一個數控開關穩壓電路的時候,往往想到使用數字電位器。可是,數字電位器往往成本高、分辨率有限、噪聲大、不常用等缺點,用到數控穩壓電路里就不太理想。
如果我們能夠設計出一種可以用電壓調節輸出的開關穩壓電路,然后用DAC來控制調節電壓,那么就很容易實現。問題是我們不可能自己重新設計一個DC-DC,如果能把現成的DC-DC集成芯片,通過修改外圍電路的方式,來實現用電壓來控制輸出,那么問題就得到解決。下面,我還是以LM2596-Adj為例,看看怎樣把LM2596-Adj改裝成可數控的開關穩壓電源。

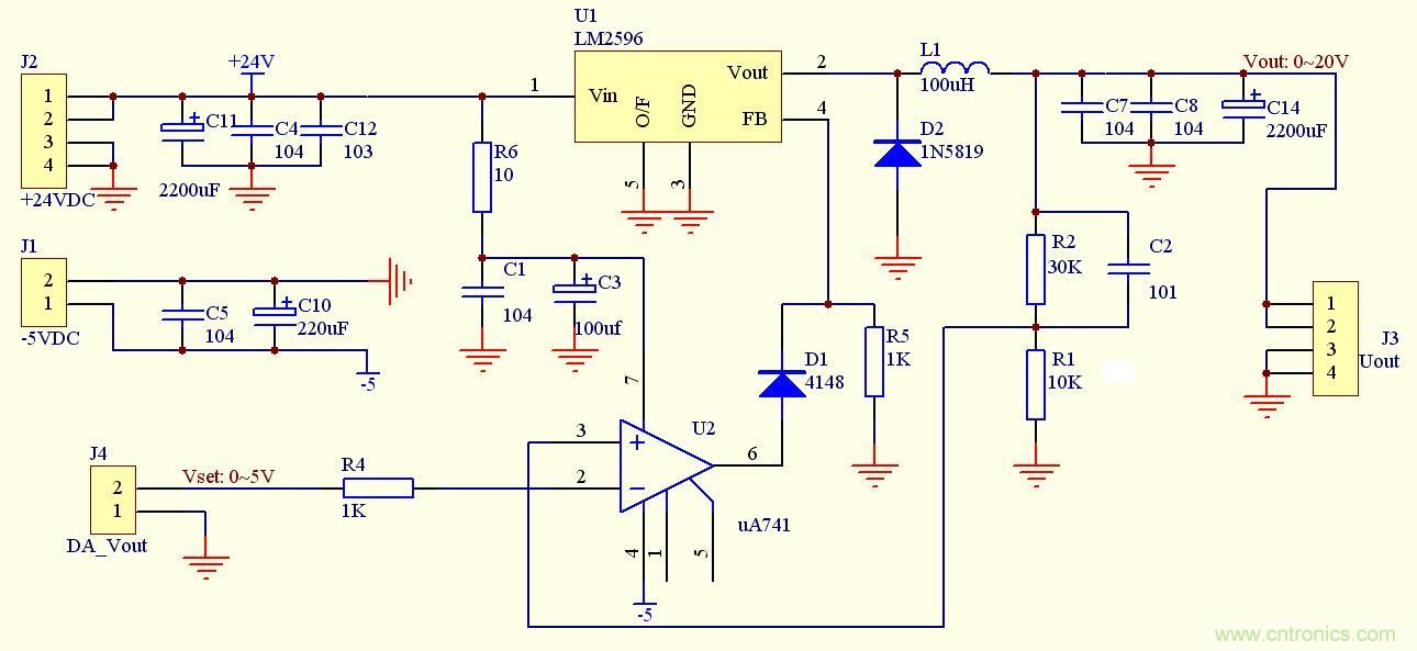
圖2
相對于圖1,輸出電壓公式中芯片內部的Vref變成了外部可控的Vset,相當于把芯片的內部基準電壓“移”到了外部,通過DAC可以很方便地調節Vset。
電路中運放電源加入了-5V負電壓,目的是使運放可以輸出達到Vref(1.235V)+ VD1(0.7V)左右,使得輸出電壓可以穩定,D1和R5是為了確保不讓運放輸出的負電壓反饋至FB引腳。如果把運放換成寬電壓的軌對軌運放,則負電壓和D1、R5可以去掉。
該電路本人親測可用,缺點是由于反饋通路多了一個運放,造成信號的一些延時,反饋信號的相位裕度變小,所以輸出電壓的紋波會有所增大,不過整體性能還是不錯的。不知道選用帶寬較高的運放會不會有所改善。
相關閱讀:
高效率性能系統的“綠色通道”:低輸入電壓DC-DC架構
提升DC-DC降壓轉換器的性能,電容電感是關鍵!
DC-DC直通車:DC-DC電源波紋的測量方法及儀器要求




