【導讀】本文介紹的微距無線充電器的設計由電能發送、電能接收與充電控制單元三部分構成,該設計的傳送有效距離達6cm。能保證充電及控制電路單元的全部供電。設備的充電電流達到實用要求。
無線傳能充電器由電能發送、電能接收與充電控制單元三部分構成, 發送與接收單元之間通過線圈之間的互感耦合作用傳送電能, 供電部分和用電部分沒有任何束縛性的有線連接。傳送有效距離達6cm。能保證充電及控制電路單元的全部供電。設備的充電電流達到實用要求。

無線電能傳輸裝置方案示意圖

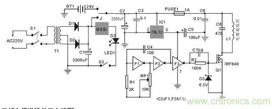
無線電能發送單元電路圖

無線電能接收器電路圖




