【導讀】電路設計中會遇到對電流進行直流到交流的轉換過程,這就需要逆變電源發揮作用,可見逆變電源在電路設計中的重要性。本文就對逆變電源的前后級電路進行詳解。
高頻逆變器前級電路的設計

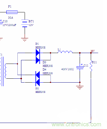
圖1

圖2
圖1、圖2是供分析的電路。逆變器前級電路一般采用推挽結構,這里主要講解下開環和閉環的問題。
[page]
閉環前級變壓器匝數比的設計
逆變器前級無論是開環還是閉環,只是變壓器的匝比和反饋環路的參數不同而已。比如需要設計一個輸入12V,變化范圍為10.5-15V,輸出電壓為交流220V50Hz的高頻修正方波逆變器。如果前級采用閉環結構,12V升壓后的直流電壓穩定在270V比較好,這樣為了使輸入10.5V時還能輸輸出270V,則變壓器的變比大約為(270+2VD)/(10.5-VDS)/D,其中VD為高壓整流管的壓降,VDS為前級MOS管的壓降,D為最大占空比。計算出來的結果大約是28。
特別注意的是當前級工作在閉環狀態時,比如輸入電壓比較高的話,D1、D3正端整流出來的脈沖的峰值將超過270V,占空比小于1需要L1、C11平滑濾波,所以L1不能省略,還要足夠大,否則MOS管發熱損耗很大。具體計算可根據正激類開關電源輸出濾波電感的計算,這里就不再贅述了。
準開環前級變壓器匝數比的設計
實際中的逆變器前級往往省略L1,從電路上看還是閉環穩壓,電壓也是通過R1進行反饋,又是怎么回事呢?從上面閉環穩壓的計算中可以看出,為了保持輸出的穩定,變壓器的變比設計的比較大。逆變器前后級都穩壓當然比較好,但也可以只是后級穩壓,后級穩壓在AC220V,我們可以把前級直流高壓設計在最低220V就可以了,此時占空比為50%。
如果前級直流高壓大于220V我們可以自動把占空比調小點,這樣輸出交流電也穩定在220V了。用這種方式的話我們的變壓器變比可以按輸入10.5V時輸出220V設計,計算結果變比大約是22。這樣輸入10.5-15V變化時,前級高壓的變動范圍大約是220-320V。如果L1直接短路,R1去掉,這樣就是一個純開環的電路,只是有于變壓器漏感尖峰的存在,在逆變器空載時,前級輸出的直流高壓會虛高,對高壓濾波電容和后級高壓MOS管安全不利。我們可以也接上R1做一個淺閉環反饋,限制空載高壓在320V,超過320V時,占空比會被控制到很小,這樣高壓濾波電容和后級高壓MOS管的安全得到了保證,空載電流也減小了。前級這樣設計的話,只要帶很小的負載,前級占空比立刻拉到最大,前級直流高壓降到320V以下。
在正弦比逆變器的前級電路中也可以這樣設計,對于輸入12V輸出220V的逆變器來說可以把變壓器的變比設計在32左右,這樣前級直流高壓的變化范圍大約在320-420V,通過改變后級SPWM的調制度也可以保證后級輸出220V電壓的穩定。
高頻逆變器后級電路的設計
后級電路的基本功能就是把前級升壓的高壓直流電逆變成交流電。從結構來說全橋結構用得最多。

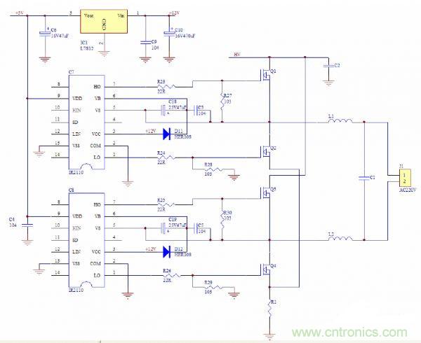
圖3
下面以單相正弦波逆變器的后級電路為例講解下,部分電路如圖3。
[page]
米勒電容對高壓MOS管安全的影響及其解決辦法
很多網友提到IR2110推動全橋MOS非常不穩定,經常莫名奇妙地炸管,往往在低壓試驗時好好的,母線電壓一調高就炸了,這確實是個令人非常頭疼的問題。我們先來分析一下MOS管GD結電容,也叫米勒電容對半橋上下兩管開關的影響。供分析的電路如下:

圖4
圖4中C1、C2分別是Q1、Q2的GD結電容,左邊上下兩個波形分別是Q1、Q2的柵極驅動波形。我們先從t1-t2死區時刻開始分析,從圖中可以看出這段時間為死區時間,也就是說這段時間內兩管都不導通,半橋中點電壓為母線電壓的一半,也就是說C1,C2充電也是母線電壓的一半。當驅動信號運行到t2時刻時,Q1的柵極變為高電平,Q1開始導通,半橋中點的電位急劇上升,C2通過母線電壓充電,充電電流通過驅動電阻Rg和驅動電路放電管Q4,這個充電電流會在驅動電阻Rg和驅動電路放電管Q4上產生一個毛刺電壓,請看圖中t2時刻那條紅色的豎線。
如果這個毛刺電壓的幅值超過了Q2的開啟電壓Qth,半橋的上下兩管就共通了。有時候上下兩管輕微共通并不一定會炸管,但會造成功率管發熱,在母線上用示波器觀察也會看到很明顯的干擾毛刺。只有共通比較嚴重的時候才會炸管。還有一個特性就是母線電壓越高毛刺電壓也越高,也越會引起炸管。大家知道了這個毛刺電壓產生的原理,這個問題就很容易解決了,主要有三種解決辦法:
采用柵極有源鉗位電路。可以在MOS管的柵極直接用一個低阻的MOS管下拉,讓它在死區時導通;
采用RC或RCD吸收電路;
柵極加負壓關斷,這是效果最好的辦法,它可以通過電平平移使毛刺電壓平移到源極電平以下,但電路比較復雜;
IR2110應用中需要注意的問題
IR2110是IR公司早期推出的半橋驅動器,具有功耗小、電路簡單、開關速度快等優點,廣泛應用于逆變器的全橋驅動中。對于DIP16封裝的IR2110在正弦波逆變器的應用中主要要注意以下幾點:

圖5
13腳的邏輯地和2腳的驅動地在布線時要分開來走,邏輯地一般要接到5V濾波電容的負端,再到高壓濾波電容的負端,驅動地一般要接到12-15V驅動電源的濾波電容的負端,再到兩個低端高壓MOS管中較遠的那個MOS的源極。如圖5所示。
在正弦波逆變器中因為載波的頻率較高,母線電壓也較高,自舉二極管要使用高頻高壓的二極管。因為載波占空比接近100%,自舉電容的容量要按照基波計算,一般需要取到47-100uF,最好并一個小的高頻電容。
[page]
正弦波逆變器LC濾波器參數的計算
要準確計算正弦波逆變器LC濾波器的參數確實是件繁瑣的事,這里介紹一套近似的簡便計算方法,在實際的檢驗中也證明是可行的。SPWM的濾波電感和正激類的開關電源的輸出濾波電感類似,只是SPWM的脈寬是變化的,濾波后的電壓是正弦波不是直流電壓。如果在半個正弦周期內我們按電感紋波電流最大的一點來計算應該是可行的。
下面以輸出1000W220V正弦波逆變器為例進行LC濾波器的參數的計算,先引入以下幾個物理量:
Udc:輸入逆變H橋的電壓,變化范圍約為320V-420V;
Uo:輸出電壓,0-311V變化,有效值為220V;
D:SPWM載波的占空比,是按正弦規律不斷變化的;
fsw:SPWM的開關頻率,以20kHz為例;
Io:輸出電流,電感的峰值電流約為1.4Io;
Ton:開關管的導通時間,實際是按正弦規律不斷變化的;
L:LC濾波器所需的電感量;
R:逆變器的負載電阻。
例如,一臺輸出功率1000W的逆變器,假設最小負載為滿載的15%則,R=220*220/(1000*15%)=323Ω
從L=R(1-Uo/Udc)/(1.4fsw)可以看出,Uo=Udc的瞬間L=0,不需要電感;Uo越小需要的L越大我們可以折中取當Uo=0.5Udc時的L=323*(1-0.5)/(1.4*20000)=5.8mH這個值是按照輸出15%Io時電感電流依然連續計算的,所以比較大,可以根據逆變器的最小負載修正,如最小負載是半載500W,L只要1.7mH了。確定了濾波電感我們就可以確定濾波電容C了,濾波電容C的確定相對就比較容易,基本就按濾波器的截止頻率為基波的5-10倍計算就可以了。其計算公式為:
本篇文章著重對高頻逆變器前級和后級電路進行分析,并對其中的參數計算和注意事項精細講解。希望能對想要了解逆變電源的朋友提供最大的幫助,在下一節文章當中,小編將為大家帶來逆變電源保護電路的講解。
相關閱讀:
電路講解:高頻逆變電源中的前級開閉環電路設計
拆分逆變電源:詳解電池輸入及輔助電路
技術詳解:高頻逆變電源中后級電路設計




