【導讀】我家在北加州的森林里有一處小木屋。由于1922年建造的那個小木屋年久失修,于是家人于20世紀50年代后期重新建了一個(圖1)。目前,照明由最初的丙烷燈和交流驅動的日光燈一起提供。交流電由一個年代已久的3kVA發電機提供。發電機運轉良好,交流燈也能用,但仍有一些問題。
● 所有燃料必須用5加侖桶子拉到小木屋,而距離最近的燃料也有1小時遠。
● 發電機太吵。
● 為了節省燃料, 每天晚上必須關閉發電機,然后在需要電源時重新開啟。
為了節省發電機的燃料,我們總是用丙烷作為做早餐的燃料。
小木屋當前的電池采用電源逆變器和大型汽車電池設計,并且工作得相當好。但是,由于天氣原因,不能把電池留在小木屋,并且電池必須足夠大才能應對交流照明的要求和逆變器的低效率。最后,這些大型電池充電需要很長時間,或者當家人在秋天到小木屋打獵時,由于此時太陽能電池板的效率不高,需要較大的太陽能電池板。

圖1:位于加州北部的小木屋。
隨著LED照明的革命和DC-DC轉換器的效率變高,我們決定重新審視小木屋的電池供電照明系統。可以確定,小木屋需要11盞燈(相當于一個60W的白熾燈)和一些夜里去洗手間用的夜燈。整個小木屋的設計功率預算為100W,將需要差不多60lm/W的燈。100lm/W是LED光源可實現的數字,但電源效率低和燈具設計將會降低總的光輸出。
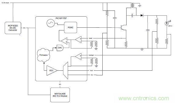
設計開始首先來看一下CREE公司的850lm、10W LMH-2燈具。我一直使用CREE 的這款燈具作為MCU控制的DC-DC轉換器的光源,因此很熟悉它的規范。該燈具工作在20V時需要大約500mA的電流,并且能根據溫度和壽命的影響校正色溫。我的工作將是為這些燈提供電源并將它們安裝在小木屋內。電源采用9~24VDC輸入SEPIC拓撲,由Microchip的PIC16F1788 8位MCU驅動。PIC16F1788具有一個運放、可編程開關模式控制器(PSMC)、DAC、ADC和產生數字控制、模擬驅動電源所需的比較器。該MCU具有大量的代碼空間,可用于保存RF控制燈所需的2.4GHz 802.15.4無線控制軟件,但此功能未在小木屋使用。使用規定的輸出流明和精確的輸入功率時,每個LMH-2和SEPIC燈具可產生70lm/W的光效。

照明系統的框圖

圖2:Microchip的PIC16F1788 28引腳8位高級模擬閃存MCU。
我們有10 盞使用Microchip 的SEPIC控制器的LMH-2燈、120’的導管和大量電線。因此,我們決定按表1所示分配電燈。

表1:照明規劃。
這樣安排可在廚房和餐廳這兩個最常用的位置提供最佳照明,并且其他位置也有很好的照明。配電箱有6個可用熔絲。我們決定將電線拉到閣樓,接到所有6個熔絲上,并留出一些電線以備將來擴充。布線規劃是在各支路放置不超過5個主燈,我們將按照表2所示將電燈分組來完成。

表2:布線規劃。
第1天 首先把配電箱和電源接入盒掛起來。電源接入盒耐風雨,具有黃銅接頭,可用于連接12V電源。黃銅接頭足夠大,可連接汽車跨接電纜。電源盒安裝在小木屋外面靠近車輛停放的位置,方便使用跨接電纜與小木屋跨接。配電箱位于小木屋內,包含一個熔絲盒、電表和電源總開關。熔絲盒支持6個熔絲。電表最初設計用于RC建模,不過似乎更適合監控整個電力系統。
安裝好電源盒后,我們給6根電線涂上潤滑油,將它們擠入從閣樓的接線盒到電源盒的短導管中。我們在這些導線末端連接圓形端子并接入兩個盒子。現在閣樓已布線完畢。
接下來要做的事情是在休息室的天花板上鉆孔以裝燈。我們鉆好孔并放好導管。順著墻布置了一段表面安裝泛達導管,用于燈開關,并且是到夜燈調光器的常用線路。夜燈由一長條12V白LED燈帶構建。這些燈帶每5米為24W,差不多每3英寸由三個LED和一個電阻組成。可以按3個LED電路的倍數截短燈帶。
從休息室,我們向東走向廚房,沿途布置燈開關,試運行了休息室、廚房和餐廳的所有燈。借用一些功能燈,我們通過對餐廳的兩盞燈供電,驗證電池功率為23W。
第2天 由于對閣樓的情況缺乏了解,之前我們只是粗略規劃了導管。三通接頭用得很快,并且門廊燈需要一個可防風雨的開關。購買了其余的零部件后,我們布置了主臥室、主衛生間和雜物室。
圖3所示為餐廳。我們將原先的日光燈留在原地,因為它們已與發電機相連一起使用。如果你可以將汽油運到森林里并且可以忍受發電機的噪聲,那就可以通過80W雙管燈具使光線稍亮一點。然而,兩個20W的LMH-2就可以提供差不多的光亮,并且顏色更好。

圖3:餐廳。
圖4所示為雜物間,安裝有一個23 W 日光燈和一個10 W LMH - 2 。LMH-2產生的光稍微暗一點,并且非常不幸的是,由于我沒有漫射光線的燈罩,導致光線集中向下。燈具為彎曲、穿孔、上了漆的0.032”鋁制品,用來固定LMH-2燈具并提供小型散熱區域。該系統的熱管理非常簡單,原因是光源發的熱只有5W,而電源大約為2W;另外,晚間溫度在夏天約為20℃,在冬天為10℃。

圖4:雜物間。
第3天 我們檢查了電表,了解到夜燈以及準備早餐、拍照和對講總共用了56Wh的電能。即使是冬天,我的30W太陽能蓋板大概只要3到4個小時就能提供這樣的電能。第三天的工作包括在廚房里添加最后一盞燈和封上導管。
結論
經過一年的規劃和三天的緊張工作,我們現在在美國的一個偏遠地區擁有了一個可離網運行的直流照明系統。這個系統可為未來幾代家人提供無故障的安靜照明。該小木屋見證了從丙烷燈、交流白熾燈、交流日光燈到現在的直流LED燈的照明發展歷程。每代技術都減少了維護,改進了性能,并增加了家庭度假的樂趣。




