【導讀】使用合適的降壓-升壓轉換器,可以讓電路設計變得簡單。本文介紹降壓-升壓轉換器的工作原理、工作模式,以及降壓-升壓轉換器的選型要素,包括:輸出電壓范圍和轉換器輸出類型、開關頻率、軟啟動、靜態電流、占空比等。
直流電源轉換器 (DC-DC converter) 常見有三種基本技術:降壓 (buck)、升壓 (boost) ,以及降壓-升壓(buck-boost)。在一般電源應用上,降壓轉換器用于產生低直流輸出電壓,升壓轉換器用于產生高直流輸出電壓,降壓-升壓轉換器的輸出電壓既可以用于產生小于輸入的電壓,也可以用于產生大于輸入的電壓。小編在本文介紹降壓-升壓轉換器是如何工作的。
電路原理
顧問思義,降壓-升壓轉換器結合了降壓、升壓兩種功能。降壓-升壓轉換器的簡單工作原理,參見圖1,這是個高效的降壓-升壓轉換器簡單結構圖。

圖1:降壓-升壓轉換器的簡單結構圖
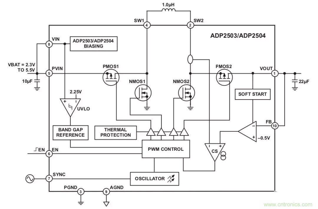
這樣的器件譬如ADI公司的ADP2503和ADP2504降壓-升壓轉換器,它們內置四個開關、兩個電容和一個電感。

圖2:ADP2503/ADP2504結構框圖
在降壓或升壓模式下工作時,只要主動操作其中兩個開關,就可以降低降壓-升壓轉換器工作時產生損耗,提高效率。
降壓模式
在降壓模式下, 降壓-升壓轉換器工作如下圖,Vin大于Vout時,開關C打開,開關D閉合。


圖3:典型的降壓模式操作
升壓模式
在升壓模式下,Vin小于Vout 時,開關B打開,開關A閉合。這時,開關C和開關D的工作模式如下圖表示。


圖4:典型的升壓模式操作
降壓-升壓模式
請留意,當Vin在Vout ±10%范圍內,此時轉換器會進入降壓-升壓模式。在降壓-升壓模式下,兩種工作狀態(降壓和升壓)會在一個開關周期內發生。此時須要特別注意降低損耗、優化效率,以及消除由于模式切換造成的不穩定性。這么做的目的標是要維持輸出電壓穩定,以及電感上的電流紋波降至最小,從而得到較好的瞬態性能。
關鍵參數
在Digi-Key官網上可以清楚查看不同降壓-升壓轉換器的一些關鍵參數,方便用戶篩選合適的降壓-升壓轉換器。

圖5:Digi-Key官網上的降壓-升壓轉換器的參數選項
在降壓-升壓轉換器選型時,一些需要留意的關鍵參數包括:
1輸出電壓范圍 (最大和最少的輸出電壓) 和轉換器輸出類型
降壓-升壓轉換器可以支持固定或可調的輸出電壓,也有可編程類型。可編程類型降壓-升壓轉換器,如下圖中的LTC3129,可通過外部分路電阻使輸出電壓達到應用的需要。

圖6:LTC3129可編程類型降壓-升壓轉換器
2開關頻率
低功耗降壓-升壓轉換器通常在500kHz至3MHz之間工作。更高的開關頻率允許使用更小的電感器并減少PCB上需要的空間,但每增加一倍的開關頻率,效率會降低約2%。
3軟啟動
具有 “軟啟動”功能很重要,這使得輸出電壓以可控方式緩緩上升,從而避免啟動時出現輸出電壓過沖現象。
4靜態電流 (Iq)
器件的Iq越低,則效率越高。然而,Iq可以針對許多條件進行規定,包括關斷、負載、脈沖頻率(PFM)工作模式或脈沖寬度(PWM)工作模式。因此,為了確定某個應用的最佳轉換器,最好查看特定工作電壓和負載電流下的實際工作效率。
5空占比 (D)
占空比 = 開關開通的時間/ 工作同周期。開通和關閉開關影響了電感能量的儲存和釋放,從而影響輸出的電壓。
所以要計算降壓模式的最小占空比和升壓模式的最大占空比。這些占空比很重要,因為在這些占空比下,可以知道轉換器工作范圍的極限。占空比總是正數且小于1。

其中,
Vin max = 最大輸入電壓
Vin min = 最小輸入電壓
Vout = 所需的輸出電壓
Dbuck = 降壓模式的最小占空比
Dboost = 升壓模式的最大占空比
η=以Vin、Vout 和 Iout 計算的估計效率
本文小結
采用合適的降壓-升壓轉換器,可以讓電路設計變得簡單。在挑選降壓-升壓轉換器時候,一些關鍵參數需要留意,這些參數包括:
· 輸出電壓范圍和轉換器輸出類型
· 開關頻率
· 軟啟動
· 靜態電流
· 占空比
來源:Digi-Key 作者:Barley Li






