【導讀】電子技術、無線電維修及SMT電子制造工藝技術絕不是一門容易學好、短時間內就能夠掌握的學科。這門學科所涉及的方方面面很多,各方面又相互聯系,作為初學者,首先要在整體上了解、初步掌握它。
無論是無線電愛好者還是維修技術人員,你能夠說出電路板上那些小元件叫做什么,又有什么作用嗎?如果想成為元件(芯片)級高手的話,掌握一些相關的電子知識是必不可少的。
對模擬電路的掌握分為三個層次:
初級層次
熟練記住這二十個電路,清楚這二十個電路的作用。只要是電子愛好者,只要是學習自動化、電子等電控類專業的人士都應該且能夠記住這二十個基本模擬電路。
中級層次
能分析這二十個電路中的關鍵元器件的作用,每個元器件出現故障時電路的功能受到什么影響,測量時參數的變化規律,掌握對故障元器件的處理方法;定性分析電路信號的流向,相位變化;定性分析信號波形的變化過程;定性了解電路輸入輸出阻抗的大小,信號與阻抗的關系。有了這些電路知識,您極有可能成長為電子產品和工業控制設備的出色的維修維護技師。
高級層次
能定量計算這二十個電路的輸入輸出阻抗、輸出信號與輸入信號的比值、電路中信號電流或電壓與電路參數的關系、電路中信號的幅度與頻率關系特性、相位與頻率關系特性、電路中元器件參數的選擇等。達到高級層次后,只要您愿意,受人尊敬的高薪職業--電子產品和工業控制設備的開發設計工程師將是您的首選職業。
一、 橋式整流電路

1、二極管的單向導電性:
伏安特性曲線:
理想開關模型和恒壓降模型:
2、橋式整流電流流向過程:
輸入輸出波形:
3、計算:Vo, Io,二極管反向電壓。
二、 電源濾波器

1、電源濾波的過程分析:
波形形成過程:
2、計算:濾波電容的容量和耐壓值選擇。
三、 信號濾波器
1、信號濾波器的作用:
與電源濾波器的區別和相同點:
2、LC 串聯和并聯電路的阻抗計算,幅頻關系和相頻關系曲線。
3、畫出通頻帶曲線。
計算諧振頻率。

四、 微分和積分電路

1、電路的作用,與濾波器的區別和相同點。
2、微分和積分電路電壓變化過程分析,畫出電壓變化波形圖。
3、計算:時間常數,電壓變化方程,電阻和電容參數的選擇。
五、 共射極放大電路
1、三極管的結構、三極管各極電流關系、特性曲線、放大條件。

2、元器件的作用、電路的用途、電壓放大倍數、輸入和輸出的信號電壓相位關系、交流和直流等效電路圖。
3、靜態工作點的計算、電壓放大倍數的計算。
六、 分壓偏置式共射極放大電路

1、元器件的作用、電路的用途、電壓放大倍數、輸入和輸出的信號電壓相位關系、交流和直流等效電路圖。
2、電流串聯負反饋過程的分析,負反饋對電路參數的影響。
3、靜態工作點的計算、電壓放大倍數的計算。
4、受控源等效電路分析。
七、 共集電極放大電路(射極跟隨器)

1、元器件的作用、電路的用途、電壓放大倍數、輸入和輸出的信號電壓相位關系、交流和直流等效電路圖。電路的輸入和輸出阻抗特點。
2、電流串聯負反饋過程的分析,負反饋對電路參數的影響。
3、靜態工作點的計算、電壓放大倍數的計算。
八、電路反饋框圖

1、反饋的概念,正負反饋及其判斷方法、并聯反饋和串聯反饋及其判斷方法、電流反饋和電壓反饋及其判斷方法。
2、帶負反饋電路的放大增益。
3、負反饋對電路的放大增益、通頻帶、增益的穩定性、失真、輸入和輸出電阻的影響。
九、二極管穩壓電路

1、穩壓二極管的特性曲線。
2、穩壓二極管應用注意事項。
3、穩壓過程分析。
十、串聯穩壓電源

1、串聯穩壓電源的組成框圖。
2、每個元器件的作用;穩壓過程分析。
3、輸出電壓計算。
十一、差分放大電路

1、電路各元器件的作用,電路的用途、電路的特點。
2、 電路的工作原理分析。如何放大差模信號而抑制共模信號。
3、 電路的單端輸入和雙端輸入,單端輸出和雙端輸出工作方式。
十二、場效應管放大電路

1、場效應管的工作特點、場效應放大器的特點。各元器件的作用。
2、放大過程分析。
3、電壓放大增益的計算。
十三、選頻(帶通)放大電路

1、 每個元器件的作用:
選頻放大電路的特點:
電路的作用:
2、特征頻率的計算:
選頻元件參數的選擇:
3、幅頻特性曲線:
十四、運算放大電路

十五、差分輸入運算放大電路

1、 差分輸入運算放大電路的的特點:
用途:輸出信號電壓與輸入信號電壓的關系式
十六、電壓比較電路

1、電壓比較器的作用:
工作過程是:
2、比較器的輸入-輸出特性曲線圖:
3、如何構成遲滯比較器:
十七、RC振蕩電路

1、振蕩電路的組成:
振蕩電路的作用:
振蕩電路起振的相位條件:
振蕩電路起振和平衡幅度條件:
2、RC電路阻抗與頻率的關系曲線:
相位與頻率的關系曲線:
3、RC振蕩電路的相位條件分析:
振蕩頻率:
如何選擇元器件:
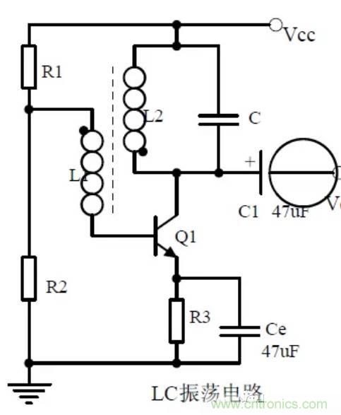
十八、LC振蕩電路

1、振蕩相位條件分析:
2、直流等效電路圖和交流等效電路圖:
3、振蕩頻率計算:
十九、石英晶體振蕩電路

1、石英晶體的特點:
石英晶體的等效電路:
石英晶體的特性曲線:
2、石英體振動器的特點:
3、石英晶體振動器的振蕩頻率:
二十、功率放大電路

1、乙類功率放大器的工作過程:
交越失真:
2、復合三極管的復合規則:
3、甲乙類功率放大器的工作原理分析:
自舉過程分析:
甲類功率放大器的特點
甲乙類功率放大器的特點

電子工程師必備基礎知識:
電阻通常都采用色環標示法。色標法就是用棕、紅、橙、黃、綠、蘭、紫、灰、白、黑十種顏色代表1234567890十個阿拉伯數字,金、銀兩種顏色代表倍率0.1、0.01或誤差5%、10%.套件中附有顏色樣本的實物和多款色環電阻常見的四道色環要讀取三位有效數字,一二位表示有效數,第三位表示倍率。例:黃紫紅金,三位有效數為472,表示47乘以102(或加兩個0)等于4700,即4.7K歐姆;再如:棕黑黑金,三位有效數為100,表示10乘以100(或加0個0)等于10,即10歐姆。
在實驗進程中,如果三極管的基極和其它引腳間不具備有單向導電特性的(或說單向導電特性不明顯),就說明三極管是壞的;另外,即使單向導電特性正常,但不能受基極控制或不穩定,也說明三極管是壞的,或性能很差。
可控硅在控制極加上合適的觸發電流,可控硅就能夠從斷開狀態變成為導通狀態,這時,我們取消控制極的觸發電流,但可控硅仍然能維持導通狀態。如果流過可控硅的電流開始變小,當小于維持導通的能力時,可控硅才關斷,直到下次觸發時才會導通。
推薦閱讀:




