【導讀】噪音是幾乎所有系統設計中固有的、通常不可避免的考慮因素。雖然有些噪音來自外部,不在電路設計者的直接控制范圍內,但也是由電路本身產生的。在許多情況下,設計者必須盡量減少噪音源,特別是電源軌上的噪音,因為這種噪音可能影響敏感的模擬和數字電路。
噪音是幾乎所有系統設計中固有的、通常不可避免的考慮因素。雖然有些噪音來自外部,不在電路設計者的直接控制范圍內,但也是由電路本身產生的。在許多情況下,設計者必須盡量減少噪音源,特別是電源軌上的噪音,因為這種噪音可能影響敏感的模擬和數字電路。
其結果不太嚴重時,可能會造成電路性能不穩定,分辨率和精度降低,以及出現更高的誤碼率 (BER)。但在最壞的情況下,其結果可能會導致系統完全失靈,或出現頻繁或間歇性的性能問題,這兩種缺陷都很難解決。
開關式 DC/DC 穩壓器及其輸出軌道有兩個主要的噪音問題:紋波和輻射噪音。電路中產生的噪音要符合電磁兼容性 (EMC) 的監管規定,在各個頻段必須低于規定的水平。
設計師面臨的挑戰是了解內部噪音及其來源,并將其"從設計中清除"或以其他方式減輕影響。本文以 Monolithic Power Systems, Inc. 的 DC/DC 穩壓器為例,討論在盡量減少穩壓器噪音問題時需要作出的選擇。
首先是噪音源和類型
最容易觀察到的噪音,也是能直接影響電路性能的噪音就是開關頻率下的紋波。這種紋波通常在 10 - 20 mV 的范圍內(圖 1 )。雖然這種紋波在本質上不是隨機的,但仍然是一種會造成系統性能影響的噪音表現。這種紋波的毫伏水平對于工作電壓為 5 V 伏及以上的高電壓數字集成電路來說通常不會帶來任何問題,但對于工作電壓低于 3 V 的低電壓數字電路來說,就是一個不可忽略的問題。電源軌上的波紋也是精密模擬電路和元件的一個主要問題,這就是為什么這類設備的電源抑制比 (PSRR) 規格至關重要。

圖 1:直流電源軌上的波紋是穩壓器開關動作所致,它會影響電路的基本性能或精度結果。(圖片來源:Monolithic Power Systems, Inc.)
DC/DC 穩壓器的開關動作也會輻射出射頻 (RF) 噪音。即使 DC 電源軌上的毫伏紋波是可以容忍的,但也存在電磁輻射會削弱 EMC 的問題。這種噪音有一個已知的基本頻率,在幾千赫茲到幾兆赫茲 (MHz) 之間,具體取決于開關轉換器,而且這種噪音還有許多諧波。
最常被引用的 EMC 相關監管標準包括 CISPR 22 和 CISPR 32,《信息技術設備 - 無線電干擾特性 - 限制和測量方法》(CISPR 是“國際無線電干擾專門委員會”的英文縮寫)。此外,還有主要源自 CISPR 22 產品標準的歐洲標準 EN 55022,規定了在精心定義的條件下進行的各項測試。
CISPR 22 已被歐洲共同體的大多數成員采納使用。雖然美國的 FCC 第 15 部分和 CISPR 22 已經做到了相對和諧,但還是有一些區別。CISPR 22/EN 55022 已被 CISPR 32/EN 55032“吸收”,這是一個新的多媒體設備 (MME) 產品系列標準。該標準作為符合 EMC 指令的協調標準,現已生效。
主要用于住宅環境的設備必須符合 B 類限制,所有其他設備必須符合 A 類標準(圖 2)。為北美市場設計的產品必須符合聯邦通信委員會 (FCC) 第 15 部分 B 子部分第 15.109 節規定的非故意輻射器的限制要求。因此,即使直流穩壓器輻射的電噪音不會對產品本身產生不利影響,但在滿足各種監管要求方面,該噪音仍有可能高到不可接受。

圖 2:這是 CISPR 32/EN 55032 提供的眾多圖表之一,它定義了各類消費產品的發射限制與頻率的關系。(圖片來源:Academy of EMC,《EMC 標準》)
處理 EMC 問題是一個復雜的主題,沒有簡單的解決方案。此外,這些輻射的測量和允許限值是電路工作頻率、距離、功率水平和應用等級的一個函數。由于這些原因,查閱許多技術資源,甚至是咨詢能夠提供指導和專業知識的顧問都是很有意義的。
也就是說,設計者有三種基本策略來盡量減少噪音,在滿足相應的噪音要求的同時避免電路性能問題:
· 使用一個低壓差穩壓器 (LDO)。
· 在開關穩壓器上添加外部濾波器,以減少負載在直流電源軌上產生的噪音。
· 選擇一個開關穩壓器模塊。這種模塊嵌入了原本在穩壓器 IC 外部的元器件,如電感或電容。由此產生的模塊旨在提供并保證低噪音軌,因此需要最少的外部濾波或者不需要外部濾波。
從 LDO 開始
由于 LDO 架構沒有時鐘或開關,因此其固有 EMC 噪音低且沒有輸出電源軌紋波;每年有數以億計的 LDO 投入使用。當在合適的設計中使用時,該器件將會是一種有效的解決方案。
例如,Monolithic Power Systems 的 MP20075 LDO 專門針對雙倍數據速率 (DDR) 2/3/3L/4 同步動態隨機存取存儲器 (SDRAM) 的有源總線端接(圖 3)。該 LDO 采用 8 引腳 MSOP 外殼,可在 1.05 - 3.6 V 之間的用戶可設置電壓范圍內灌入和拉出高達 3 A 的電流,并具有精確的 VREF/2 跟蹤電壓,以實現精確端接。

圖 3:MP20075 LDO 可拉出或灌入高達 3 A 的電流,并針對各類 DDR SRAM 的端接需求進行了優化。(圖片來源:Monolithic Power Systems)
MP20075 的集成分壓器跟蹤參考電壓 (REF),可確保準確的 VTT 和 VTTREF 輸出電壓,而開爾文檢測則有助于實現 VTT 的 ±30 mV 和 VTTREF 的 ±18 mV 精度。此外,與大多數 LDO 一樣,純模擬的閉環拓撲結構對輸出負載的瞬態響應非常快,只需幾微秒的時間(圖 4)。這種瞬態響應在高速電路中往往是至關重要的,例如本 LDO 的設計目標:DDR SRAM 端接。

圖 4:LDO 的模擬閉環設計有助于其對負載瞬態需求作出非常快速的響應;這種性能對于 DDR SRAM 端接等應用來說是必要的。(圖片來源:Monolithic Power Systems)
盡管 LDO 的固有噪音低且易于使用,但也有其局限性。首先,它的效率遠遠低于開關穩壓器,這又帶來了兩個明顯的問題:其自身發熱會增加系統熱負荷,而效率降低則會影響電池供電型便攜式設備的運行時間。鑒于此,LDO 常用于輸出電流高達約 1 A - 3 A(如 MP20075 所示)的應用,因為超過該電流范圍時,其效率造成的不利影響往往會更加嚴重。
LDO 還有一個固有局限:LDO 只能提供降壓調節,不能將未經調節的輸入直流電源提升到其額定值以上。如果需要升壓模式輸出,則自動忽略將 LDO 作為 DC/DC 穩壓器。
微調布局,增加一些過濾功能
當使用開關穩壓器時,無論是升壓還是降壓模式運行,其開關動作是一個固有、不可避免的噪音源。當穩壓器在固定頻率工作時,增加輸出濾波功能會比較容易。我們來看一下 MP2145 器件,這是一款 5.5 V、6 A 同步降壓開關穩壓器,采用 12 引線、2×3 mm QFN 封裝,具有完整的 20 mΩ 和 12 mΩ MOSFET(圖 5)。

圖 5:MP2145 是一款 5.5 V、6 A 同步降壓開關穩壓器,在其 2×3 mm QFN 封裝中含有完整的 20 mΩ 和 12 mΩ MOSFET。(圖片來源:Monolithic Power Systems)
像 MP2145 這樣的同步降壓轉換器由一個輸入電容器 CIN、兩個開關(S1 和 S2,含體二極管)、一個儲能功率電感器 (L) 和多個輸出電容器 (COUT) 組成。輸出電容器 (COUT) 置于輸出端,用于在穩態下平滑輸出電壓。這些器件構成了一級濾波器,并通過為高頻電壓分量提供一個返回至接地的低阻抗路徑來減少輸出電壓紋波。通常情況下,這樣的并聯輸出電容器可以有效地將輸出電壓紋波降低至 1 mV。
為了進一步減少輸出電壓紋波,需要二級輸出濾波器,其電感電容 (LC) 濾波器與一級輸出電容器串聯(圖 6)。濾波電感 (Lf) 在預期的高頻范圍內具有電阻性,以熱能的形式耗散噪音能量。該電感器與增加的并聯電容器組合成一個低通 LC 濾波網絡。

圖 6:在 MP2145 等開關穩壓器的輸出端增加二級 LC 濾波器可以減少輸出紋波。(圖片來源:Monolithic Power Systems)
供應商的數據表和應用說明給出了該濾波器的電感、電容和阻尼電阻元件的規格計算公式和指南。他們還指定了關鍵的次級參數,如最大電感直流電阻 (DCR) 和飽和電流,以及最大的電容器等效串聯電阻 (ESR)。典型的電感值為 0.22 μH 至 1μH。
這些元器件的布局對于實現盡可能高的性能也是至關重要的。如果對布局考慮不周,會導致線路或負載調節不良、紋波增加以及其他穩定性問題。MP2145 的輸入電容 (Cin) 應盡可能靠近 IC 引腳(圖 7)。

圖 7:MP2145 的輸入電容(此處為 Cin,見右下角;圖 5 原理圖中為 C1)應盡可能靠近第 8 個引腳(電源輸入引腳)和第 10/11/12 個引腳(電源 GND 引腳)。(圖片來源:Monolithic Power Systems)
模塊能保證性能
模塊使得 DC/DC 穩壓器的實施提升到更高的系統集成水平。這樣,這些模塊就能最大限度地減少或消除與外部元器件的選擇和放置位置相關的擔憂,并提供可保證的規格。模塊增加了元件,主要是在某種程度上會造成麻煩的傳統外部電感器。因此,模塊減少了與無源元器件的尺寸、位置和方向相關的難題,所有這些因素都會影響 EMC 和波紋相關的性能。
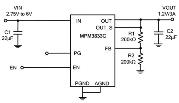
例如,MPM3833C 是一款降壓模塊,內置功率 MOSFET 和一個電感器,能夠在 2.75 V 至 6 V 輸入電壓下提供高達 3 A 的連續輸出電流,同時具有出色的負載和線路調節能力(圖 8)。只需反饋電阻、輸入電容和輸出電容即可完成設計。電感器通常是最難指定和放置的外部元器件,但對于模塊來講電感器是內部器件,因此在為了盡量減少電磁干擾 (EMI) 和紋波而需考慮合適的放置位置已不再是一個問題了。

圖 8:MPM3833C DC/DC 模塊在其設計和性能規格中包含了具有潛在麻煩的電感器。(圖片來源:Monolithic Power Systems)
該模塊采用 QFN-18 (2.5 mm × 3.5 mm × 1.6 × mm) 超小封裝,紋波電壓為 5 mV(典型值)。其低水平輻射發射 (EMI) 符合 EN55022 B 類標準,如圖 9 所示,具體條件是 VIN= 5 V、VOUT= 1.2 V、IOUT=3 A、CO=22 pF、溫度為 25℃。

圖 9:MPM3833C DC/DC 模塊的數據表顯示,該器件很容易滿足 EN55022 B 類標準的輻射排放要求。(圖片來源:Monolithic Power Systems)
利用現代微型包裝技術,模塊的整體尺寸只比內部芯片略大或略高;低矮外形正成為一個越來越重要的參數。考慮一下 MPM3650 器件,該器件是一個內置了電感器的全集成、1.2MHz、同步整流型降壓電源模塊(圖 10)。該器件為 0.6 V 至 1.8 V 輸出提供高達 6 A 的連續輸出電流,為 1.8 V 以上的輸出提供高達 5A 的電流,在 2.75 V 至 17 V 的寬輸入范圍內,具有出色的負載和線路調節能力。憑借其內部的 MOSFETS 和嵌入式電感器,QFN-24 封裝的尺寸僅為 4 mm × 6 mm × 1.6 mm。

圖 10:MPM3650 模塊采用集成電感,在不超過 1.8 V 的電壓下輸出電流可達 6 A,在 1.8 V 以上時輸出電流為 5 A,封裝尺寸為 4 mm × 6 mm × 1.6 mm。(圖片來源:Monolithic Power Systems)
模塊化方法還有一個優點:能很好地控制紋波噪音,空載時約 20 mV 和滿載 6 A 時約 5 mV (圖 11)。這意味著在許多情況下無需添加外部濾波器,從而簡化了設計,減少了占地面積并減小了材料清單 (BOM)。

圖 11:MPM3650 模塊的規定紋波噪音在零負載時約為 20 mV,滿載時約為 5 mV。(圖片來源:Monolithic Power Systems)
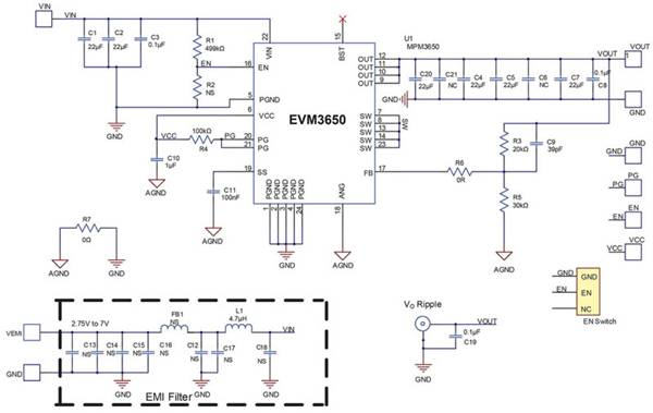
對 DC/DC 穩壓器模塊進行一些實際操作,用于評估其靜態和動態性能是否符合系統要求,甚至超越數據表上的要求,這通常是很有用的。為了加速該過程,Monolithic Power Systems 推出 EVM3650-QW-00A 器件,這是一塊 63.5 mm × 63.5 mm × 1.6 mm 的四層 MPM3650 評估板(圖 12)。

圖 12:使用 EVM3650-QW-00A 評估板,有意向的 MPM3650 DC/DC 模塊用戶可以快速評估其在應用中的性能。(圖片來源:Monolithic Power Systems)
評估板及其數據表有多種用途。首先,用戶能夠輕松地評估 MPS3650 在廣泛的工作條件下的許多性能屬性,其中一些屬性在數據表中不明顯或不容易找到。其次,評估板的數據表中包含了完整的原理圖、BOM 和詳細的電路板布局,因此 MPS3650 的用戶可以在自己的設計中使用這些器件,以減少風險,將不確定性降至最低(圖 13)。

圖 13:EVM3650-QW-00A 評估板包裝包括完整的原理圖、BOM 和詳細的電路板布局,以減少風險和不確定性。(圖片來源:Monolithic Power Systems)
評估板為設計者提供了一個更好地了解模塊性能的機會,可增加設計者的信心并縮短上市時間。
還有一種類型的噪音
當設計人員談論“噪音”時,他們幾乎總是指電路中的一些電子噪音表現,如紋波或 EMI。然而,對于開關穩壓器,還有一類潛在的噪音:聲噪。對于工作時聲噪超過人類聽覺范圍的穩壓器,其聲噪不會造成問題,這種頻率一般認為是 20 kHz。然而,一些開關穩壓器確實在音頻范圍內工作,而另一些在更高頻率下工作的開關穩壓器在空載或待機期間會下降到音頻范圍,以盡量減少功耗。
這種可聞噪音是由兩個著名的物理現象中的一個或兩個引起的:壓電效應和磁致伸縮效應。在壓電效應的情況下,由于電能通過電容器的結晶材料轉化為機械運動,電路的時鐘驅動型電振蕩導致諸如陶瓷電容器等元器件與開關時鐘同步振動。在磁致伸縮效應的情況下,它與壓電效應有些相同,諸如電感或變壓器芯等磁性材料在時鐘驅動型磁化周期中會改變其形狀和尺寸。然后,受影響的電容器或電感/變壓器作為一個機械“驅動器”,使整個電路板產生共振,從而放大并傳播可聽到的振動噪音。
由于以上一個或兩個效應,聽力良好的人經常會抱怨在靠近電子設備時會聽到持續的低音量嗡嗡聲。請注意,這種聲噪有時也是由 50/60 Hz 的低頻電源電路的元件產生的,所以即使沒有良好的高頻率聽力的人也可能聽到嗡嗡聲。
處理聲噪時需要采用不同于電子噪音衰減的方法和技術。
結論
LDO 為直流電軌紋波和 EMI 問題提供了一種無噪音或低噪音解決方案,但在電流超過幾安培的情況下,通常不是一個可行的穩壓器選項。帶有適當濾波功能的開關穩壓器或專門為低噪音性能設計的開關穩壓器是一種替代方案。
完整的 DC/DC 穩壓器模塊在其微小的封裝中集成了諸如電感器等元件,成為另一套解決方案。這種穩壓器減少了布局和元件選擇方面的設計不確定性,同時提供了經過充分測試和量化的子系統性能。
(來源:中電網,作者:Bill Schweber)
免責聲明:本文為轉載文章,轉載此文目的在于傳遞更多信息,版權歸原作者所有。本文所用視頻、圖片、文字如涉及作品版權問題,請電話或者郵箱editor@52solution.com聯系小編進行侵刪。
推薦閱讀:





