【導讀】要在RS-485節點中實現出色的隔離信號和電源配置,就必須要有效應對小尺寸、低功耗、數據速率、EMI和物料成本等系統要求帶來的設計挑戰。光耦合器等傳統的分立式解決方案存在失效壽命方面的問題,而且光耦合器技術本身的物理特性決定了每通道隔離的功耗較高,業界就這些問題已有詳細論述。
摘要
ADI公司的集成RS-485隔離型收發器產品組合提供良好的靈活性和性能,能夠滿足頗具挑戰性的系統設計要求,與光耦合器方法相比具有明顯的優勢。
要在RS-485節點中實現出色的隔離信號和電源配置,就必須要有效應對小尺寸、低功耗、數據速率、EMI和物料成本等系統要求帶來的設計挑戰。光耦合器等傳統的分立式解決方案存在失效壽命方面的問題,而且光耦合器技術本身的物理特性決定了每通道隔離的功耗較高,業界就這些問題已有詳細論述。此外,光耦合器技術的成本會隨著數據速率提高而大幅度提高,制造復雜度也會隨著器件數量增加而提高。分立式隔離DC/DC轉換器的實現需要設計人員具備變壓器設計知識,能夠將隔離DC/DC轉換器的其他電源器件與變壓器匹配。設計易受這些器件相關的寄生電阻、電感和電容影響。幸運的是,如今有了新型高集成度隔離型收發器解決方案,能夠解決這些設計挑戰。
過去七年來,ADI公司開發出了一系列創新的集成式隔離RS-485收發器,它們集ADI公司的先進RS-485接口技術與iCoupler?數字信號隔離技術于一體,最近還結合了ADI公司的isoPower?隔離式DC/DC轉換器技術。這些隔離型收發器產品設計用于惡劣環境下的眾多應用,例如:工業自動化、太陽能和風能、儀器儀表、電力線監控等。使用該系列產品的工業通信協議包括PROFIBUS?、Interbus、Modbus、BacNet等。
該系列集成式隔離RS-485/RS-422收發器根據電源鏈的系統分割,尤其是隔離總線側電壓源,為設計人員提供優異的集成解決方案選擇。
針對隔離RS-485節點的電源鏈分割,ADI公司大致提供三類解決方案:
? 完全集成的信號和電源隔離RS-485/RS-422解決方案
? 集成信號隔離和集成變壓器驅動器(集成部分電源鏈)
? 支持靈活選擇總線側電壓源的信號隔離式RS-485/RS-422收發器
圖1.典型的RS-483/RS-422隔離
圖1顯示了ADI公司ADM2867E的緊湊配置,它是一款集成式信號和電源隔離RS-485收發器。得益于ADI公司的iCoupler和isoPower隔離技術,二者的結合使這款產品兼具超強集成度和性能表現,比傳統解決方案更易使用、尺寸更小,相同RS-485負載所需的輸入功率更低。ADM2867E/ADM2582E信號和電源隔離RS-485收發器采用20引腳寬體SOIC封裝,尺寸十分小巧。此外還是兼容大規模表貼制造技術的集成式信號和電源隔離RS-485/RS-422收發器。對于設計時間緊迫、設計尺寸受限的客戶,這些產品堪稱理想之選。
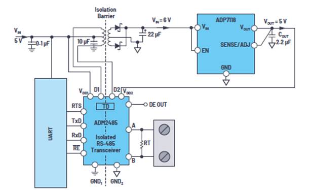
2007年,ADI公司推出了PROFIBUS兼容信號隔離RS-485收發器ADM2485,該器件靈活小巧,集成了變壓器驅動器,并采用16引腳寬體SOIC封裝。ADM2485是ADI公司提供的集成變壓器驅動器功能的三款隔離式RS-485收發器中的一款。圖2顯示ADM2485驅動變壓器的主面,向總線側電路輸送隔離電源。
圖2.帶電源的RS-485/RS-422隔離
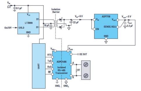
圖3.帶電源和外部開/關功能的RS-485/RS-422隔離
圖2所示的配置具有很高的效率,5 V輸入電源下的典型效率為81%,適合具有嚴格溫度限制的設計。外部變壓器支持DC/DC轉換器以500 kHz頻率工作,這為輻射要求非常苛刻的設計人員提供了一種低EMI解決方案。對于系統設計人員,圖1和圖2所示解決方案的主要區別在于:前者尺寸更小、易于使用,后者則提供更高的效率和頻率更低的輻射頻譜。
在典型的可編程邏輯控制器設計中,I/O和通信端口需要多種多樣的隔離電源。這就要求定制電源,從同一變壓器線圈產生多個隔離電源,如±15 V、5 V和3.3 V電源。這種情況下,比較經濟的選擇是僅集成信號隔離的隔離式RS-485收發器,例如隔離式PROFIBUS兼容型RS-485收發器ADM2486,從而既能靈活地選擇現有5 V或3.3 V隔離電源,也能利用變壓器上的單獨繞組來產生總線側隔離電壓。圖3所示為一個簡化的分立DC/DC轉換器,它說明了這種配置如何配合ADM2486收發器使用。
ADI公司的隔離式RS-485/RS-422收發器系列產品還提供高達20 Mbps的多種數據速率,一條總線上可連接多達256個節點,并提供半雙工和全雙工工作模式。此外,這些集成式隔離RS-485收發器全都通過UL和VDE認證,CSA認證可應要求提供。此外還均經過100%生產測試,具體測試電壓因隔離產品的不同而有所差異,最高達到了6800 V rms。
ADI公司的集成式RS-485隔離型收發器產品組合提供良好的靈活性和性能,能夠滿足系統設計要求,與光耦合器方法相比具有許多優勢。iCoupler變壓器技術自2001年投入量產,出貨量已超過40億通道,其可靠性毋庸置疑。iCoupler的使用壽命超過50年,不存在傳統的損耗問題,而這一點正是光耦隔離技術的根本缺陷。
免責聲明:本文為轉載文章,轉載此文目的在于傳遞更多信息,版權歸原作者所有。本文所用視頻、圖片、文字如涉及作品版權問題,請聯系小編進行處理。
推薦閱讀:






