【導讀】示波器的功能是查看各種電壓波形。平時用到的示波器樣式普通,體積大,關鍵是沒有電氣隔離,操作過程中容易發生觸電。但是隨著電子技術的發展,手機配套使用的虛擬示波器更加輕便,成本更低。
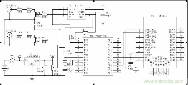
硬件設計電路包括信號預處理、單片機、藍牙串口模塊和電源4部分,電路原理圖見圖1。

圖1:藍牙虛擬示波器電路原理圖
信號預處理:單片機AD轉換電壓范圍是0~3.3V,為了能測量交流信號,把輸入信號地端接RP3調節出的1.65V,這樣就能測到-1.65~+1.65V的電壓。實際工作中電工測量電壓范圍從幾伏到幾百伏,為此加入了電阻降壓網絡R1、R2、R4、R5、RP1和RP2,這樣就能測到60V的電壓,再加上個有x10 擋(放大10倍)的示波器探頭,最大可測到600V電壓。LM358是雙運放,接成電壓跟隨器方式,主要作用是提高輸入阻抗,使示波器標入阻抗是1MΩ,否則示波器探頭放到x10擋時,測量數值會有偏差。運放還能起到當輸入信號過大時,限制輸入到單片機的信號幅度,保護單片機的作用。共有2個信號輸入端,組成雙蹤示波器,可以比較2路信號的相位關系。單片機:選用了飛利浦的單片機P89LPC938,是基于80C51內核的低功耗 FLASH單片機,其內部有7.373MHz振蕩器、復位電路、8通道10位AD轉換器,8K字節Flash程序存儲器、768字節RAM數據存儲器,這使得外圍電路很簡潔。為了提高AD轉換速度和提高通信波特率的準確程度,使用了外部12MHz晶振。單片機的P2.0(AD07)、P2.1(AD06) 接雙運放LM358的電壓輸出,單片機的P1.0(TXD)、P1.1(RXD)接藍牙模塊的串口。
藍牙串口模塊主要參數:兼容藍牙V2.0 規范、CLASS 2 標準,傳輸距離最大10M,支持SPP 服務(串口)。功能多的藍牙模塊可更改主從設置,默認為從設備,可以和電腦或手機藍牙連接,還可以更改通信波特率,默認是9600bps,可更改為較大的波特率,如115200bps,加快通信速度。默認配對密碼是1234,每次搜索藍牙模塊前先給藍牙模塊上電再搜索,再次搜索時要先把藍牙模塊重新上電,否則可能搜索不到。手機藍牙和藍牙串口模塊之間的連接,是程序設計的重點,也是難點。這個連接過程就是創建一個藍牙客戶端,分查找設備、查找服務、獲得連接URL和建立連接4個主要步驟。
相關閱讀:
真相大白,示波器的秘密揭示
分分鐘搞定示波器精確測量EMI的訣竅
負載電容怎么選?示波器振蕩波形決定的嗎?





