【導讀】工程師們在通過波形找CAN總線總線傳輸異常原因時,經常會遇到由于下降沿過緩導致位采樣錯誤的情況,而下降沿過緩一般是由于總線電容過大導致。本文將會帶您了解電容過大造成的問題以及解決方案。
總線電容過大問題的現象
如圖1所示,CAN節點的電容會影響整個網絡的電容,電容越大邊沿越緩,導致位采樣錯誤。

圖1
如圖2所示,是1M波特率的CAN信號在電容為120pf的情況下的下降沿,下降時間為95.7ns。由于電容值小,所以圖2的波形與圖1相比更好,報文的傳輸也更穩定。

圖2
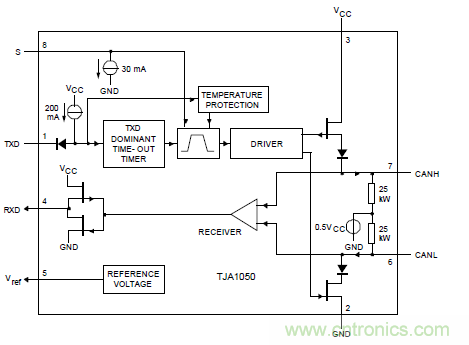
總線電容過大問題的原因
圖3是CAN收發器的結構圖,CAN收發器為了實現CAN的仲裁與錯誤處理,只能采用單向驅動的結構,導致CAN波形的上升沿有驅動,而下降沿是通過整條總線與終端電阻放電產生的,所以總線的終端電阻的第一作用是“放電”。

圖3
解決方案一:犧牲幅值法
減小終端電阻值,總線加快放電速度,以“犧牲幅值”的方法改善下降沿。注意,如圖4所示,總并聯的終端電阻不得小于24歐,在線纜較細(導線衰減較大)時,總并聯電阻要適當提高,才能保證差分幅值不小于0.9V的最低限度。

圖4
解決方案二:更換低電容,低直流電阻的導線
CAN的90%電容過大問題,都是導線引起的,所以控制導線的電容是最重要的,保證導線電容在40-70PF/m的范圍內,為性價比比較高的方案。如圖5所示,是一張導線的參數圖,在選材的時候最好要到導線的參數圖,這樣線材的好壞程度就一目了然了。

圖5
除此之外,如圖6所示,導線的橫截面積與直流電阻的阻值大小有關,所以傳輸距離越長導線橫截面積應該越大。

圖6
解決方案三:通過中繼器進行波形整形
通過圖7可以看到,波形在經過中繼器之前,由于總線電容過大,下降沿變得非常緩,形成了鐮刀狀,這樣就容易導致位采樣錯誤。而經過中繼器后,報文波形經過整形后重新發出,可以看到波形整體情況良好,能夠保證報文的正常收發。

圖7
總結
面對總線電容過大的情況,一般這三種方法就可以解決掉現場出現的問題,而在中繼器這一塊,ZLG致遠電子生產的CAN隔離網橋中繼器集線器系列,具有2/5/8個電氣隔離的CAN總線接口,能實現CAN-bus網絡的中繼功能。使用該系列產品可達到增加負載節點和延長通信距離的作用,實現網絡中繼擴容的功能。

推薦閱讀:




