中心論題:
- 溫度傳感技術
- 為系統測量選擇合適的溫度傳感器
解決方案:
- 表面貼裝傳感器最適用于PCB溫度測量
- 采用熱電偶測量環境溫度
- MAX6642為世界上尺寸最小的遠端溫度傳感器
對于那些想要測量系統中溫度的設計師來說,有多種技術可供選用。熱敏電阻、熱電偶、RTD及溫度傳感器IC,它們在特定情況下都具有相應的優勢及劣勢。本文對當前幾種最常用的溫度傳感器技術進行比較,并討論其在監視PCB、環境空氣及高功率電路(如CPU、FPGA等)等常見目標上的適用性。
溫度傳感技術
傳感器通常用來在電子系統中監視溫度,并提供保護,以免產生過度的溫度偏移。下面我們列出幾種在電子系統中最常用的溫度傳感器技術。
熱電偶由兩根不同的金屬線連在一起形成,金屬線之間的連接點產生一個與溫度近似成比例的電壓。其特點包括:寬溫度范圍(高達1250°C)、低成本、極低輸出電壓(對于K型,可低至40µV/°C量級)、適當的線性及中等復雜的信號調理(冷端補償及放大)。有幾種不同的熱電偶類型,分別用字母來表示。最常見的是K型。由Maxim制造的IC (MAX6674及MAX6675)具有調整K型熱電偶信號的功能,從而可簡化設計,并極大地減少信號放大、冷端補償、輸出量化所需的器件數量。熱電偶可采用帶有裸露引線的探針形式。
RTD實際上是一種阻值隨溫度變化的電阻(通常用鉑金線制成)。其特點包括:寬溫度范圍(可高達750°C)、出色的精度及可重復性、適度的線性、以及需要進行信號調理等。RTD信號調理電路通常由精密電流源及高分辨率ADC組成,因此成本可能較高。RTD可采用探針形式及表面貼裝封裝,并帶裸露引線。
熱敏電阻實際上是一種溫度效應電阻,通常由電導型材料燒結而成。最常見的熱敏電阻為負溫度系數(NTC)電阻。其特點包括:適當的溫度范圍(可達150°C)、中低成本(取決于精度)、較差但可預知的線性度以及需要進行適度的信號調理等。熱敏電阻可采用探針形式以及帶裸露引線的表面貼裝封裝,或其他類型的特殊封裝。由Maxim提供的IC可將熱敏電阻阻值轉換成數字形式。
IC溫度傳感器實際上是一種帶模擬或數字輸出并完全基于硅的溫度傳感電路。其特點包括:適當的溫度范圍(大約150°C)、低成本、出色的線性以及很多附加功能例如信號調理、比較器及數字接口等。具有多種數字輸出方式,包括3線與4線(如SPI™)、2線(如I²C及SMBus™)及單線(如1-Wire®、PWM、頻率及周期等)等多種類型。請注意,信號調理、模數轉換及恒溫器等功能全都會增加其他類型溫度傳感技術的成本,但溫度傳感器IC卻通常已經包含有這些功能。IC溫度傳感器主要采用表貼封裝。
為系統測量選擇合適的溫度傳感器
選擇正確的傳感器技術,須先從了解待測量溫度的目標的特點及要求開始。以下列出一些常見的溫度測量目標,并將其匯總于表1中。

a.PCB
表面貼裝傳感器最適用于PCB溫度測量。RTD、熱敏電阻及IC傳感器等均可采用表面貼裝封裝,且其溫度范圍與待測PCB的溫度相兼容。RTD相當精確且提供高可重復性測量,但與熱敏電阻及IC相比,其價格較高。熱敏電阻的線性很差,但其非線性可以預測。如果只在一個較窄的溫度范圍內使用時,通常只需用一至兩個外接電阻即可將其很好地線性化。如果精度不重要,則熱敏電阻可相當便宜;但精密熱敏電阻卻比較貴。如果采用線性化計算或查找表格,則將顯著地增加系統成本及復雜性。IC通常擁有出色的線性和附加功能,例如數字接口或恒溫器等功能。在測量PCB溫度時,這些特性通常使其在系統成本、設計復雜性及性能等方面優于其他類型的傳感器技術。
精確地測量PCB溫度的一個關鍵因素是須將傳感器定位在正確的位置上。通常需要測量特定器件或器件組的溫度,以保證溫度不超出安全工作范圍,或者對由溫度引起的器件性能變化進行補償。當傳感器位置成為關鍵因素時,選用小封裝傳感器比較有利,如SOT23,無需改變PCB布局即很容易將其安裝在合適的位置上。當需要將傳感器安裝在電噪聲很強或遠離其他溫度相關電路的位置上時,數字輸出很有用。
b.環境空氣
環境空氣的溫度比較難測量,因為傳感器的溫度必須反映空氣的溫度,但是由于與其他部件(PCB、電源及CPU等)相隔離,它們可能處于不同的溫度。熱敏電阻、熱電偶及RTD一般都采用可將傳感元件與PCB溫度隔開的長引線,如果引線足夠長,則傳感元件將和環境處于同一溫度,而引線則與可能處于不同溫度的PCB相連。IC傳感器通常很難用來測量環境溫度,因其最佳傳熱通道是與PCB處于同一溫度的引線。如果PCB不具有和環境相同的溫度(例如,如果它裝有功耗足以升高電路板溫度的器件),則IC即不可能測量環境溫度。請注意,即使采用可使IC傳感器高于PCB的傳統IC封裝,例如TO92,由于引線的導熱能力非常好,因而測出的溫度實際上仍然是PCB的溫度。但由于它們具有數字輸出及恒溫器等其他功能,IC傳感器有時還是被用來測量環境空氣的溫度。這通常是將其安裝在一個與環境同溫的小型“衛星” PCB上來實現的。IC也能用來對其他類型傳感器的測量信號進行調理,其中包括用于RTD的ADC及放大器、熱敏電阻至數字轉換器(如MAX6691)以及熱電偶至數字轉換器(如MAX6675)等(圖1)。
圖1. 采用熱電偶測量環境溫度,MAX6675提供冷端補償,并將熱電偶輸出轉換成數字形式。
c.CPU、圖形處理器、FPGA、功率器件、模塊等等
高功率器件的溫度通常可用靠近或位于器件下面的表面貼裝傳感器(熱敏電阻、IC或RTD等)來測量。如果無法實現,或者如果器件上裝有散熱片或具有其他一些需要測量溫度的表面,則可將帶有長引線的傳感器(如熱電偶、RTD及熱敏電阻等)安裝在與被測表面相接觸的位置上。如果被測溫度可能超過150°C,則熱電偶或RTD為最佳選擇。如果被測溫度可能接近或高于750°C,則熱電偶為唯一選擇。
d.CPU、圖形處理器、FPGA、功率器件、模塊等等(帶片上熱二極管)
有些器件,尤其像CPU、圖形處理器(GPU)及FPGA等高性能IC,它們包含有用于測量溫度的、連接為二極管形式的雙極型晶體管。由于熱感應晶體管就位于IC晶片上,因此其溫度測量精度遠高于其他溫度傳感技術,而且熱時間常數也相當小。
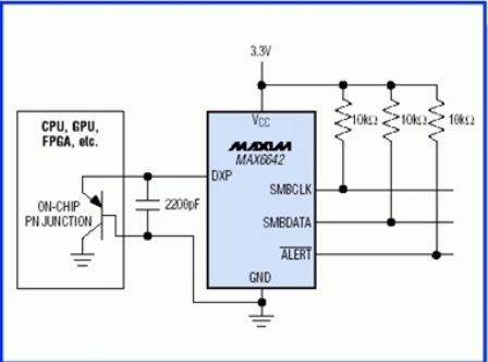
Maxim提供幾種專門設計用來精確測量熱二極管溫度并將其直接轉換成數字形式的IC。在這些IC中,其中一些可測量一個熱二極管,而有些則能同時測量多達4個熱二極管。雖然熱二極管的輸出信號電平很小(可低至200µV/°C量級),但仍大于熱電偶的輸出信號電平。內部及外部濾波,再加上合理的電路布局,使得遠端二極管溫度傳感器能夠被廣泛用于具有很強電氣噪聲的設備中,例如計算機、服務器及工作站等。這些IC中的大多數都能提供其他功能來保護目標IC,例如過溫告警引腳,如果溫度超過目標的安全工作極限,則能用它來關斷系統。圖2給出了遠端二極管溫度傳感器(MAX6642)的一個例子。這種IC可測量熱二極管和其自身的溫度,測量上限可高達150°C,同時還提供過溫告警輸出,觸發溫度可通過SMBus編程。

圖2. MAX6642為世界上尺寸最小的遠端溫度傳感器。它的ALERT引腳可作為一路中斷使用,或作為系統關斷信號,以防目標IC因過熱而損壞。
結論
有多種不同的溫度傳感技術擺在系統設計者的面前。可根據被測目標溫度或其他系統要求如成本、電路尺寸及設計時間等來選擇適當的溫度傳感技術。Maxim公司提供選擇面很寬的各種溫度傳感IC,可幫助設計師以優異的性能和很低的綜合成本解決各種常見的溫度測量問題。



