【導讀】本文設計出一款高精度、高集成度、超低功耗的智能火災報警系統。以環境溫度、煙霧濃度作為判斷火災的依據,完成了對火災的預警,達到了降低誤報率的目的。
引言
火災嚴重威脅著人類的生命財產安全,每年我國由火災引起的災難數不勝數,然而,準確、及時的對火災進行預測已成為迫在眉睫的事情。目前,火災探測技術是預防火災發生的最有效的手段,根據火災發生初期的跡象來判斷并進行預測,從而使人們在第一時間對這些跡象進行處理,有效的減少了火災的發生。普通可燃物燃燒的表現形式是:首先產生燃燒氣體和煙霧,在氧氣供應充足的條件下才能達到完全燃燒,產生火焰并發出一些可見光與不可見光,同時釋放大量的熱,使得環境溫度升高。普通可燃物由初起陰燃階段開始,到火焰燃燒、火勢漸大,最終釀成火災的起火過程。在該系統中我們以環境溫度、煙霧濃度作為判斷火災的依據。傳統火災報警系統有結構簡單、準確度低、存在誤報和漏報等問題,針對智能建筑中火災報警系統這些問題,本文設計了基于MSP430F149 的智能火災報警系統,該系統具有較高的可靠性、穩定性、準確度高。
硬件電路設計
該系統以單片機MSP430F149 為核心,以環境溫度、煙霧濃度作為判斷火災的依據,完成了對火災的預警。主要由單片機控制模塊、時鐘模塊、煙霧濃度測量模塊、DS18B20溫度測量模塊、聲光報警模塊、1602 液晶顯示模塊和電源構成。

圖1 系統總體結構圖
單片機微處理器
MSP430F149 是一種16 位的單片機,它具有集成度高,外圍設備豐富、超低功耗等優點,在工業中有著廣泛的應用。內部集成有8 路12 位A/D 轉換器、片內看門狗定時器、一個硬件乘法器以及48 個I/O 引腳。
溫度測量模塊
設計中采用支持“一線總線”接口、抗干擾性強、外部電路簡單、精確度高的DS18B20溫度傳感器對溫度的實時測量。其中,DS18B20 管腳2 即DQ 接在MSP430F149 的P2.0管腳,如圖所示。

圖2 溫度測量
聲光報警模塊
蜂鳴器在微處理器判斷為火災時發出報警指示音。由于單片機的I/O 口驅動能力有限,選用PNP型晶體管2N5401 組成晶體管驅動電路來驅動壓電式蜂鳴器。

圖3 聲光報警模塊圖
[page]
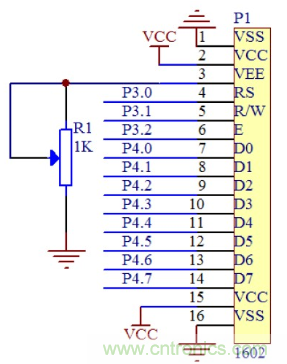
1602液晶顯示模塊
在液晶模塊上顯示時間、測量溫度、煙霧濃度等參數,以便我們更加方便的讀出目前溫度值、煙霧濃度值。

圖4 1602 液晶顯示模塊圖
串口通信模塊
本設計采用 MSP430F149 作為下位機,PC 機作為上位機,通過RS-232 將數據傳輸到PC 機上,我們可以更加方便的監測各個測量參數。電路圖如下:

圖5 串口通信電路
時鐘模塊
DS1302 是DALLAS 公司推出的涓流充電時鐘芯片內含有一個實時時鐘/日歷和31 字節靜態RAM 通過簡單的串行接口與單片機進行通信實時時鐘/日歷電路提供秒、分、時、日、日期、月、年的信息每月的天數和閏年的天數可自動調整時鐘操作可通過AM/PM指示決定采用24 或12 小時格式。DS1302 與單片機之間能簡單地采用同步串行的方式進行通信僅需用到三個口線RES 復位、I/O 數據線、SCLK 串行時鐘。

圖6 時鐘電路
煙霧濃度測量模塊
本系統決定采用NIS-09C型離煙霧探測器,它是NEMOTO 公司專為檢測煙霧而精心設計的新型探測器。內部使用了微量的放射性物質镅241,傳感器本身被金屬制電極所覆蓋,放射性物質不會泄露。NIS-09C 屬于低功耗、靈敏度高的探測器,適用于火災報警系統中。
軟件電路設計
系統軟件流程圖上電后首先對單片機、1602 和DS1302 進行初始化,初始化完成后,對溫度和煙霧濃度進行測量,將測量值與設定值進行比較,如果超出設定范圍,則進行報警,如果未超出,則在液晶上顯示時間、溫度值和煙霧濃度值。

圖7 主程序流程圖
上位機軟件設計
上位機界面采用VC 進行編程,主要是對所有節點的所有溫度、煙霧濃度傳感器所檢測的值進行實時顯示,以及對上下限值的設置和超過設定值時發出報警。這樣工作人員不需到井下也可以監測到各個區域現在的情況。這樣能夠實時的、安全的、可靠的得知溫度和煙霧濃度,提前做好防范工作。
結論
火災是一種在時間和空間上失去控制的燃燒所造成的災害,由此引發的重大安全事故比比皆是,對人類生命財產和社會安全構成了極大的威脅。由此可見,對火災進行準確、及時、有效地報警顯得愈來愈重要,這是防火減災的重要研究課題之一。該系統提高對火災探測的快速性、準確性和對環境的適應能力,有效降低火災誤報的概率,提高了靈敏度和整個系統的智能化程度。




