【導讀】TL431(如圖一)是最常用的三端可調電流基準源之一,熱穩定性能好,性價比高,被廣泛應用于運放電路,比較器電路,ADC基準源,可調壓電源,開關電源等。在隔離開關電源電路中尤為常見,TL431常被用做運放配合線性光耦來完成電壓環的補償。如圖二所示(圖中L是為了降低輸出電壓紋波加的小電感)。

圖一

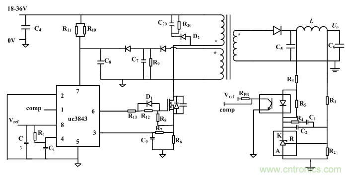
圖二
簡要介紹反激電源閉環反饋回路原理:線性光耦只適合傳輸低頻信號且在傳輸過程中會產生較大的傳輸誤差,為了消除光耦的傳輸誤差將TL431設計的誤差放大器放在光耦輸入側。一旦輸出電壓偏高,TL431的reference pin 電壓升高,相當于運放反向輸入端的電壓上升,TL431陰極相當于運放的輸出端,其電壓會有所下降,流過線性光耦二極管的電流變大,線性光耦三極管電流同時變大,RFB電壓降變大,Vref電壓不變,所以comp電壓變小,UC3843內部比較器反向輸入端電壓減小,占空比變小,輸出電壓下降,從而實現整個反饋電壓的調節。其中,R3用來設置通過線性光耦二極管的電流,R5用來增加流過TL431的電流,R1、R2為輸出電壓采樣電阻,R4、C1、C2組成輸出電壓補償器。此處線性光耦以PC817為例,參照PC817的數據手冊,CTR=120%, If<5mA時,光耦的輸出特性較平緩,就會導致傳遞函數增益太大,不過按照圖中這種接法,Vce電壓是由RFB分壓得到的,即使If<5mA也沒問題,不過一般設計If為10mA左右。另TL431要求IKA>1mA,由于這里If已經設定為10mA,所以此處忽略R5。
另一種常見的接法是comp不接上拉電阻,直接接到芯片內部運放輸出,利用運放輸出電流過大時,輸出電壓下降的特性來實現閉環調節。如果變換器穩態占空比較大,Ic電流較小,當Ic<5mA時,Ic就會對Ib的變化很敏感,可能會出現不穩定的情況,因此這種接法僅適用于穩態占空比較小的場合。
TL431和UC384X是開關電源應用中反激電路的常見組合,目前很多低壓應用也開始使用boost控制器搭建反激電路,如LM5022,LM3481等等。目前TI也有一些新的TL431產品,如TL431A, TL431B, ATL431等等,相對傳統TL431,有更好的精度。
設計電路中可以使用本文的原理選取TL431周邊參數來實現電壓閉環。
免責聲明:本文為轉載文章,轉載此文目的在于傳遞更多信息,版權歸原作者所有。本文所用視頻、圖片、文字如涉及作品版權問題,請聯系小編進行處理。
推薦閱讀:



