【導讀】物聯網(IoT)儼然已成為會議、文章和部落格上熱烈討論的一個話題;其中,絕大部分的探討重點都集中在通訊標準以及資訊和設備的安全性上。除此之外,至關重要的一點,便是如何為物聯網中的大量設備供電。首先,這值得花點時間談一談物聯網的具體組成,并了解物聯網背后的核心概念-所有值得溝通的事物皆能接結。
物聯網發展將受能耗限制
在許多情況下,所連結的事物可能是最近獲得通訊能力的既有裝置,或是為豐富資訊環境而創造出的新產品,這些裝置多半以無線方式連接,且對電源開發人員提出了一定的要求,無線通訊具備高度的靈活性,不會因為任何特殊的電源連接需要而受到限制。
地球上的萬物皆可以相互連結。這其中包含了“無線云端”的概念,可為使用者及其裝置提供連結。然而,無限云端也開始成為電力消耗的一個主要來源。根據Center for Energy-Efficient Telecommunication(CEET,節能電信中心)在2013年4月出版的一本白皮書中指出,2015年無線云端會消耗430億千瓦時的電能,而無線網路將消耗掉其中的90%。
在2012年,無線云端只消耗92億千瓦時的電能,由此顯示能耗的成長幅度相當巨大;而且,隨著物聯網基礎設施中所納入越來越多的通訊設備,能耗成長趨勢也將持續增加,這將成為電源供應設計人員的一大難題。在未來的某個時間點,物聯網的擴展將會因能耗問題而遭受制約。
在物聯網中,我們可以看到用于監控環境的小型設備或無線感測器、可互相交流狀態的電器用品、可穿戴電子產品、安全系統、汽車、工業設備,以及前面提到的無線網路設備等。
因此,物聯網的形成主要來自于眾多設備和相關基礎設施的結合,基于物聯網的概念描述,很多人會認為用于交流重要資訊的無線感測器是物聯網的首要組成部分,那我們就從這里談起吧。
無線感測器
無線感測器通常設置在難以取得或是取得成本十分高昂的環境中,因此在電力供應方面即須要有長久且不間斷(超過10年)的使用壽命,或是要能安全可靠地從所在環境中獲取。
此時,在管理能源的過程中,電源管理就必須要嚴格落實節約用電。無線感測器還具有極高的峰值對均值功率比(Peak-To-Average Power Ratio),某些情況下該比值會大于100。
圖一說明了無線感測器的各種功耗模式。在這個例子中,感測器大部分時間處于睡眠模式,但在接到需要測量的通訊消息時可能會被喚醒,同時還可以讓系統得知感測器已處于可用狀態。

圖一 : 無線感測器功率分布圖
時間間隔越長,感測器可以向系統提供的資訊也就越多;這種大量的資訊傳輸可能需要消耗更多的電源,因此需要依賴可用的儲存電源。電源管理解決方案必須要在消耗極少量的平均能源之下,供應所需的峰值功率。對于環境能源不足的系統,電源管理解決方案必須要采集能源,直到可以為所需的設施提供足夠的能源為止。
附圖二呈現上述系統的一個實施案例。在這個例子中,采用了基于最大功率點追蹤(MPPT)電壓與太陽能源開路電壓的比值的最大功率點追蹤方案,這種方案在執行最大功率點追蹤功能的同時,還可實現能耗最小化;除此之外,還納入了能源儲存功能。由于儲能元件的使用壽命至關重要,因而須注意不要對儲能元件進行過度放電或充電。而這個實例中還設定了最小和最大儲存電壓所對應的電壓水準。

圖二 : 無線感測器的能源管理
為向系統通知儲存的能源水準,工程師可以在外部配置可發出VBAT_OK這一通知時的電壓水準。這套解決方案還加入了一個降壓穩壓器,以便為系統負載提供電力。整個系統的靜態電流典型值僅為500nA,即使在弱電流時也能實現高效率。例如,在500mV輸入和100uA充電電流的情況下,升壓轉換器的效率將高于70%。
智慧電器
電器用品也是構成物聯網的其中一環。很多時候,一般人不會想到這些個人電子裝置如何成為物聯網的一部分,但物聯網確實地幫助實現人類與洗衣機、冰箱等電器的互動和對話。
一般來說,這類裝置設備并沒有太多可強調的亮點,只須把它們接入電網,設定一些資訊,它們就會按部就班地工作。舉例來說,洗衣機在完成整個工作回圈后,過去的它可能只會發出聲響;然而,如今的聯網電器可以讓使用者的資訊獲取途徑不只是依賴于所聽到的聲響。這將對電源設計人員產生何種影響呢?
未來,這種電器將不會只是在需要執行某個任務時處于開啟狀態,而是始終保持開啟狀態,或者至少是在某些功能始終保持開啟。為使這些功能始終保持開啟并隨時進行資訊交流,就必須為其高效供電。
為了滿足這種新的需求,電源設計人員不像以前只需要考量為電器提供執行任務所需的電力,而是需要承擔起更多、更詳盡的任務。
由于這些設備需要較高的功率來完成工作,在大多數情況下它們會被接入電網,因此沒有采集能源的必要。然而,為保持開啟狀態,靜態功率和供電效率就顯得至關重要,以讓新的連結功能可以正常運作。
許多時候,這些連結功能會以無線方式工作并與當地網路進行通訊,因而決定了其功率級需要低于10W。這種低功率級一般可以由AC/DC返馳式解決方案(AC/DC Fly-Back Solution)來實現。
雖然有很多整合的返馳式解決方案可供選擇,但是對這種應用則需要滿足其特定的要求。圖四舉例說明了一個此類電源解決方案如何滿足連結物聯網的需求。
圖三的返馳實例有幾大特性:第一個特性是它具有小于30mW的極低待機功耗,這十分重要,因為即使電器裝置處于空閑狀態,連結也必須維持準備就緒的狀態;而另一個特性是低電磁干擾(EMI),因為這臺設備將需要經常性地透過無線通訊電路來供電。在這個例子中,控制器使用谷值開關和頻率抖動來幫助減少電磁干擾。

圖三 : 電器連接的低功耗AC/DC
還有一個特性是電源解決方案的尺寸大小。通常,尺寸大小本身并不構成問題,問題在于尺寸大小如何對最終成本產生影響。物聯網是一項激勵人心的技術,它可以透過手機的資訊發送,讓您的洗衣機告訴您衣服可以放入烘干機了;或是讓冰箱告訴您有人忘了關上冰箱門,為相當值得贊賞的技術,盡管如此,消費者仍不愿意為必要功能之外所產生的費用而買單。
因此,此類解決方案需要盡可能降低電源解決方案的成本。而實現這一目標的一個方法就是縮小尺寸,這個例子中采用了更高的工作頻率(115kHz),進而達到了縮小尺寸的目的。
無線網路
讓我們換個話題,談一談什么將成為物聯網的心腹大患。正如在一開始所提到的,無線網路將是主要的能源大戶。而目前有很多電源設計開發專案正在開發進行,以解決這一類的問題。
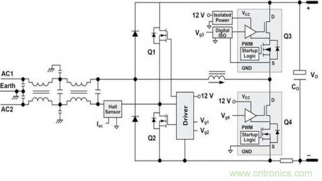
從封包追蹤到數位射頻(RF)功率放大器等為基地臺研發的一切應用,這樣的設計專案不勝枚舉。由于許多基地臺由電網供電,所以有條件讓前端功率因數控制(PFC)的供電變得更加高效。圖四展現其中一個方法,為無橋功率因數控制的功率級。

圖四 : 圖騰柱無橋功率因數控制(PFC)
透過移除二極體橋,該系統可獲得更高的效率。雖然有許多不同版本的無橋功率因數控制拓撲,但我們將重點關注持續傳導模式(CCM)圖騰柱拓撲。
這種拓撲有利于減少元件數量和移除橋的損耗。利用氮化鎵(GaN)與開關裝置進一步提高效率。Q3和Q4的這些裝置能夠提供更低的閘極損耗,并實現更高頻率的的工作,以及降低輸出電容等其他寄生損耗。
此外,因為沒有內在的本體二極體,所以反向恢復損耗也降到了最低。Q1和Q2的線路頻率可以進行切換,還可以采用矽MOSFET電晶體,從而實現比僅有二極體時更多的損耗減少。因為這種拓撲有利于提高高功耗電網連結系統的整體效率,所以已經有數篇公開發表的論文研究詳細介紹。
展望未來
物聯網為電源設計人員帶來諸多的新難題,而文中提到的只是冰山一角。物聯網的采用和覆蓋很大程度上取決于能否減少能源需求,包括采集環境能源、盡量減少家庭能源需求和降低整體網路能源需求等。
當我們為能源采集而開發新技術時,必須要牢記減少能源需求對于推動發展扮演了相當重要的地位,能源需求越低,就越有可能從環境中獲取能源。
減少電網的能源需求也十分重要。如果是單獨考慮每一個由電網供電的應用,它對效率的影響可能讓人覺得微乎其微,甚至可以忽略不計。但政府所關注的是效率損失的總數。這不是一臺洗衣機或一個基地臺,而是數百萬創造能源需求的應用。
幸運的是,電源設計人員擁有新的技術來應對這些挑戰。有些時候,他們采用的是可將高壓元件與低壓控制相互整合的處理技術;而有些時候,則是采用能夠在更高的切換速度下保持低損耗,進而提高高壓轉換效率的WBG裝置。對于電源設計人員而言,未來必定會更加精彩、令人期待。
免責聲明:本文為轉載文章,轉載此文目的在于傳遞更多信息,版權歸原作者所有。本文所用視頻、圖片、文字如涉及作品版權問題,請聯系小編進行處理。
推薦閱讀:




