【導讀】LED 光引擎比白熾燈或緊湊型熒光燈(CFL)具有更長的使用壽命,基于理論發射器壽命長達 50,000 小時。實際上,系統中通常被認為是必要的其他部分,例如低壓恒流驅動器電路和相關的無源器件,往往會降低實際工作壽命。 DC LED 燈的典型工作壽命約為 15,000 小時。
LED 光引擎比白熾燈或緊湊型熒光燈(CFL)具有更長的使用壽命,基于理論發射器壽命長達 50,000 小時。實際上,系統中通常被認為是必要的其他部分,例如低壓恒流驅動器電路和相關的無源器件,往往會降低實際工作壽命。 DC LED 燈的典型工作壽命約為 15,000 小時。
可以在沒有驅動器的情況下從高壓線路運行的 AC LED 可以消除創建傳統低壓通常所需的幾個組件直流驅動器。消除這些組件以及它們之間的互連,使交流供電的光引擎能夠提供卓越的可靠性和更接近理論 LED 發射器壽命的壽命。
可以構建交流供電的 LED 照明使用背對背 LED 燈串,對于所應用的 AC 波形的每個交替周期,該 LED 燈串都會打開。這種類型的操作可能導致燈閃爍,特別是如果 LED 沒有緊密間隔。另一種方法是使用橋式整流器和在線路電壓下工作的單個 IC 來控制傳輸到 LED 陣列的電流,這樣可以在不顯著降低可靠性的情況下提高性能。
首爾最新的交流供電 LED 模塊半導體將一系列高壓多結技術(MJT)LED 發光器與該公司的第二代 Acrich2 控制 IC 相結合。這種組合可提高可靠性,簡化電路并減小解決方案尺寸。在設計輕型發動機以滿足既定形狀因素時,減小電子組件的尺寸具有顯著優勢,例如 40 瓦或 60 瓦白熾燈泡的 MR 型替代品。
第二代 Acrich2 IC 還可以通過使用相同的器件類型來控制模塊的各種額定功率(從 1 W 到 16 W,工作在線電壓高達 220 V),從而簡化模塊設計策略。只需要少量的外部元件,例如選擇電阻來設置最大 LED 電流,并將典型的模擬調光電壓(例如 0-4 V 或 0-10 V)轉換為線性調光電壓,最大值為 1.5 V.
結發射極技術
多結技術(MJT)使發射極能夠以 13 V 至 69 V 的各種正向電壓(VF)制造。更高的電壓允許模塊構建相對較少數量的組件,從而實現小的形狀因子但能夠在 120 V 或 220 VAC 的交流線路電壓下工作。同時,發射器可提供高達 130 lm/W 的高發光效率,并可靈活構建具有混合 BIN 的 PCB。
MJT 發射器有多種尺寸可供選擇,例如 5.0 mm x 5.0 mm MJT5050 系列,或額定功率為 8 W 的模塊。
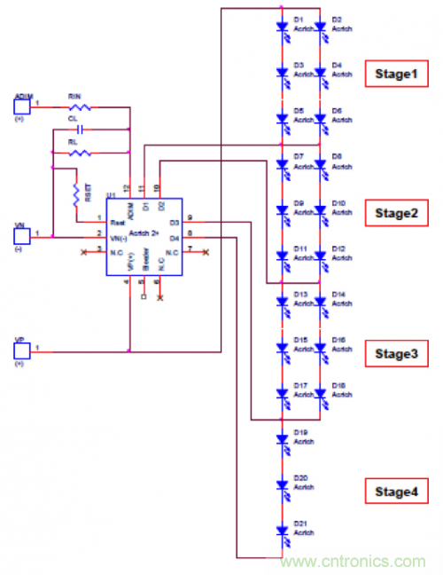
模塊是采用 DT3001B 控制 IC 的光引擎。這個第二代 Acrich2 器件需要一個外部橋式整流器,并控制輸送到連接 LED 的電流,這些 LED 排列在最多四個存儲體中,如圖 1 所示。

圖 1:DT3001B 管理向四組 LED 的電流傳輸。
根據模塊的額定功率,LED 以各種串行和并行組合排列。 DT3001B 包含一個 4 級電流源,并產生一個跟隨整流輸入電壓的階躍輸出電流波形。以這種方式管理電流可通過確保高達 0.97 的高功率因數來最大化功效,同時還確保失真(THD)低于 25%。這使得燈能夠符合包括美國在內的全球主要市場的適用法規。圖 2 顯示 IC 產生的驅動電流波形與 AC 輸入電流相匹配。表 1 描述了當輸入電壓從最小值變化到最大值時 DT3001B 如何打開 LED 組。

圖 2:驅動電流波形區域 1 2 3 4 5 6 7 組 1 ON ON ON ON ON ON ON 組 2 OFF ON ON ON ON ON OFF 組 3 OFF OFF ON ON ON OFF OFF 第 4 組 OFF OFF OFF ON OFF OFF OFF 表 1. 當施加的輸入電壓達到最大值(區域 4)時,所有 LED 組都會打開。
用于 220 V 標稱交流線電壓的 8 W 模塊包括三個階段 LED 包含兩個并聯的三個串聯 LED 串,并且打開 e 階段包含一串三個 LED,如圖 3 所示。根據模塊的功率選擇電阻 RSET,并確定最大 LED 電流。還需要電涌保護。合適的電路包括在整流二極管電橋的輸入端處的串聯電阻器和并聯金屬氧化物變阻器(MOV)。

圖 3:8 W 模塊包含分為四個階段排列的 21 個 MJT LED 發光器。
DT3001B IC 支持模擬調光通過向 ADIM 引腳(引腳 12)施加高達 1.5 V 的信號(最大光通量)。如果可用的調光信號是 1-10 V 信號,則通過向引腳 12 施加 1.5 V 來確保最大亮度所需的 RIN 和 RL 值可以根據以下公式計算:
依靠 AC LED 提升 LED 光引擎驅動的可靠性
在此公式中,VADIM 為 1.5 V,VIN 為 10 V. 如果 RIN 設置為 12kΩ,則 RL 所需的值為 2.1kΩ。應用這種調光方案可確保光通量在整個調光范圍內緊密跟隨 LED 電流,如圖 4 所示。
圖 4:1-10V 模擬調光范圍內的調光。
圖 5 顯示了當調光信號從 0 V 調節到最大調光至 10 V 時,LED 電流和光通量輸出如何變化最大光輸出。

圖 5:調光電壓,LED 電流和光輸出密切相關。
結論
AC LED 有望簡化 LED 光引擎的驅動要求,從而提高可靠性。首爾半導體 Acrich 系列通過使用控制 IC 精心管理具有特殊屬性(如高正向電壓(VF))的多結(MJT)直流 LED 組,并可輕松使用典型的交流線路電壓 110 來實現這一目標。美國為 -120 V,歐洲為 220-240 V.
最低外部元件要求,包括整流橋,浪涌抑制網絡,包括標準電阻和 MOV,以及電流設置和調光電阻,減少組件數量和互連數量。通過這種方式,Acrich 模塊簡化了光引擎設計,提供了與半導體發射器相媲美的可靠性,并使設計人員能夠在照明行業內建立的一些最緊湊的外形中為傳統燈泡構建高性能替代品。






