【導讀】系統設計人員希望考慮將直流電源并聯使用可能有很多原因。其中有些與物料清單和物流問題相關,其他則集中于滿足系統電流、性能或可靠性目標。
在非設計方面,并聯電源的能力也利于某個電源能單獨使用,或在跨廣泛產品線中組合使用。這可以簡化采購,增加單一電源的用量并簡化庫存管理。
當然,考慮并聯電源的技術原因更加復雜。首先,或許由于無法獲得較低功耗的元器件,或者市場增加了新賣點和新功能,產品可能實際上比預算需要更多電流,這時使用并聯電源可能是一種“保險”的形式。其次,并聯電源可以支持N+1甚至N+2冗余,以防止單點故障,或在不影響系統的前提下實現故障電源的熱插拔。第三,它允許使用功能、特點和外形尺寸熟知的、經過驗證的電源,因而可減少設計導入風險和不確定性。最后,如果一個高功率單元在一個高度局限的區域散熱量太多,它可以通過增加電源轉換器布板的靈活性來實現“熱擴散”。
電源并聯提供靈活性和潛在好處的同時,也帶來了一個明顯的問題:可以在并聯配置中使用任何電源嗎?答案是“不能”。它取決于電源的設計、電源連接所用的技術,以及并聯使用電源的理由。
希望將電源并聯最明顯和最簡單的方法是簡單地將其輸出連接在一起。一般來說,這行不通,因為每個電源都有其自己的輸出電壓調節,因此不僅要設法在其負載變化時仍然保證這個調節,而且在調節時還需要避開其他電源閉合回路的影響。
對于那些內部包括傳統的誤差放大器和參考的電源來說,只以并聯方式放置多個電源不是實現高功率陣列的有效方法。電源之間的參數差異往往會引起一個電源——那個以輸出電壓為基準的最高參考電壓的電源——承載所有負載電流,而所有剩下的電源不會帶載。
在這種情況下,當負載超過了這個“領先”電源(承擔最大負載)的帶載能力時,它可能會進入一種恒流極限模式(這可能會也可能不會是一個額定工作模式),或者它可能把過載當作故障而關閉。取決于這個被討論的電源,這些響應可能會導致過應力,尤其是在它們作為應用中常規操作的一部分出現時。此外,對于那些由于過載而出現電源關閉的情況,在電源陣列中第二高參考電壓的電源將被迫承載整個負載,并將同樣關閉。這將很快導致整個電源軌的崩潰。
如果一個電源設置為恒壓(CV)模式,而其他電源設置為恒流(CC)模式,但輸出電壓稍高,直接連接拓撲結構的方式可能很有效;請注意,并非所有電源都允許選擇輸出模式。設置為較高輸出電壓的電源將提供恒流輸出,而它們的每個輸出電壓都將下降,直到等于CV電源的輸出。負載必須吸取足夠的電流,以確保處于CC模式的電源必須保持在該模式下運行。請注意,使用這兩種方式意味著多個電源不再完全相同,從而削弱了并聯配置的某些優勢。
如果電源是專為支持這個拓撲結構,或者如果有一個控制回路誤差放大器可以反饋誤差信號回到所有其他電源,使它們共享負載,直連方法是可行的。不過,對于從主到從的控制信號來說,后一種方法還需要一條“均流母線”。
另一種方法是為每個電源的輸出增加串聯的小鎮流電阻器,以均衡陣列中電源之間的負載電流分布,甚至是在其控制回路看到不同輸出電壓時,如圖1所示。鎮流電阻器會對負載調節產生一些影響,這取決于鎮流電阻意欲克服不均流所產生的設定點誤差的大小。不過,這些鎮流電阻器也會散發熱量,降低系統效率。

圖1:一種均流方法是在每個電源輸出使用較低數值的鎮流電阻器,但由于電阻相關的耗散和整體效率,這種方式也存在問題。
這個“OR”那個?
針對直連困擾的看似“簡單”的一個解決方案是只在每個電源和所有電源的公共連接點之間使用二極管連接,該技術通常稱為二極管ORing(圖2)。ORing二極管對防止電源吸入(sinking)連接點的電流非常有效,但通常不足以解決有獨立誤差放大器的電源中的均流誤差,因為二極管的導通特性曲線比較陡,以致電源設定值的參數差異仍然會導致嚴重的均流問題。

圖2:原則上可以通過使用二極管組合多個直流電源輸出來隔離一個電源與另一個電源,但這種配置有很多有關負載平衡和均流的性能問題。
二極管ORing對于其輸出可以同時吸入和流出電流(雙象限工作)的電源獨立運行來說一般是必需的。相對單象限電源來說,如果沒有ORing二極管,直接并聯這種電源的效果更糟糕。單象限電源只有負載均流誤差,但雙象限電源的調節會產生競爭性輸出電壓控制。這將導致超過負載電流的大電流在陣列中的電源間循環流動,并可能立即導致一個或多個電源過載。
此外,如果二極管的導通閾值是負溫度系數,這實際上將會促使陣列中的電流錯亂(hogging)。采用正溫度系數的整流——肖特基二極管,或是通過使用在有源ORing實現中采用FET和整流器構建的類似二極管的功能——是減少該問題的一個方法,但由于二極管正向壓降,效率將會降低,并且有源ORing會增加成本和復雜性。
在某些情況下,二極管ORing仍然可以改善系統級的可靠性。感興趣的主要情況是其中的一個電源出現輸出FET或者電容短路,這可能危及共同輸出電壓軌。ORing二極管會快速將該短路電源與輸出隔開,從而提高可靠性和系統魯棒性。
誰來負責?
為了在陣列中實現可靠和可預見的工作,電源一般必須專門針對并聯工作來設計。我們必須全面考慮啟動同步、故障保護協調,以及控制回路的穩定性。
對于一個可為負載提供更高水平可用電流的并聯陣列電源來說,需要采用針對陣列使用的某種類型的控制回路策略。一種流行的控制策略是運行沒有內部穩壓放大器的電源,但用一個由誤差放大器控制的公共控制信號輸入將它們組合在一起。這個誤差放大器可調節系統的輸出,然后其單反饋信號被分發到系統中的所有電源。
這種流行控制策略的主要優點是輸出電壓的調節很好,而均流誤差由部件間的調制器增益的偏差所決定。不利的方面是,使用單個誤差放大器和單線控制母線可能會產生單點失效,這對某些類型的高可靠性系統可能是個問題。另外,調制器增益的參數誤差難以控制,這往往導致制造商權衡良率來控制共享誤差。
對于單控制回路的方法,如果電源對其控制節點輸入具有很小的容限,那么均流誤差可降到最低。如果共享誤差很大,那么要么必須降低陣列的額定功率,以避免由于共享失衡造成陣列中任何單個電源過載,要么需要采用具體處理措施。用于改善由于不同部件間的差異所造成的均流誤差的技術包括在生產中針對輸出誤差進行校準(這種方法昂貴),或者在陣列中每個電源附近增加電流控制環來消除該誤差(這會增加復雜性和器件)。這些本地回路的電流檢測通常需要對電源增加分流電阻。
對于控制節點是參考初級側的隔離DC-DC電源來說,會出現第二種障礙:初級側和次級側隔離邊界的誤差放大器輸出信號的傳輸問題。根據所使用的隔離元件,隔離技術經常會增加成本,占用寶貴的空間,而且會對可靠性帶來不利影響。
第二種允許在陣列中采用單獨電源并聯的控制回路策略是使用負載線來效仿鎮流電阻器方法中的路徑上的電阻。通過實施所謂的“降壓均流(droop-share)”的負載均流方法,每個電源都有單獨的參考和集成的誤差放大器,但隨著負載電流的增加,參考電壓被有意處理為線性減少,從而使得輸出電壓降低一定值。
并聯電源可能會對瞬態響應和負載調節帶來消極影響。降壓均流方法刻意使用了負的負載調節方式將負載分布到陣列中的模塊。因此,對于降壓均流陣列,負載調節往往比用傳統單誤差放大器創建的陣列差。可以在降壓均流陣列周圍使用一個外部控制回路,以有效抵消負的負載調節方式。因為外部回路本身就是一個誤差積分器,由此產生的靜態調節誤差與傳統誤差放大器情況相同。
電源設計可以簡化,而增強并聯配置
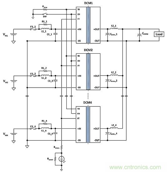
電源供應商可以采取步驟來應對并聯挑戰。例如,采用轉換器級封裝(ChiP)的Vicor的DCM DC-DC轉換器采用一條內置負斜率負載線;因此,隨著負載的增加,DCM的內部穩壓器僅略微降低輸出電壓。這實際上就像小鎮流電阻器的實現方法,但并沒有用任何實際的電阻器(圖3),而且具有其他幾個關鍵特性。

圖3:采用ChiP封裝的Vicor的DCM適用于通過簡單將其輸出連接在一起的并聯;不需要二極管、鎮流電阻器,或其他負載平衡元件。
首先,它是一種實現鎮流電阻器的不同方法,因為沒有物理電阻器,也沒有V×I生成的熱量,不涉及熱能浪費。第二個區別涉及動態響應,因為頻率高達數百千赫,由于沒有高頻寄生問題,在其I-V傳遞函數曲線中,真正的電阻器可以被認為具有無限的“帶寬”。因此,電阻器上電壓的任何瞬時變化都會導致電流的相應變化。
在DCM轉換器中,負載線是通過數字/模擬轉換器的離散時間調制器產生誤差放大器的參考電壓來實現的。正確的參考值主要是基于DCM輸出電流的估計計算的,并為了降低噪聲,做了一些平均處理。因此,DCM所模擬的負載線相當于電阻并聯一個大電容。當查閱數據表圖片時,所看到的電源對階躍負載的響應就是由于這個RC時間常數所產生的。
盡管如此,雖然這種負載線輸出特性允許多個DCM輸出直接進行并聯,但是它們自身的誤差放大器控制回路仍處于活動狀態。如果所有的DCM對負載都有相同的外部(真正的)路徑電阻,有相同的調節設定值,并且都處于相同溫度,陣列中的DCM上的負載電流分布是完全相等的。因此,并聯DCM的行為就像單個DCM,但是有更高的輸出電流(圖4)。

圖4:利用Vicor DCM轉換器,并聯的單元可作為一個轉換器使用;此外,如負載線所示,如果陣列相對最大負載為N+1冗余,不管任何單個轉換器出現故障,陣列將繼續工作。
由于其負電壓溫度系數,利用DCM轉換器系列,各自單元中的溫度變化不是問題。如果一個電源的加載比其他電源多,相對于其他電源其溫度會上升,這反過來會導致其輸出電壓降低。由于其他并聯DCM的輸出電壓與加載DCM的輸出電壓相匹配,其輸出將跟隨其負載線,從而增加其負載電流的共享,使電路回到平衡。
并聯DC-DC電源的問題和方法適用于大型轉換器,如Vicor的DCM系列,而且也可用于負載小得多的電源IC。例如,LT3083是Linear Technology公司的一個3A低壓差(LDO)線性穩壓器,它支持在每個電源及其共同輸出軌之間使用10 mΩ鎮流電阻器的并聯工作。
使用并聯電源是實現庫存和采購、產品通用性、額外輸出電流和N+1冗余效益的一種有吸引力并可行的技術。不過,我們必須要了解可能的并聯拓撲結構,以及如何保持跨多個電源的閉環電源調節。
免責聲明:本文為轉載文章,轉載此文目的在于傳遞更多信息,版權歸原作者所有。本文所用視頻、圖片、文字如涉及作品版權問題,請聯系小編進行處理。
推薦閱讀:



