【導讀】隨著信息技術的普及,紅外探測技術取得了迅速的發展,并廣泛應用于夜視儀、報警、醫療和自動控制等領域。在紅外探測系統中,紅外傳感器是核心器件,它的性能決定了整個紅外探測系統的靈敏性,而前置放大電路又是影響紅外傳感器性能的關鍵部分。由于紅外傳感器的響應信號十分微弱,故對前置放大器提出了嚴格的要求,如低噪、高增、低頻特性好及抗干擾強等。
以下針對熱釋電傳感器的輸出信號的特點,提出一種新型的高增益、低噪聲的前置放大電路設計方案。該方案很好地滿足了熱釋電傳感器對前置放大器低噪聲、高增益、低頻特性好及抗干擾能力強的要求。
一、輸出信號特性及其噪聲分析
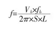
熱釋電紅外傳感器輸出電信號的幅度和頻率主要決定于目標人體的溫度、探測區域背景、人體與傳感器的距離、人體移動的速度、光學透鏡系統的焦距和它的設計方 式。人體溫度和探測區域背景的溫差很大,離傳感器越近,輸出電信號的幅值將越大。雙敏感元熱釋電傳感器配合菲涅爾光學透鏡使用時,輸出信號波形電壓峰峰值 約為1mV,頻率可由下公式計算:

式中,f是輸出信號頻率(Hz);Vb是人體移動速度(m/s);fb是光學系統焦距(mm);S是傳感器敏感元的面積(mm);L是人體離傳感器的距離(m)。對于雙敏感元傳感器,標準尺寸為2×1mm2,人體移動速度范圍為0.5~5m/s,常用探測器上使用的菲涅爾透鏡焦距為25mm,由此我們可計算出傳感器輸出信號的頻率范圍為0.08~8Hz。
由于傳感器輸出的信號非常微弱,容易受到噪聲的干擾,甚至有效信號被淹沒在噪聲中。研究發現傳感器上輸出信號的干擾源主要來自傳感器的熱噪聲、固有噪聲、放大器的電壓和電流噪聲等。熱噪聲是由探測器材料中的電荷載流子的隨機熱運動而產生的。要減小熱噪聲帶來的影響,應盡量縮短熱釋電紅外傳感器和前置放大電路之間的距離,減少外界熱干擾,并在前置放大電路中串入低通濾波電路,限制噪聲帶寬。傳感器的固有噪聲電壓峰峰值約為50μV,室外熱空氣流動能夠產生接近250μV的噪聲,在室內也接近180μV。其他可能存在的干擾,如空間電磁波干擾和機械振動等,噪聲幅值接近100μV。三種噪聲疊加最大幅值接近300μV。
二、前置放大電路的設計
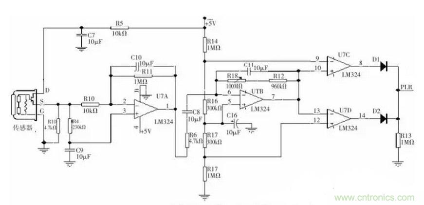
根據熱釋電紅外傳感器輸出信號特性,前置放大電路信號處理要從多種噪聲干擾中提取有用的微弱信號,故前置放大電路應具有低噪聲、高增益、低頻特性好、抗干擾能力強等特點。因此,通常由如圖所示的包括帶通濾波、兩級高增益放大、比較電路三個部分組成。

圖1 紅外探測前置放大電路設計圖
上圖中熱釋電傳感器D端和5V電源間串聯10kΩ電阻,用于降低射頻干擾,G端接地,S端接47kΩ負載電阻,偏置電壓約為1V。傳感器輸出直接耦合到低噪聲運放(LM324)構成的帶通濾波和第一級放大電路的反向輸入端,再由電阻R6 、電容C8耦合到第二級反向放大電路進行進一步濾波、放大。
上限截止頻率為:

下限截止頻率為:

電路增益與頻率有關,當輸入信號頻率為1Hz時,第一級放大增益約為:
第二級放大增益為:
計算得帶寬為15.83Hz,電路總增益為66dB。雙限電壓比較器由四運放(LM324)的另兩個放大器構成。從前文對噪聲分析可知,噪聲源最大幅值接近300μV,經兩級放大電路后,最大噪聲幅值達到600mV。第二級放大電路偏置在VCC/2,即2.5V,因此,雙限電壓比較器的高低閾值應設置為3.1V和1.9V時才能有效抗噪聲干擾,即當放大器輸出信號電平大于3.1V或者小于1.9V時,比較器輸出高電平,表示探測到移動人體。
三、熱釋電紅外傳感器的應用
熱釋電紅外傳感器的應用很廣,大體可分為定性測量和定量測量兩類。
定量測量是測量紅外光源的溫度T,是一種非接觸的測定溫度的方法。它的基本依據如下,首先輻射能流密度 ωλ可表示為:

式中,ωλ為輻射率,相當于對絕對黑體的修正,是一個小于等于1的數;h為普朗克常數;λ為波長,c為光速;k為波爾茲曼常數;T為絕對溫度。
由公式可以看出,如果光源輻射率一定,紅外傳感器與光源相對位置及光學系統固定,則傳感器的溫度相對于光源溫度有一個確定的關系。
實際用斬光板來對光源進行斬光,所以熱釋電器件的溫度時而反映光源溫度,時而反映斬光板溫度,因而熱釋電器件輸出的脈動電壓幅度為以光源溫度T,斬光板溫度為自變量的兩個函數之差。
定性測量是熱釋電紅外傳感器最大應用領域。它的基本原理是根據檢測物與背景輻射性質的不同、檢測目標存在與否。人體的表面溫度約為34℃,紅外線峰值約為10μm,人體移動產生的信號相應于頻率為0.1~10Hz,熱釋電的方法檢測人體與可見光傳感器相比,有幾個特點,一是利用人體自身發光,不用其它光源,因而工作裝置簡單、可靠,另外由于紅外線不被人感覺,所以具有隱蔽性好的優點。
近些年來,熱釋電紅外傳感器除了用于遙感、制導、夜視、主動雷達、熱成像、氣體分析、輻射計、測溫等軍事和工業場合外,它在消費電子電器產品中的應用正迅速增長。目前應用最多的是檢測人的傳感器,比如用于防盜報警系統。

紅外報警器組成框圖
物體射出的紅外線先通過菲涅爾透鏡,然后到達熱釋電紅外探測器。這時,熱釋電紅外探測器將輸出脈沖信號,脈沖信號經放大和濾波后,由電壓比較器將其與基準值進行比較,當輸出信號達到一定值時,報警電路發出警報。其中的前置放大電路采用第一個圖1中所設計的方案,通過測試表明信號處理電路低頻特性較好,對傳感器輸出的低頻微弱信號有比較高的放大增益,抗噪聲干擾能力強。電路設計實驗結果也證明該前放信號處理電路配合熱釋電紅外傳感器使用時靈敏度高、探測誤差率較低。
四、總結
通過分析熱釋電紅外傳感器輸出信號特性,對設計前放電路的噪聲信號進行了分析研究,表明該微弱信號處理電路在低頻時具有較高增益,頻率特性曲線在1Hz附近比較平坦,對低頻信號放大時失真小,3dB帶寬只有15.94Hz,能夠有效濾除高頻干擾,提高信噪比,滿足熱釋電紅外傳感器輸出對信號處理電路設計的要求。但具體應用時,還應充分考慮實際探測環境對傳感器輸出信號的影響,合理選擇、設計信號處理電路,才能減少誤差,最大限度的發揮紅外傳感器的探測作用。
推薦閱讀:



